background image

Journal Pre-proof

The Drosophila connectome reveals Axo-Axonic Synapses on Descending Neurons

Cesar Ceballos, Juan Lopez, Ty Roachford, Daniel Sanchez, Sabrina Jara, Kelli

Robbins, Casey L. Spencer, Rodney Murphey, Rodrigo F.O. Pena

PII:

S2589-0042(26)00999-5

DOI:

https://doi.org/10.1016/j.isci.2026.115624

Reference:

ISCI 115624

To appear in:

iScience

Received Date: 15 September 2025
Revised Date: 5 February 2026
Accepted Date: 10 February 2026

Please cite this article as: Ceballos, C., Lopez, J., Roachford, T., Sanchez, D., Jara, S., Robbins, K.,

Spencer, C.L, Murphey, R., Pena, R.F., The Drosophila connectome reveals Axo-Axonic Synapses on

Descending Neurons, 

iScience

 (2026), doi: 

https://doi.org/10.1016/j.isci.2026.115624

.

This is a PDF of an article that has undergone enhancements after acceptance, such as the addition

of a cover page and metadata, and formatting for readability. This version will undergo additional

copyediting, typesetting and review before it is published in its final form. As such, this version is no

longer the Accepted Manuscript, but it is not yet the definitive Version of Record; we are providing

this early version to give early visibility of the article. Please note that Elsevier’s sharing policy for the

Published Journal Article applies to this version, see: 

https://www.elsevier.com/about/policies-and-

standards/sharing#4-published-journal-article

. Please also note that, during the production process,

errors may be discovered which could affect the content, and all legal disclaimers that apply to the

journal pertain.

© 2026 The Author(s). Published by Elsevier Inc.

a-html.html
background image

MANC v1.2.1

23,665 cells

1,314 Descending Neurons

Connectome Analysis

Network Architecture

Identifying Axc Neurons

Network Simulation

GF

Axc

nAxc

In vivo

 Validation

Recording

pipette

(muscle)

TTM

DLM

Optogenetic

stimulation

(CsChrimson

in GF)

GF

Light

TTM

(V)

DLM

(V)

Journal Pre-proof

a-html.html
background image

The Drosophila connectome reveals Axo-Axonic 
Synapses on Descending Neurons 

Cesar Ceballos

1

, Juan Lopez

1

, Ty Roachford

1

, Daniel Sanchez

1

, Sabrina Jara

1

, Kelli Robbins

1

,  

Casey L Spencer

2

, Rodney Murphey

1

, Rodrigo FO Pena

1,3

 

1

Department of Biological Sciences, Florida Atlantic University, FL 33458, Jupiter, Florida, USA  

2

Harriet Wilkes Honors College, Florida Atlantic University, Jupiter, FL, 33458, USA  

3

Lead contact 

*Correspondence

: 

penar@fau.edu

 

 

 

 

10 

Summary 

11 

Axo-axonic synapses can veto, amplify, or synchronize spikes, yet their circuit-scale logic is 

12 

unknown. Using the complete electron-microscopy connectome of the adult male Drosophila, we 

13 

charted every axo-axonic input onto the 1,314 descending neurons that carry brain commands to 

14 

the ventral nerve cord. By definition, any synapse connected to a descending neuron within the 

15 

cord is axo-axonic. Thus, we uncovered the ascending-descending and interneurons-descending 

16 

axo-axonic relationship. Neurons with many partners (high-degree) integrate into the network 

17 

without clustering into an interconnected ‘rich-club’ of hubs.  We identified an octet of 

18 

ascending neurons (AN08B098) whose axo-axonic input to the Giant Fibers (DNp01) predicted 

19 

modulation of the escape circuit. Immunostaining confirms their cholinergic identity, while 

20 

optogenetic activation confirmed that this excitatory cohort increases DNp01 excitability, 

21 

validating connectome-derived rules. Our work delivers a map of axo-axonic wiring in a 

22 

complete ventral nerve cord connectome and provides constraints for models of fast motor 

23 

control. 

24 

 

25 

Keywords:

 Connectome, Drosophila, Axo-axonic, Giant Fiber escape circuit, Network topology, 

26 

Electron-microscopy reconstruction, Motor control

 

27 

 

 

28 

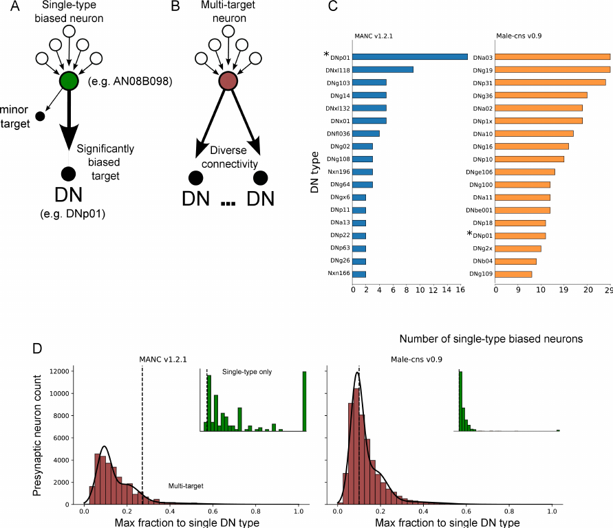
Journal Pre-proof

a-html.html
background image

Introduction 

29 

Neurons communicate through a variety of synaptic motifs. In flies, the canonical arrangement is 

30 

axo-dendritic, but a second configuration, axo-axonic, can exert unusually powerful control over 

31 

spike initiation and transmitter release

1,2

. Axo-axonic contacts (AACs) in invertebrates have been 

32 

known  for  some  time

2–6

.  Similar  studies  have  also  been  conducted  in  vertebrates

7–9

.  In  the 

33 

mammalian cortex, exemplified by chandelier cells, recent studies show how inhibition modulates 

34 

the  pyramidal  axons  at  their  initial  segments

10,11

.  In  fish,  excitatory  spiral  fibers  and  M-cells 

35 

control a similar circuit

12

. Although these examples suggest broader significance, the quantitative 

36 

wiring logic of axo-axonic synapses remained poorly characterized, primarily due to the absence 

37 

of a fully mapped system at the necessary synaptic resolution. 

38 

 

39 

This limitation has been addressed by recent electron microscopy reconstructions of the complete 

40 

adult male nerve cord and female brain (MANC

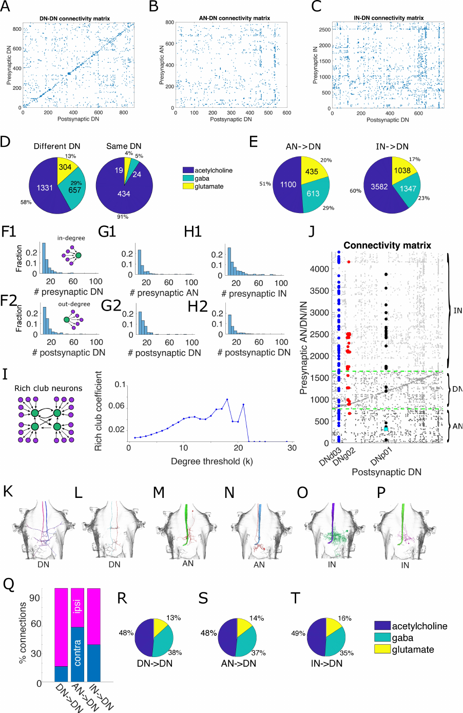
13–15

 and FAFB

16

) in 

Drosophila melanogaster

41 

now publicly available through the NeuPrint interface

17

. Early graph analyses of the FAFB data 

42 

revealed  rich-club  hubs  and  other  mesoscale  motifs

16

,  but  systematic  exploration  of  the  ventral 

43 

nerve cord (VNC), the insect analogue of the vertebrate spinal cord, is only beginning. At the heart 

44 

of the VNC, a pair of descending neurons, known as Giant Fibers (GFs), function as command-

45 

like neurons that receive visual input in the brain and drive jump and flight motor neurons 

18–20

46 

These GFs  receive a high number of AACs;  thus,  it is  only natural  to  assume  that an  AAC-to-

47 

behavior modulation is in place. This system is comparable to the descending escape circuits in 

48 

larger insects, which have been shown to be the target of axo-axonic connections, exemplified by 

49 

the input to the descending contralateral movement detector (DCMD) neurons in the locust central 

50 

nervous system

4

51 

 

52 

Within the VNC, a single class of neurons is ideally positioned for studying axo-axonic wiring and 

53 

their  connection  to  the  GFs:  Descending  neurons  (DNs).  Because  DNs  have  their  somata  and 

54 

dendrites in the brain yet project their axons into the VNC

21–24

, any synapse made onto a DN within 

55 

the  cord  is,  by  definition,  axo-axonic.  In  fact,  we  have  manually  curated  1,000  ascending-

56 

descending neuron  connections,  where we observed clear presynaptic mitochondrial  expression 

57 

(93%), a hallmark of axonal terminals

25

 (example shown in Fig. S1, and curation details in Table 

58 

S1). The MANC connectome contains DN, ascending neurons (ANs), intrinsic interneurons (INs), 

59 

and motor neurons (MNs), offering a comprehensive substrate for network-wide analysis of this 

60 

motif. Although classic anatomical work suggested that each GF acts largely in isolation, our work 

61 

using the MANC connectome reveals an unexpectedly rich set of axo-axonic inputs onto the GF 

62 

axons, including direct contacts from other DNs, ANs, and INs. In the present study, we show that 

63 

the GF receives 97 distinct axo-axonic partners, with some offering a crucial role for axo-axonic 

64 

modulation, i.e., an octet of ascending neurons (AN08B098). Below, we will refer to these neurons 

65 

of interest as Axc. 

66 

 

67 

Journal Pre-proof

a-html.html
background image

Past  light-microscopic  surveys  catalogued  individual  DN  types  and  noted  scattered  DN-to-DN 

68 

contacts

21

,  yet  the  circuit-level  role  of  axo-axonic  synapses  has  remained  unexplored.  The 

69 

outstanding issues are their prevalence, partner preference, and functional impact on fast behavior. 

70 

Specifically,  it  is  unknown  how  frequently  axo-axonic  connections  occur  among  the  861,591 

71 

possible DN pairs, and whether such a sparse motif can nevertheless mediate rapid, system-wide 

72 

control  required  for  escape.  We  tackle  these  questions  by  mining  the  complete  electron-

73 

microscopy connectome of the adult male ventral nerve cord (MANC). Our analysis (i) enumerates 

74 

every  axo-axonic  input  onto  all  1,314  DNs,  (ii)  dissects  the  morphological  relationship  to  DN 

75 

connectivity,  (iii)  shows  that  the  DN  network  is  small-world  but  not  rich-club,  partitioned  into 

76 

thirteen  functional  communities,  (iv)  uses  large-scale  leaky  integrate-and-fire  simulations  to 

77 

predict which highly connected AACs modulate the Giant Fiber escape pathway, and (v) confirms 

78 

those predictions with targeted optogenetic activation 

in vivo

.  

79 

 

80 

Our results provide the first system-level blueprint of axo-axonic wiring in the 

Drosophila

 adult 

81 

nervous system, suggesting general design principles for descending motor control that may extend 

82 

beyond  insects.  They  also  illustrate  the  functional  power  of  the  sparse  axo-axonic  network 

83 

described below and place the GFs at the center of a distributed control system rather than a simple 

84 

linear reflex arc. 

 

85 

Journal Pre-proof

a-html.html
background image

Results 

86 

Global Distribution of Axo-Axonic Inputs to Descending Neurons

.  

87 

To uncover the prevalence of axo-axonic connections made onto DNs in the VNC, we used the 

88 

MANC  dataset  available  through  the  NeuPrint+  interface  and  API

26–28

.  Figure  1

A

-

C

  shows 

89 

morphological  reconstructions  of  some  exemplary  DNs  of  interest  from  Neuroglancer:  DNp01 

90 

(GFs, black dot), DNd03 (blue dot),  and  DNg02  (red  dot,  Fig.  1

A

-

C

).  For  each  neuron, 

91 

Neuroglancer overlays the 3D-EM reconstruction on the VNC volume. The GFs, whose axons are 

92 

nearly unbranched (green or blue), receive one of the highest numbers of axo-axonic inputs (n = 

93 

97; see NeuPrint+) in the dataset. DNd03 is a highly arborized neuron with a similarly large input 

94 

count  (n=160),  while  DNg02  has  less  arborization  but  similar  axo-axonic  inputs  (n=110). 

95 

Interestingly, all three share similar synaptic strength (i.e. the equivalent of synapse count from 

96 

the connectome MANC) despite differences in arborization (DNp01 2352, DNd03 2364, DNg02 

97 

1751; Fig. 1

H

). Neuroglancer presents transmission-EM micrographs at 500 nm resolution taken 

98 

from MANC; presynaptic active zones are marked by magenta dots, postsynaptic densities by cyan 

99 

dots, and partner axons are pseudo-colored to match the 3D rendering (Fig. 1

D

-

F

).  

100 

 

101 

We quantified the distribution of axo-axonic connections (i.e. presynaptic DN, AN and IN) made 

102 

onto DNs reported by MANC. Figure 1

G

 reveals a highly skewed distribution of partner count; 

103 

the median DN is innervated by a single presynaptic neuron (inter-quartile range 1–3), and 11% 

104 

of DNs receive input from only one cell with a synaptic strength of six or greater. A small set of 

105 

outliers,  however,  attracts  hundreds  of  partners,  including  DNp01  (GFs)  with  97  distinct  axo-

106 

axonic inputs. Strikingly, the GFs receive these connections despite possessing one of the simplest 

107 

axonal  arbors  in  the  dataset  (Fig.  1

A

).  All  other  DNs  exhibit  more  extensively  branched  and 

108 

structurally  complex  axonal  arbors,  which  are  likely  to  account  for  their  higher  levels  of 

109 

innervation. Total input strength follows a similar heavy-tailed pattern (Fig. 1

H

). The modal DN 

110 

receives fewer than 20 synapses, whereas the GF is again among the top  of the list in terms of 

111 

individual  contacts.  Across  the  population,  partner  count  and  cumulative  strength  are  tightly 

112 

coupled (Pearson r = 0.96, p < 0.001; Fig. 1

I

), indicating that neurons that recruit many partners 

113 

also receive proportionally stronger innervation. Together, these findings identify the distribution 

114 

of axo-axonic connections made with DNs in the VNC. We confirm that the synapses quantified 

115 

in  the  graph  analysis  correspond  to  active  zones  and  demonstrate  how  neurons  with  markedly 

116 

different morphologies can converge on similar axo-axonic input profiles. 

117 

 

118 

Using these findings, we next examine whether anatomical complexity serves as a strong, though 

119 

not perfect, predictor of synaptic strength for axo-axonic inputs onto DNs (Fig. 2). Representative 

120 

reconstructions illustrate the general pattern: neurons with short, unbranched axons receive few 

121 

contacts, those with intermediate arborization receive proportionately more, and highly branched 

122 

cells accumulate the greatest axo-axonic strength (Fig. 2

A

-

C

). A kernel density estimation (KDE) 

123 

plot of all 1,314 DNs reinforces this observation, showing a diagonal ridge in which increasing 

124 

cable length accompanies increasing total input strength (Fig. 2

F

). Linear, quadratic, and symbolic 

125 

Journal Pre-proof

a-html.html
background image

regressions  all  yield significant  positive slopes, confirming  a monotonic relationship (Fig. 2

G

). 

126 

However, the shallow gradient and the presence of two striking outliers, a long axon with sparse 

127 

innervation and a short axon with dense innervation, indicate that branch length alone does not 

128 

determine synaptic investment (Fig. 2

D

-

E

). Thus, we find that a presynaptic neuron’s morphology 

129 

broadly predicts the degree of modulation received by a partner DN, although additional cell-type-

130 

specific factors likely refine the final allocation of axo-axonic synapses. 

131 

 

132 

Further exploration revealed a unique feature of connectivity. In the VNC, neurons will often form 

133 

synapses  with  multiple  downstream  partners  (Fig.  3

A

-

B

).  We  found  certain  neurons,  such  as 

134 

members of AN08B098, had a disproportionately larger number of connections made onto a single 

135 

target type of DNs such as the GF than other neuron type. To determine whether these neurons 

136 

constitute  a  separable  class,  we  quantified  neuron  output  specialization  for  every  presynaptic 

137 

neuron using three metrics: the fraction of total synapses made onto the dominant DN, the entropy 

138 

of the neuron type distribution, and the number of connections of the second largest neuron type 

139 

connection (off-target) relative to the largest DN connection (on-target).  

140 

 

141 

For each presynaptic neuron, we first quantified the percentage of strength of its outgoing synapses 

142 

that were made onto its most strongly targeted DN. Neurons were required to exceed a threshold 

143 

value and the percentage of strength of the dominant DN was permitted to exceed the threshold, 

144 

ensuring  a  uniquely  dominant  target.  Initially,  we  assumed  threshold  values  that  separate  two 

145 

populations: multi-target vs single-type biases. The final threshold was determined by optimizing 

146 

the  minimization  of  an  error  parameter.  A  statistical  comparison  of  the  distributions  using  the 

147 

Kolmogorov-Smirnov test (with a significant p-value < 0.001) revealed two distinct distributions 

148 

of presynaptic neurons, which we defined as single-type biased and multi-target, with threshold 

149 

values of 0.27 in MANC v1.2.1 and 0.1 in male-cns v0.9. In addition, single-biased cannot send 

150 

more than 15 connections to other off-target DN to exclude external influence

29

.  

151 

 

152 

In both connectomes, we identified several single-type biased axo-axonic connections (Fig. 3

C

) to 

153 

DNs in both MANC v1.2.1 and male-cns v0.9. DNp01 receives the highest number of single-target 

154 

AACs in MANC (n = 16) and among the highest for male-cns (n = 11). Among these neurons, five 

155 

belong to the Axc type, and the remaining are labeled as “unknown”. 

156 

 

157 

Compared with other highly connected DNs, the GFs attain an equivalent synaptic strength with a 

158 

simple morphology, further demonstrating how morphological complexity alone does not predict 

159 

axo-axonic input. These results identify the GFs as exceptional hubs for axo-axonic modulation 

160 

due to their significant connectivity despite their relatively simple morphology compared to other 

161 

highly  connected  DNs.  However,  these  findings  raise  several  new  questions:  How  are  AAC 

162 

populations connected, and how do they act on GFs? Is the GF an outlier, or do similar axo-axonic 

163 

motifs govern other rapid motor pathways in the fly? How do these contacts alter GF excitability? 

164 

Journal Pre-proof

a-html.html
background image

We  address  these  questions  by  investigating  the  strongest  single-target  AAC  population 

165 

presynaptic to the GFs, the Axc type neurons.  

166 

 

167 

Sparse yet Globally Connected Axo-Axonic Network

 

168 

To address how AAC populations are connected, and their influence on other DNs, we extracted 

169 

every  DN-to-DN  contact  from  the  updated  MANC  dataset.  The  resulting  adjacency  matrix  is 

170 

strikingly sparse: only about 1% of the possible ordered pairs carry even a single synapse  (Fig. 

171 

4

A

). Moreover, partner choice is not  random: homotypic pairs (same DN  type) and heterotypic 

172 

pairs (different types) show distinct transmitter profiles, as shown for acetylcholine, GABA, and 

173 

glutamate, implying that neurotransmitter identity contributes to the selectivity of these long-range 

174 

axo-axonic  contacts  (Fig.  4

D

).  In  homotypic  DN  connections,  ~90%  of  the  connections  are 

175 

cholinergic (excitatory), while heterotypic DN connections are ~60% cholinergic [the remaining 

176 

are  GABA/glutamate  (inhibitory)].  This  suggests  that  AACs  between  DNs,  while  rare,  are 

177 

predominantly excitatory. connections. 

178 

 

179 

We  then  asked  whether  the  same  wiring  principle  applies  to  non-descending  inputs,  namely 

180 

ascending neurons (ANs) and intrinsic interneurons (INs). Repeating the analysis with ANs and 

181 

INs as presynaptic partners to DNs again produced very sparse matrices: about 1.2% of all possible 

182 

AN-to-DN pairs and 0.7% of the IN-to-DN pairs contain at least one synapse (Fig. 4

B

-

C

). Figure 

183 

4

E

 shows the neurotransmitter profile for AN-to-DN and IN-to-DN pairs. Both pair profiles were 

184 

similar,  with  nearly  half  of  the  neurons  classified  as  cholinergic  and  the  other  half 

185 

GABA/glutamate. This suggests that AACs between AN-to-DN and IN-to-DN follow the same 

186 

rules for neurotransmitter identity as DN-to-DN AACs. 

187 

 

188 

Lastly, we show the distribution of the number of pre-synaptic DN, AN, or IN that project axo-

189 

axonic synapses to a post-synaptic DN (Fig. 4

F

-

H

 top row) as well as the number of postsynaptic 

190 

DN that are innervated axo-axonically by the same DN, AN, or IN (Fig. 4

F

-

H

 bottom row). The 

191 

distributions are similar across neuron types, showing a decay pattern resembling an exponential 

192 

(Poisson) distribution, where a few neurons are highly connected, and a few neurons are sparsely 

193 

connected. When  we merge all three presynaptic classes  into a single connectivity matrix (Fig. 

194 

4

J

,)  the  same  pattern  from  Figure  4

A

-

C

  emerges:  extreme  sparseness  (see  dots  where  our 

195 

exemplary neurons are located; color scheme as in Fig. 1

A

.). Note that in Fig. 4

A

 there is a clear 

196 

diagonal  line  which  indicates  DNs  synapsing  onto  their  contralateral  counterparts.  We  also 

197 

highlight  the  degree  of  convergence  across  presynaptic  classes  and  identify  connectivity  hubs 

198 

based  on  their  total  input.  Taken  together,  regardless  of  presynaptic  identity,  the  findings 

199 

demonstrate that the network's organization combines stringent partner selectivity with complete 

200 

coverage of the descending system. 

 

201 

 

202 

Global  wiring  principles  were  identified  to  explore  more  refined  AAC  spatial  connectivity 

203 

preferences and determine whether they are repeated across DNs, ANs, and INs. Figure 4 shows 

204 

examples of the contralateral axo-axonic connections between DN-to-DN (Fig. 4

K-L

), AN-to-DN 

205 

Journal Pre-proof

a-html.html
background image

(Fig.  4

M-N

),  and  IN-to-DN  (Fig.  4

O-P

).  Figure  4

Q

  shows  the  percentage  of  contralateral  and 

206 

ipsilateral  connections.  AACs  between  contralateral  DNs  are  rare.  However,  ANs  and  INs 

207 

projecting to contralateral DNs are frequent. Interestingly, the neurotransmitter profiles from our 

208 

earlier findings are preserved regardless of the type of presynaptic neuron, where approximately 

209 

half of the neurons are  cholinergic (excitatory),  and the other half is  GABAergic/glutamatergic 

210 

(inhibitory) (Fig. 4

R

-

T

). 

211 

 

212 

Collectively, these findings suggest a coherent narrative. Whether the presynaptic axon descends, 

213 

ascends,  or  remains  intrinsic  to  the  cord,  axo-axonic  wiring  obeys  the  same  two  rules:  partner 

214 

selectivity is extremely high, and midline crossing is common only for neurons that share strong 

215 

reciprocal ties. The result is a VNC in which local subtypes can interact tightly with their mirror 

216 

images, yet the great majority of neurons remain insulated from direct axo-axonic influence. 

217 

 

218 

Graph-Theoretic Architecture of the Axo-Axonic Network

.  

219 

To address if GF is an outlier or do similar axo-axonic motifs govern other rapid motor pathways 

220 

in the fly, we study connectivity matrices that are derived employed as a directed graph to examine 

221 

the system-wide arrangement of sparse axo-axonic interactions among DNs (Fig. 4

A

). The graph 

222 

contains  884  nodes  and  2,757  edges,  giving  a  density  of  0.007.  Despite  this  low  density,  the 

223 

average shortest-path length is only 4.03, indicating that any two DNs can be reached through a 

224 

small number of intermediate axonal contacts. In fact, we can compare with the chance level: the 

225 

formula 

⟨𝐿⟩ = ln(𝑛) /ln⁡(𝑘̅)

  is  a  well-known  and  widely  used  approximation  for  the  average 

226 

shortest-path  length  in  large  random  networks,  such  as  the  Erdős-Rényi  model.  Here, 

𝑛

  is  the 

227 

number of vertices in the graph, 

𝑘̅

 is the mean degree, which can be obtained by the ratio 

𝑚/𝑛

 

228 

with 

𝑚

 being the edge count. In our problem, 

𝑛 = 884

 DNs and 

𝑚 = 2,757

 axo-axonic contacts 

229 

leave  us  with 

⟨𝐿⟩ ≈ 5.9

.  Therefore,  the  average  shortest  path  length  is  indeed  shorter  than  you 

230 

would expect by chance.

 

 The clustering coefficient is likewise low at 0.013, indicating limited 

231 

local  redundancy.  Community  detection  identifies  13  separate  modules,  consistent  with  the 

232 

network's functional subdivision. Node degree ranges from 1 to 29 with a mean of 6.24, reflecting 

233 

a modest hierarchical spread.  

234 

 

235 

The  rich-club  coefficient  Φ(k)  measures  the  density  of  connections  among  nodes  whose  total 

236 

degree (in-degree + out-degree) equals or exceeds a threshold k. Φ(k) = 1 indicates that the high-

237 

degree  subgraph  is  fully  connected,  whereas  Φ(k)  =  0  means  that  those  nodes  share  no  edges 

238 

beyond chance level. The rich-club coefficient in our data peaks at 0.076 for nodes with a degree 

239 

of  at  least  18,  so  high-degree  hubs  do  not  preferentially  connect  to  each  other;  integration  is 

240 

therefore distributed rather than centralized (Fig. 4

I

).  The modest peak value and the absence of 

241 

a sustained plateau indicate that high-degree DNs do not preferentially interconnect to form a rich 

242 

club; instead, network integration is distributed rather than hub-dominated. 

243 

 

244 

A slightly positive degree assortativity of 0.029, a measure that suggests a tendency of nodes to 

245 

connect with other nodes in a similar way, suggests a weak tendency for neurons of similar degree 

246 

to link. Finally, the maximum betweenness centrality of 0.049, a measure indicating how often a 

247 

Journal Pre-proof

a-html.html
background image

node lies on the shortest path between all pairs of nodes in a network, highlights a small set of 

248 

bridge  neurons  that  channel  information  between  modules.  Together,  these  metrics  portray  a 

249 

network  that  combines  efficient  global  communication  with  modular  specialization,  an 

250 

architecture well-suited for coordinating diverse motor outputs. 

251 

 

252 

Axo-axonic modulators of the Giant Fiber escape circuit.

  

253 

The  MANC  connectome introduces  several  neuron types  to  the Giant  Fiber escape circuit.    To 

254 

understand and underscore the significance of AAC modulation of the circuit, it is important to 

255 

know  which  individual  cells  can  exert  a  strong,  targeted  influence  on  a  system  such  as  the  GF 

256 

system

18,19

.  As  shown  in  Figure  3,  the  GFs  are  among  a  small  population  of  DNs  that  receive 

257 

single-target connections. A focused search within MANC revealed the Axc type neurons, a cluster 

258 

of eight neurons whose axo-axonic output is both nearly exclusive and among the strongest to the 

259 

GFs  (Figs.  3-4).  These  Axc-type  neurons  are  predicted  to  be  cholinergic  by  the  MANC 

260 

connectome. The BANC connectome demonstrates that these neurons do not connect to the GF in 

261 

the brain (see Fig. S3). 

262 

 

263 

To test whether the connectome-predicted Axc type neurons truly form chemical AACs with the 

264 

GFs, we used split-Gal4 drivers to direct membrane-bound GFP to Axc axons, back-filled the GFs 

265 

with  tetramethyl-rhodamine,  and  labelled  presynaptic  active  zones  with  anti-Bruchpilot  (nc82). 

266 

High-resolution confocal stacks revealed discrete GFP-positive boutons that colocalize with Brp 

267 

puncta on the descending GF tract  in  the first  thoracic neuromere (Fig.  5

A

,

C

), confirming axo-

268 

axonic  contacts  between  Axc  type  neurons  and  GF.  The  split-Gal4  line  being  used  labels 

269 

AN08B098. However, there are a few extra neurons labeled that can come from AN08B099 and 

270 

make weak connections to the GF. We have also provided (i) single-section confocal images with 

271 

optical enhancement showing the synaptic connectivity and (ii) similar EM reconstructions from 

272 

Neuprint  to  demonstrate that synapse locations  along the axon correspond to  synapse locations 

273 

identified in the MANC connectome (Fig. 5

G-O

). Immunostaining for Choline Acetyltransferase 

274 

(ChAT)  revealed  that  Axc  somata,  as  labelled  through  genetic  expression  of  mCD8::GFP,  are 

275 

ChAT-positive (Fig. 5

D

-

G

), establishing this cohort as likely cholinergic and therefore excitatory.

 

276 

 

277 

To address how these contacts alter GF excitability, and following this imaging confirmation, we 

278 

investigated whether these AACs could measurably influence GF activity in a simulation of the 

279 

complete  VNC  connectome.  To  test  this,  we  stimulated  all  VNC  neurons  with  a  Poisson 

280 

distribution of excitatory synaptic currents at 30 Hz and 5 nS. Additionally, one GF was stimulated 

281 

more strongly at 10 Hz and 40 nS to establish a baseline level of excitability (Fig. 6

A, where 

spikes 

282 

are indicated by large black dots at the bottom of the raster plot and arrows underneath). When the 

283 

eight cholinergic Axc neurons were activated, the GF crossed threshold more often, indicating that 

284 

the axo-axonic inputs are net excitatory (Fig. 6

B

). Additional simulations with different scenarios 

285 

where stimulation and deletion of non-Axc (nAxc) populations demonstrate that the Axc cells are 

286 

paramount for increased excitability (Figs. 6

B

-

E

). GF subthreshold voltage histograms quantify 

287 

Journal Pre-proof

a-html.html
background image

the  increased  excitability  (Fig.  6

F

),  supported  by  statistical  significance  (Fig.  6

H

).  These 

288 

simulations  highlight  a  previously  unrecognized  cohort  of  axo-axonic  synaptic  modulation, 

289 

providing a rapid mechanism for amplifying the escape-circuit output.  

290 

 

291 

As the control experiment, we also tested the possibility of silencing nAxc cells, which are defined 

292 

here  as  presynaptic  cells  to  the  GF  that  contribute  to  polysynaptic  pathways,  and  Axc  cells 

293 

selectively (Figs. 6

C

-

D

). The results from these figures demonstrate that when nAxc connections 

294 

are silenced, the increased excitability persists, and when the Axc monosynaptic connections are 

295 

silenced,  but  nAxc  is  retained,  the  excitability  is  decreased.  Fig.  6

G

-

H

  shows  additional 

296 

quantification of this Axc to GF excitability, with the only non-significant comparison being Axc 

297 

stim  vs.  silencing  nAxc  +  Axc  stim,  demonstrating  that  the  possibility  that  Axc  acts 

298 

polysynaptically could be neglected. 

299 

 

300 

Testing connectome predictions in vivo via optogenetic stimulation of axo-axonic neurons.

  

301 

 

302 

To assess the predictions of these connectome simulations, we tested the ideas 

in vivo

 using classic 

303 

electrophysiology  and  optogenetics.  We  used  the  split-Gal4  line  that  labels  the  Axc  neurons 

304 

(BDSC  #89945)  to  drive  a  UAS  construct  containing  a  mVenus-tagged  red-shifted 

305 

channelrhodopsin,  CsChrimson  (BDSC  #55136).  Expression  of  CsChrimson  was  verified  with 

306 

immunohistochemistry (Fig. S2A). We electrically stimulated the GFs at 24 Hz in flies expressing 

307 

CsChrimson in Axc type neurons and recorded from the jump muscle (TTM) and flight muscle 

308 

(DLM) as previously described

31

, (Fig. 7

A-B

). We then set the electrical stimulation of the GF just 

309 

below threshold. This near-threshold stimulation resulted in occasional (~20%) responses in both 

310 

muscles (n = 5 specimens, Fig. 7

B

 and 7

E

). However, when the same preparation was illuminated 

311 

(590  nm,  0.37mW)  during  the  stimulus  train,  the  sub-threshold  electrical  stimulus  elicited 

312 

responses from both muscles nearly 100% of the time (n = 5 specimens, Fig. 7

and 7F). A one-

313 

way  ANOVA  found  significant  differences  between  responses  before,  during,  and  after  light 

314 

application (

p < 

0.001), but there was no significant difference for the control

 

group (

p =

 0.53) 

315 

(Fig. 

7G

). Post-hoc multiple comparisons  revealed significant  differences  between responses  at 

316 

baseline (before light application) and during and after light application. We also found significant 

317 

differences  using  a  paired  t-test  for  the  same  responses  during  and  after  light  application 

318 

(

p<

0.001), but not before (

p>

0.26).  

319 

 

320 

To verify that light stimulation does not elicit effects in the absence of CsChrimson expression or 

321 

function,  we  performed  two  control  experiments.  In  the  first  experiment,  flies  expressed  GFP 

322 

instead of CsChrimson (Fig. S2A); in the second, CsChrimson-expressing flies were raised without 

323 

dietary  cis-trans-retinal,  thereby  preventing  optogenetic  activation  (Fig.  S2

B

).  A  one-way 

324 

ANOVA revealed no significant differences in stimulus-evoked responses across conditions (

p

 = 

325 

1). Post-hoc comparisons revealed no significant differences between the baseline, light, and post-

326 

light  periods.  Paired  t-tests  also  found  no  significant  differences  between  light  and  no-light 

327 

Journal Pre-proof

a-html.html
background image

conditions  during  and  after  stimulation.  These  results  confirm  that  the  observed  effects  are 

328 

specifically attributable to CsChrimson activation. 

329 

 

330 

How the Axc alters excitability depends in part on the site of spike initiation for the GF. In the 

331 

present experiments, the stimulating electrodes are in the brain where there are no monosynaptic 

332 

connections from Axc to GF

26

. The only monosynaptic Axc-to-GF connections are in the VNC 

333 

(Fig. 5, S3).  How can the optical excitation of the Axcs in the VNC, where they make synaptic 

334 

contact, have a modulatory effect on the GF spike initiation zone (SIZ) in the brain, where they do 

335 

not  make  contact?  We  have  now  demonstrated  that  the  GF  also  possesses  a  spike-initiating 

336 

region(s)  in  the  VNC,  where  the  Axc  could  influence  spike  initiation.  We  demonstrated  this 

337 

alternative SIZ by driving CsChrimson  in  the GF,  removing the head to  remove the SIZ in  the 

338 

brain, and testing headless animals with optical stimulation to reveal GF activity generated in the 

339 

VNC (Fig. 7J-

K

). GF activity driven by the light stimulation is revealed by the response of both 

340 

TTM and DLM with a constant latency between them indicative of GF action potentials (Fig. 7

K

). 

341 

Therefore, the Axcs can directly influence this SIZ in the VNC. 

342 

 

343 

Unexpectedly, we also note a prolonged response of the GF after the light was turned off (Fig. 7D, 

344 

7F and 7G). Before light application, the TTMn response probability was low (~20%, black trace, 

345 

Fig. 7

G

), during light application the probability increased to almost 100% (blue trace, Fig. 7

G

346 

and after light-off activity returned to baseline very slowly (>100 msec). This prolonged response 

347 

after light-off has been observed in several other situations for CsChrimson. For instance, at the 

348 

larval neuromuscular junction (NMJ), CsChrimson drove spiking in motor neurons (monitored by 

349 

muscle  synaptic  potentials)  and  exhibited  a  post-light  response  hundreds  of  milliseconds  in 

350 

duration

32

.    In  a  second  example,  descending  neurons  DNp07  and  DNp10,  when  expressing 

351 

CsChrimson, exhibit a 100-400 msec response after light-off

33

. Finally, we tested this idea in the 

352 

GF by expressing CsChrimson in the GF and illuminating the preparation at 590 nM and observed 

353 

a long tail of TTM response of approximately 100 msec (Fig. 7

J, 

blue trace). In brief, a variety of 

354 

examples  show  that  CsChrimson  when  activated  produces  a  strong  response  with  a  long  slow 

355 

decay after the light is turned off (Fig 7

F-G)

.   

356 

 

357 

To confirm the parallel between the simulation and the 

in vivo

 experiment, we also developed a 

358 

simulation that more closely matched the 

in vivo

 experiments (Fig. 7

C

). A large-scale network of 

359 

the  VNC,  composed  of  leaky  integrate-and-fire  neuron  models,  was  used  to  simulate  this 

360 

experiment. The GF was electrically stimulated just below threshold at 24 Hz. In these simulations, 

361 

the GF only spikes in the presence of the light. Both the simulation and the optogenetic results on 

362 

the  living  animal  suggest  that  the  Axc-to-GF  connection  is  excitatory,  consistent  with  the 

363 

connectome and chemical predictions that the synapse is cholinergic. These results agree with our 

364 

simulation’s predictions that the main effect of the optogenetic activation of the cholinergic axo-

365 

axonic neurons (Axcs) is to increase the excitability of the GF (Fig. 7

C

).  

366 

 

367 

Journal Pre-proof

a-html.html
background image

Overall, these results support our prediction that the primary effect of optogenetic activation of the 

368 

cholinergic axo-axonic neurons (Axcs) is to increase the excitability of the GF. Our conclusion is 

369 

that  the  optically  activated  Axcs  excite  the  GF  via  their  synapses  in  the  VNC  and  alter  the 

370 

likelihood of GF action potentials.  

371 

 

 

372 

Journal Pre-proof

a-html.html
background image

Discussion 

373 

By  analyzing  all  1,314  brain-originating  descending  neurons,  we  move  beyond  scattered 

374 

descriptions  of  axo-axonic  contacts  and  derive  circuit-level  design  rules  for  presynaptic 

375 

modulation. The quantitative principles that emerged within this work are: (i) extreme sparseness 

376 

showing that between 0.7 to 1.2% of possible DN-to-DN, AN-to-DN, and IN-to-DN pairs form 

377 

axo-axonic synapses; (ii) a tight linear relation between synaptic strength and partner multiplicity; 

378 

and (iii) a small-world architecture that distributes integration rather than concentrating it in a rich-

379 

club core. Together, these features constitute a wiring grammar for axo-axonic control in the adult 

380 

Drosophila 

motor system. 

381 

 

382 

Axo-axonic synapses have previously been identified in the 

Drosophila 

brain connectome 

34–37

383 

Excitatory  cholinergic  synapses,  like  those  investigated  here,  have  been  observed  in  the  fly 

384 

olfactory system, where projecting neurons (PN) form lateral PN-to-PN connections, similar to the 

385 

DN-to-DN connections we identified

34

. Axo-axonic connections have also been reported between 

386 

olfactory sensory neurons (OSNs)

36

. Bristle mechanosensory neurons (BMNs) are also shown to 

387 

be axo-axonically connected

38

. These similarities suggest that axo-axonic connectivity principles 

388 

might  be  conserved  across  the  VNC  and  brains  in  flies,  although  the  functional  role  of  AACs 

389 

remains unexplored. 

390 

 

391 

Notably,  axo-axonic  wiring  has  revealed  an  extraordinarily  selective,  yet  globally  percolating 

392 

schema, in contrast to, for example, the serotonin axo-axonic configuration in the hippocampus, 

393 

which comprises 30%

10,39

 or in the cortex, which comprises 19%

10,40

. In the fly VNC, only ~1 % 

394 

of  the  possible  DN-to-DN  pairs  form  axo-axonic  synapses,  an  order  of  magnitude  sparser  than 

395 

axo-dendritic  contacts  in  either  the  MANC  or  FAFB  brain  data  sets

14,41

.  Despite  their  scarcity, 

396 

these connections are sufficient to incorporate every DN into a single, strongly connected network, 

397 

yielding short average path lengths (~4 hops) and thus preserving the ability for any axon to gain 

398 

rapid influence over remote peers. For comparison, the entire network has an average path length 

399 

of 2.8 (~3 hops). This combination of stringent partner choice with network-wide reach resembles 

400 

presynaptic  inhibition  motifs  in  mammalian  spinal  cord  and  chandelier-cell  control  of  cortical 

401 

pyramidal neurons, suggesting convergent architectural solutions across phyla

42,43

. What accounts 

402 

for the sparsity of axo-axonic connections? One possibility is wiring economy: boutons on sister 

403 

axons  consume  precious  membrane  and  cytoplasmic  resources

44

.  Another  is  developmental 

404 

lineage.  Many  high-degree  bridge  neurons  derive  from  hemilineages  that  extend  across 

405 

neuromeres

45

,  hinting  that  growth-cone  timing  and  Slit-Robo–mediated  midline  crossing

46

  pre-

406 

pattern the opportunities for axo-axonic contact.  Comparative EM work in  other insects  and in 

407 

zebrafish  larval  spinal  cord  will  clarify  whether  these  archetypes  represent  a  universal  motor 

408 

blueprint. 

409 

 

410 

As previously found, rich clubs with dense interlinking of high-degree hubs are present in the fruit 

411 

Drosophila 

connectome

16

.  They  are  also  widely  present  in  vertebrates,  such  as  in  the  cerebral 

412 

Journal Pre-proof

a-html.html
background image

cortex

47,48

. In contrast, the axo-axonic fly DN network revealed only a weak, transient rich-club 

413 

coefficient, suggesting that presynaptic modulation in the nerve cord is decentralized. Control must 

414 

therefore emerge from many mid-degree “broker” neurons (with fewer connections) and with high 

415 

betweenness rather than from a minority of super-hubs. Such a layout guards against single-point 

416 

failure and allows different motor modules to be gated independently, consistent with behavioral 

417 

data showing that flies can blend local reflexes with whole-body maneuvers

49

418 

 

419 

In terms of functional implications, axo-axonic contacts positioned directly on descending axons 

420 

are ideally placed to  veto, amplify, or synchronize commands  emanating from  the brain  before 

421 

they fan out onto premotor interneurons and motoneurons. We have shown that Axc is amplifying 

422 

GF  activity.  Experiments  with  headless  animals  demonstrate  the  existence  of  a  second  spike 

423 

initiation zone (SIZ) in the VNC. We believe this is the target of the Axc synaptic modulation. 

424 

Choline  acetyltransferase  (ChAT)  immunostaining  confirms  that  Axc  type  neurons  are 

425 

cholinergic, and optogenetic activation of these cells reliably enhances the GF’s excitability. Our 

426 

simulations  also  demonstrate  this  principle:  activating  a  cohort  of  eight  cholinergic  Axc  type 

427 

neurons, which exclusively target the Giant Fibers (GFs), enhances their firing. 

428 

 

429 

Crucially,  however,  the  GF  is  not  unique;  17  other  DNs  receive  >50  presynaptic  partners  that 

430 

occupy bridge positions between functional modules. These neurons may be promising targets for 

431 

future  studies  investigating  the  role  of  axo-axonic  connections  in  precise  behavior  modulation. 

432 

Future opto-physiological experiments probing these DNs will test whether distributed control is 

433 

the norm rather than the exception. 

434 

 

435 

Excitatory axo-axonic connections, exemplified by the Axc to GF projection described here, are 

436 

not  unique  to  this  system  and  have  been  reported  in  other  organisms,  including  the  well-

437 

characterized Mauthner cells in zebrafish

12

  and dopamine cells in mice

50

. In these examples, the 

438 

primary function of the excitatory axo-axonic synapse is to increase the release probability of the 

439 

axon  terminal  they  innervate.  This  mechanism  can  even  bypass  upstream  action  potentials, 

440 

representing a hijacking mechanism that may have physiological roles. The findings presented in 

441 

this study may contribute to a broader understanding of axo-axonic connectivity principles across 

442 

species

51–55

443 

 

444 

In  conclusion,  our  study  presents  the  first  comprehensive  blueprint  of  axo-axonic  connectivity 

445 

within  a  fully  reconstructed  adult  ventral  nerve  cord  system.  The  network  revealed  here  offers 

446 

concrete  parameters  for  next-generation  models  of  rapid  motor  decision  making  in  both 

447 

invertebrates  and  vertebrates.  By  formalizing  direct  axon-to-axon  communications,  the  work 

448 

bridges a critical gap between connectome structure and motor function and opens new avenues 

449 

for dissecting the fastest circuits in the animal kingdom. 

450 

 

451 

 

452 

Journal Pre-proof

a-html.html
background image

 

453 

RESOURCE AVAILABILITY 

454 

Lead contact  

455 

Further  information  and  requests  for  resources  and  reagents  should  be  directed  to  and  will  be 

456 

fulfilled by the Lead Contact, Rodrigo Pena (penar@fau.edu). 

457 

 

458 

Materials Availability 

459 

This study did not generate new unique reagents. 

460 

 

461 

Data and Code Availability 

462 

 

Electrophysiology  recordings  have  been  deposited  as  .abf  files  at  Mendeley  Data:  De 

463 

Oliveira  Pena,  Rodrigo  (2026),  “ceballos2026_ephys_data”,  Mendeley  Data,  V1 

464 

https://data.mendeley.com/datasets/dh4vghvtpm/1  

465 

 

All original code used to create the connectome simulation is publicly available at GitHub: 

466 

https://github.com/pena-rodrigo/ceballos_et_al2026_iscience 

467 

 

468 

Limitations of the study 

469 

One limitation of our study is that the connectome used in the analysis was derived from a single 

470 

male  specimen.  New  datasets  are  now  being  released  that  are  sex-specific  or  can  address 

471 

developmental differences, such as the Female Adult Nerve Cord Connectome (FANC) and the 

472 

Brain and Nerve Cord Connectome (BANC). All functional whole-network tests are 

in silico

, and 

473 

although experimental verification is provided through optogenetics, the large-scale network based 

474 

on  leaky  integrate-and-fire  neuron  model  respects  synapse  counts  but  ignores  conductance 

475 

dynamics and neuromodulators influences. Furthermore, EM of the MANC connectome (v1.2.1) 

476 

did  not  detect  gap-junctional  coupling,  suggesting  that  the  present  map  under-reports  electrical 

477 

axo-axonic contacts that could further reshape information flow

51–55

478 

 

479 

Lastly, dendro-axonic synapses account for only 2% of all synapses

25,56

. Thus, we cannot rule out 

480 

the possibility that some of the synapses investigated in this study are dendro-axonic, although the 

481 

vast majority are axo-axonic. Nevertheless, we curated a large number of EM images (Fig. S1) to 

482 

demonstrate  the  presence  of  mitochondria  in  axo-axonic  synapses  of  descending  neurons, 

483 

suggesting that this structure can be used as a marker of axo-axonic synapses. Based on this, we 

484 

found that synapses of AN08B098 onto Giant Fiber contain presynaptic mitochondria, suggesting 

485 

that these synapses are axo-axonic. 

486 

 

487 

We found that the number of neurons in the Gal4 line was larger than the number of neurons found 

488 

in  the  connectome  that  belong  to  the  type  AN08B098.  We  cannot  establish  the  source  of  this 

489 

difference.  Although  we  characterized  two  other  Gal4  lines  (Bloomington  stock  #87537  and 

490 

#87664) and we found similar counts. 

491 

 

492 

Journal Pre-proof

a-html.html
background image

The  long  tail  of  response  following  activation  of  Axc  in  Fig  7  could  be  explained  by  multiple 

493 

underlying  mechanisms;  local  recurrent  excitatory  loop  between  GF  and  Axc,  unknown 

494 

descending  neurons  that feedforward to  this  circuit,  but  we are unable to  identify the  source of 

495 

these inputs. 

496 

 

497 

Acknowledgments 

498 

R.P. was funded by an IBRO Collaborative Research Grants. The authors thank the FAU Jupiter 

499 

Life Sciences  Initiative (JLSI) for funding. This material is also based upon work supported by 

500 

the U.S. Department  of  Education under Research  and  Development  Infrastructure  Grant  No. 

501 

P116H230018. Any  opinions,  findings,  and  conclusions  or  recommendations  expressed  in  this 

502 

material are those of the author(s) and do not necessarily reflect the views of the U.S. Department 

503 

of Education.  

504 

 

505 

Author contributions 

506 

C.C.C. and R.P. were responsible for the conceptualization of the work. C.C.C., J.L., T.R., D.S., 

507 

S.J., and C.S. analyzed the data and made the figures. R.P. worked on graph-theoretical measures.  

508 

D.S.  performed  and  analyzed  the  electrophysiology  recordings.  S.J.  and  C.S.  performed 

509 

immunofluorescence. K.R. maintained fly stocks and set up experiment crosses. T.R. built and ran 

510 

the network simulations. R.P., C.S., and R.M. supervised the research and secured funding. All 

511 

authors participated in the writing, reviewed, and approved the manuscript. 

512 

 

513 

Declaration of interests 

514 

The authors declare no competing interests. 

515 

 

516 

Figure 1. Descending neurons (DNs) and their axo-axonic inputs in the VNC.

 

(A

)-(

C

) Exemplary Neuroglancer 

517 

reconstructions  of  three  DNs  of  interest  (scale  bars  indicate  500 

𝜇

m).  (

D

)

-

(

F

)  EM  images  illustrate  axo-axonic 

518 

connections formed by the three reconstructed neurons: (

D

) shows DNp01 to DNp01 connectivity, (

E

) shows DNd03 

519 

connectivity with DNp42, and 

(F

) shows DNg02 to DNg02 connectivity (same colors as in A-C; scale bars indicate 

520 

500 nm). Red circles identify the locations of presynaptic T-bars; blue circles show postsynaptic densities. Circles 

521 

were enlarged for visibility. (

G

) Histogram of the number of axo-axonic neurons innervating  one DN. Presynaptic 

522 

neurons can be DN, AN, or IN. (

H

) Histogram of the cumulative strength of the synaptic connections for each DN. 

523 

Presynaptic neurons can be DN, AN, or IN. (

I

) Scatter plot and linear regression of the number of axo-axonic neurons 

524 

vs their synaptic strength. R

2

 = 0.92 and 

p <

0.001. 

525 

 

526 

Figure  2.  Analysis  of  morphology  and  synaptic  strength  between  DN-to-DN  axo-axonic  connections.

  (

A

-

E

527 

Examples of DNs include (legend colors indicate pre- and postsynaptic in the figure): (A) low connectivity with simple 

528 

morphology,  (B)  moderate  connectivity  and  morphology,  and  (C)  high  connectivity  with  complex  morphology. 

529 

Additionally,  (D)  low  connectivity  with  complex  morphology  and  (E)  high  connectivity  with  simple  morphology 

530 

represent  exceptions.  These  neurons  generally  align  with  the  overall  trend—a  linear  correlation  between 

531 

morphological complexity and synaptic strength—while (D) and (E) are outliers.  Dots indicate synapse locations. (

F

532 

Kernel density estimation (KDE) of the scatter data of total input  strength vs cable length, (

G

) Scatter plot of total 

533 

input strength vs cable length and the corresponding linear regression, polynomial regression of a quadratic function, 

534 

and symbolic regression. 

535 

Journal Pre-proof

a-html.html
background image

Figure 3. Neurons that provide exclusive axo-axonic connections to DNs.

 (

A

) Sketch of single type biased vs (

B

536 

multi-target  neuron.  Single-type  biased  neurons  project  a  significant  proportion  of  their  outgoing  connections  to  a 

537 

single DN, while unbiased neurons form several strong connections among partners. (

C

) Number of exclusive neurons 

538 

per DN for both MANC v1.2.1 (blue histogram) and Male-cns v0.9 (orange histogram). The Giant Fibers (DNp01; 

539 

marked by an asterisk) are among a small population of DNs that receive most single-type biased connections, i.e., as 

540 

seen in (D), there are approximately 16 neurons that innervate DNp01 in MANC and 11 in Male-cns. (

D

) For each 

541 

dataset,  the  fraction  of  outputs  made  from  neurons  onto  their  most  strongly  targeted  DN  type  was  computed  per 

542 

neuron,  and  a  dataset-specific  cutoff  was  identified  from  the  distribution  as  the  point  separating  the  population  of 

543 

unbiased neurons and single-type biased neurons (MANC 0.27, male-cns 0.1). Single-type biased neurons across both 

544 

datasets  had  similar  properties,  including  high  target  preference,  reduced  target  entropy,  and  reduced  off-target 

545 

connection strength (Kolmogorov-Smirnov test, p < 0.001). We further refined this by removing neurons whose off-

546 

target connections had 15 or greater synapses, suggesting non-influence over their synaptic partners

29

547 

 

548 

Figure 4. Axo-axonic connectivity analysis.

 (

A

) Connectivity matrix of pairs of DN-to-DN pairs. Only 1% of all 

549 

possible connections were identified, suggesting that DN-to-DN axo-axonic connections are extremely rare. (

B

550 

Connectivity matrix of pairs of AN-to-DN pairs. Only 1.2% of all possible connections were found, which suggests 

551 

that AN-to-DN axo-axonic connections are also exceptionally rare. (

C

) Connectivity matrix of pairs of IN-to-DN 

552 

pairs. Only 0.7% of all possible connections were observed, indicating that IN-to-DN axo-axonic connections are 

553 

uncommon. (

D

) Pie chart of predicted neurotransmitter of DN of the different type (left, e.g., DNp01 -> DNp02) and 

554 

same type (right, e.g., DNp01 ->DNp01) that make pairs of axo-axonic connections. (

E

) Pie chart of predicted 

555 

neurotransmitter of AN-to-DN and IN-to-DN axo-axonic connections. (

F

) Histograms of the number of (F1) 

556 

presynaptic DN (in-degree) and (F2) postsynaptic DN (out-degree) for DN-to-DN pairs. (

G

) Histograms of the 

557 

number of (G1) presynaptic AN and (G2) postsynaptic DN for AN-to-DN pairs. (

H

) Histograms of the number of 

558 

(H1) presynaptic IN and (H2) postsynaptic DN for IN-to-DN pairs. (

I

) Rich-club analysis of the DN-to-DN axo-

559 

axonic network. (

J

) Connectivity matrix of pairs of AN/DN/IN-to-DN connections. Filled circles follow the same 

560 

color scheme as in Fig. 1

A

-

C

. Cyan square identifies Axc-type neurons. Dashed green lines and gray tones for dots 

561 

separate ANs, DNs, and INs. (

K

-

P

) Examples of each category from DN-to-DN, AN-to-DN, and IN-to-DN. (From 

562 

left to right: (

K

) DNx01-DNx01, (

L

) DNb04-DNb04, (

M

) AN08B099-DNp01, (

N

) AN10B019-DNp01, (

O

563 

IN11A001-DNp01 and (

P

) IN06B059-DNp01). (

Q

) Percentage of contralateral and ipsilateral connections between 

564 

DN-to-DN, AN-to-DN, and IN-to-DN. (

R

-

T

) Pie chart of predicted neurotransmitter of DN to contralateral DN, AN 

565 

to contralateral DN, and IN to contralateral DN of axo-axonic connections. 

566 

Figure 5. Axcs make cholinergic axo-axonic synapses on the GFs as predicted by the MANC connectome.

   

567 

(

A

) AN08B098-type neurons (green) form axo-axonic connections at distinct locations along Giant Fiber (red, GF) 

568 

axons. The scale bar shown is 20 µm. (

B

) The AN08B098-GF connections reconstructed in Neuroglancer 

569 

(Neuroglancer scale 530.45 µm/vh) mirror the morphology seen with fluorescence in 

A

. (

C

) We validated 

570 

AN08B098-to-GF connectivity using anti-bruchpilot to stain for T-bars in active zones (white) along AN08B098-

571 

type neurons and colocalized the resulting fluorescence with the GFs (red), which were filled with 

572 

tetramethylrhodamine. The scale bar shown is 20 µm. (

D

) Neuroglancer reveals presynaptic sites at similar locations 

573 

seen in colocalized fluorescent image (Neuroglancer scale 530.45 µm/vh). (

E-F

) XY and XZ plane views of the 

574 

preparation shown in 

and

 B

. The zoomed-in 6 µm (scale bars 3 µm) inlays show AN08B098 forming a single 

575 

synapse with the GF in E. The yellow arrows detail the precise location AN08B098 forms the Brp-positive chemical 

576 

synapse (white) to the GFs in F. Scale bars shown are 5 µm. (

G

-

O

) EM images showing monosynaptic connections 

577 

between single GF (green) and AN08B098 neurons identified by the following MANC id: (G-H) 21041, (I) 21589, 

578 

(J) 23949, (K) 152261, (L) 16900, (M) 20444, (N) 22275, and (O) 24038. Pre-and postsynaptic sites are detected in 

579 

EM slices using a 3D convolutional neural network to identify T-bars (cyan dots) and postsynaptic densities

30

 

580 

(PSDs, magenta dots). (

P

-

S

) We expressed anti-choline acetyltransferase (anti-ChAT) and anti-GFP in AN08B098 

581 

neurons. Anti-ChAT colocalizes to AN08B098 cells, with particularly bright staining in the cell bodies. This finding 

582 

Journal Pre-proof

a-html.html
background image

suggests acetylcholine synthesis is present within these cells, validating connectome transmitter predictions for 

583 

AN08B098. Scale bars shown are (P) 20 µm and (Q-S) 5 µm. 

584 

Figure 6.

 

Simulations using the whole VNC network.

 (

A

) Stimulation of the GF and corresponding raster plot of 

585 

all the neurons in the VNC and voltage trace of GF response (spikes are shown as large black dots at the bottom of 

586 

the  raster  plot,  also  marked  with  an  arrow).  (

B

)  Schematic  of  the  GF  stimulation  by  Axc  type  neurons  and 

587 

corresponding raster plot of all the neurons in the VNC and voltage trace of GF response (GF spikes are represented 

588 

by large black dots at the bottom of the raster plot, while Axc spikes are represented by large red dots). (

C

) Similar to 

589 

previous plots, but now the stimulation is driving non-Axc (nAxc), and the Axc is removed from the simulation. (

D

590 

Similar to previous plots, but now the stimulation is driving Axc cells, and nAxc are deleted. (

E

) Similar to 

A

, but now 

591 

Axc cells are deleted. (

F

) Histogram comparison of subthreshold voltages during GF-only and GF+Axc stimulation. 

592 

(

G

)  Similar  to 

F

,  but  now  the  histogram  shows  the  difference  between  silencing  nAxc  and  stimulation  in  Axc  vs. 

593 

silencing Axc and stimulation in nAxc. (

H

) Violin plots showing statistical analysis of some of the comparisons. The 

594 

overall excitability of the GF increases when the Axc neurons are activated, leading to higher firing probability for 

595 

the GF.  

596 

 

597 

Figure 7.

 

Optogenetic activation of the Giant Fiber system. 

(

A

) Sketch of the electrophysiological recordings with 

598 

optogenetic activation of axo-axonic cells (Axc). (

B

) Example of raw traces for control (no light application; scale bar 

599 

is 5mV, time is shown on the x-axis). A zoomed-in panel is presented, showing a constant difference in latencies of 

600 

~0.6  ms  between  TTM  and  DLM  indicative  of  GF  spiking  (scale  bar  is  5  mV  and  1  ms).  (

C

)  Simulation  of  a 

601 

computational model of the VNC connectome emulating the experimental results under subthreshold conditions and 

602 

light stimulation (for the voltage, scale bar is 10mV, time is shown on the x-axis). Note that GF only spikes when the 

603 

light is applied and is time-locked with the electrical pulses. Action potentials are indicated with arrows. (

D

) In vivo 

604 

example of raw traces when light was applied (scale bar is 10mV, time is shown on the x-axis). A zoomed-in panel is 

605 

presented, showing difference in latencies of ~0.6 ms between TTM and DLM responses (scale bar is 10 mV and 1 

606 

ms).  (

E

) Response probability per fly (n = 5) under no-light conditions. (

F

) response probability per fly (n = 5) under 

607 

light  conditions  (light  was  applied  during  the  blue  shaded  region).  (G)  Average  and  SEM  of  response  probability 

608 

(paired t-test, * = 

p

<0.001).  

Spike initiation in the VNC

. (

H

) Sketch of the electrophysiological recordings  with 

609 

optogenetic  activation  of  the  GF  before  and  after  decapitation.  (

I

)  Recordings  from  both  TTM  and  DLM  before 

610 

decapitation (scale bar is 20 mV and 100 ms). The constant latency between TTM and DLM indicates the presence of 

611 

GF action potentials.  A zoomed-in panel shows the constant latency between TTM and DLM ~0.77 ms (scale bar is 

612 

20 mV and 1 ms). (

J)

 Response of the TTM to optical stimulation in a specimen  driving CsChrimson in the GF as 

613 

above. The blue curve represents the response of the TTM in animals with the head on, exhibiting a long tail of post-

614 

light response. The black curve is after the head was removed to remove the spike-initiating zone in the brain. (

K

615 

Recordings  from  both  TTM  and  DLM  after  decapitation  (scale  bar  is  50  mV  and  100  ms).  The  constant  latency 

616 

between TTM and DLM indicates the presence of GF action potentials.  A zoomed-in panel shows the constant latency 

617 

between TTM and DLM ~0.76 ms (scale bar is 50 mV and 5 ms). 

618 

 

 

619 

Journal Pre-proof

a-html.html
background image

STAR Methods 

620 

 

621 

Detailed methods include the following: 

622 

• KEY RESOURCES TABLE 

623 

• RESOURCE AVAILABILITY 

624 

• EXPERIMENTAL MODELS AND SUBJECT DETAILS 

625 

• METHODS DETAILS 

626 

 

Electrophysiology 

627 

 

Solution preparations 

628 

 

Optogenetics 

629 

 

Dye-injection 

630 

 

Immunostaining 

631 

 

Confocal Microscopy  

632 

 

Image Analysis 

633 

 

Computational model 

634 

 

Neuron model 

635 

 

Synapse model 

636 

• QUANTIFICATION AND STATISTICAL ANALYSIS 

637 

 

Data acquisition and analysis 

638 

 

Connectivity analysis 

639 

 

Network analysis 

640 

 

Statistical and visual analysis 

641 

 

Software and libraries 

642 

 

 

643 

Journal Pre-proof

a-html.html
background image

EXPERIMENTAL MODELS AND SUBJECT DETAILS 

644 

Fly Genetics 

645 

Flies were raised at 25°C with a natural (12-hr) light cycle, and data were collected from both male 

646 

and  female  adults  2-4  days  old.  The  Gal4  drivers  used  in  our  study  were  selected  through 

647 

NeuronBridge

58

.  Neurons  of  interest  were  identified  through  NeuPrint+,  then  identified  using 

648 

NeuronBridge software v3.2.6, and finally chosen based on similarity score and visual accuracy. 

649 

A  split-Gal4  driver  specific  to  AN08B098  (Axc)  was  identified  using  NeuronBridge  software 

650 

v3.2.6  and  chosen  based  on  similarity  score.  SS25451  contains  w[1118];  VT063643-p65.AD; 

651 

VT059224-GAL4.DBD  (BDSC  #89495)  (see  Fig  S4).  Constructs  used  were  20XUAS-IVS-

652 

CsChrimson.mVenus (#55136), and 20XUAS-IVS-mCD8::GFP (BDSC #32194). 

653 

 

654 

METHOD DETAILS 

655 

Electrophysiology 

656 

Flies were mounted dorsal side up in dental wax after CO

2

 

anesthesia. Giant Fibers were activated 

657 

by extracellular stimuli applied using Grass stimulators with tungsten wire electrodes placed in the 

658 

brain through the eyes, while a tungsten wire electrode was placed in the fly's abdomen to ground 

659 

the  circuit 

30

.  Muscle  recordings  were  obtained  using  glass  microelectrodes  placed  directly  into 

660 

both jump (TTM)  and flight (DLM) muscles

 

18,30,55,58,73

. Recording microelectrodes were filled with 

661 

O'Dowd's  Drosophila  saline

 

74

We  do  not  directly  monitor  GF  spikes  but  instead  use  TTM 

662 

responses as a reporter. Extracellular stimulation of the GF pathway activates both the TTM and 

663 

the  DLM  with  a  short  and  constant  latency  between  them  (~0.6  ms)  as  described  in  the  early 

664 

recordings  of  this  type  in  the  1980s

37,59

.  Action  potentials  in  the  GF  are  indicated  by  synaptic 

665 

potentials in both the TTM and the DLM with the constant latency between them (see Figure 7) as 

666 

described in a more recent protocol for the preparation

 

30

. It has long been assumed that the GF has 

667 

the lowest threshold for descending neurons using this method of brain stimulation due to its large 

668 

size  and  the  presence  of  a  spike  initiation  region  in  the  brain.  Recently,  a  spike  initiation zone 

669 

(SIZ) has been confirmed to be located in the brain at the dendrite-axon bifurcation

 

35

. The Axon 

670 

Digidata 1440A Data Acquisition System was used to digitize recordings which are then visualized 

671 

using Clampex software (version 10 & 11, Molecular Devices). Muscle responses were obtained 

672 

by stimulating at 24 Hz. 

673 

 

674 

Solution preparations 

675 

Phosphate buffered saline was made from tablets purchased from Fisher BioReagents (BP2944-

676 

100). One tablet was dissolved in double distilled water to yield a solution of 10 mM Phosphate 

677 

Buffer, 2.7 mM KCl, and 137 mM NaCl. Solutions were stored at the recommended 4

C. 

678 

 

679 

All trans retinal (500 mg), which was purchased from Sigma-Aldrich, is dissolved in 17.6 ml 

680 

absolute ethanol to make 100 mM stock solutions. 100 µl of 100 mM stock solution is 

681 

transferred to small tubes and wrapped in aluminum foil and kept in -20°C freezer (ATR should 

682 

be kept away from light since it is sensitive to light and it would be degraded, thus becoming 

683 

Journal Pre-proof

a-html.html
background image

ineffective if it is exposed to light for a long time). To prepare fly food supplemented with 400 

684 

µM ATR, 5 mL fly food is dissolved in microwave. The food is left to cool down, then 20 µl of 

685 

400 µM ATR is mixed well with fly food or 20 µl of absolute ethanol is mixed with food as a 

686 

control. The food vial is wrapped in aluminum foil then the food is left until it was solidified 

687 

well; otherwise, the flies get stuck in the wet food. The flies are transferred from its vial to ATR 

688 

containing vial and kept in a dark place (to keep the ATR from degradation) at room temperature 

689 

22-23°C.  

690 

 

691 

O’Dowd saline was made by dissolving: NaCl (0.59 g); NaHCO

3

 (0.174 g); KCl (0.0224 g); MgCl

2

 

692 

(0.0814 g); CaCl

2

 (0.0148 g); NaH

2

PO

4

 (0.0138 g); Trehalose (0.1892 g); and Sucrose (1.54 g) in 

693 

100  mL  double  distilled  water.  Saline  was  kept  in  4

C  for  storage  or  in  room  temperature  as 

694 

needed. 

695 

 

696 

Optogenetics 

697 

We drove channelrhodopsin expression in neurons of interest using the UAS-Gal4 system. Flies 

698 

expressing  csChrimson  (BDSC  #55136)  were  crossed  with  our  driver  line  to  produce:  w1118; 

699 

VT063643-p65/+;  20XUAS-IVS-csChrimson.mVenus/VT059224-GAL4.DBD.  Adults  were 

700 

placed in the dark at 50% relative humidity on standard cornmeal-molasses food, supplemented 

701 

with all-trans-retinal (0.4 mM post-eclosion) for two days before testing. Light stimulation was 

702 

performed for 100 ms while flies are mounted in dental wax as described above. We used a 590 

703 

nm high-power fiber-coupled LED (1.5 mW maximum light intensity, Thorlabs M590F3) with an 

704 

optic fiber of diameter 200 µm and N.A. 0.22 to activate the mVenus csChrimson (M118L02). We 

705 

tested various placements for the optic fiber and found the strongest activation of csChrimson to 

706 

occur when the fiber was less than 1 cm from the sample and aimed at the neck. Light intensity 

707 

was controlled via T-Cube LED Driver (Thorlabs LEDD1B) and kept at maximum power during 

708 

testing.  Each  sample  received  electrical-only,  optogenetic-only  or  paired  opto-electrical 

709 

stimulation. If Axc is stimulated only, no response is recorded, meaning that csChrimson alone is 

710 

unable to elicit spikes in the GF. 

711 

 

712 

We also conducted two control experiments for the optogenetic protocol (Fig. S2). The first control 

713 

used  flies  of  the  same  genotype  as  the  experimental  group  but  were  not  raised  on  food 

714 

supplemented with all-trans-retinal. The second control involved flies that were raised on retinal-

715 

supplemented  food  but  lacked  the  UAS-csChrimson.mVenus  transgene  (w1118;  VT063643/+; 

716 

VT059224-GAL4/VT059224-GAL4). The results are shown in Figure S2 B-C.  

717 

 

718 

Dye-injection 

719 

The VNC and connective of young adult male flies were dissected and kept in cold O’Dowd’s 

720 

saline  within  a  Sylgard  184-filled  dissection  dish.  Samples  were  immediately  transferred  to  a 

721 

Nikon  Eclipse  E600FN  fluorescent  microscope.  A  tetramethylrhodamine-labeled  dextran  dye 

722 

(10,000MW, Invitrogen, D1817) solution was backfilled into a pulled glass electrode tip (~30 M

 

723 

Journal Pre-proof

a-html.html
background image

resistance  tip)  and  filled  with  O’Dowd’s  saline.  Electrodes  were  placed  into  a  3D  hydraulic 

724 

micromanipulator. The electrode was lowered into place, penetrating the GF axons near the neck 

725 

connective. A Gettings Model 5A amplifier was used to inject positive current pulses (between 1 

726 

nA and 5 nA), with a reference electrode placed into the saline-filled dish. GFs were filled with 

727 

dye for approximately 5 minutes each.  

728 

 

729 

Immunostaining 

730 

A  mouse  primary  antibody  against  ChAT  (1:20,  DSHB,  4B1)  was  used  to  confirm  cholinergic 

731 

cells and coupled to secondary Goat anti-mouse AlexaFluor 647 (1:500, 115-605-003). A mouse 

732 

primary antibody against bruchpilot (1:50, DSHB, NC82) was used to label presynaptic chemical 

733 

active  zones  and  coupled  to  secondary  Goat  anti-mouse  AlexaFluor  647  (1:500,  115-605-003). 

734 

Primary  rabbit  anti-GFP  (1:500,  Invitrogen  A11122)  and  secondary  goat  anti-rabbit  (1:500, 

735 

Jackson Immuno, 111-225-144) were used to amplify the fluorescence of mCD8::GFP. mVenus-

736 

tagged csChrimson. Fluorescence was amplified using a conjugated antibody (1:500, Millipore, 

737 

MABE1906). Primary antibody solutions contained 3% BSA and 0.3% Triton X-100 in PBS. The 

738 

secondary antibody solutions contained PBS.  

739 

 

740 

Samples  were  dissected  and  processed  according  to  the  dye-injection  methods  above.  Samples 

741 

were  then  immediately  fixed  in  PBS  +  4%  PFA  for  25  minutes  at  room  temperature  (22°C). 

742 

Samples were washed with PBS and placed on a rotator (60RPM) for 30 minutes. Samples were 

743 

permeabilized with PBS + 0.5% Triton X-100 for 45 minutes at 22°C. Primary antibodies were 

744 

added, and samples were stored at 4°C for 48 hours. Samples were then washed on a rotator with 

745 

PBS  for  4  hours  at  22°C,  changing  the  solution  every  30  minutes.  Secondary  antibodies  were 

746 

added, and samples were stored at 4°C for 24 hours. Samples were then washed on a rotator with 

747 

PBS for 4 hours at 22°C, changing the solution every 30 minutes. Samples were dehydrated with 

748 

a  series  of  ethanol  steps,  50%,  70%,  90%,  and  100%  for  8  minutes  each  step.  Samples  were 

749 

trimmed and embedded in 100% methylsalycylate, covered with cover slips, sealed, and imaged 

750 

within 24 hours.  

751 

 

752 

Confocal Microscopy  

753 

Samples  were  imaged  on  a  Nikon  AXR  confocal  using  an  NSPARC  detector  and  a  60x  oil 

754 

immersion objective. Z-dimension step size was 194 

m for all results displayed.  Laser channels 

755 

used were 488 nm, 561 nm, and 640 nm. Channels were imaged in series using filters to avoid 

756 

cross-excitation of close wavelengths, and 2x integration was used.  

757 

 

758 

Image Analysis 

759 

Z-stack files were imported into Imaris software v10.2.0, and the fluorescence intensity of each 

760 

channel  was  adjusted  for  best  fit.  GF  and  AN08B098  (Axc)  channels  were  surfaced  using  a 

761 

thresholding method that matched fluorescence in each Z dimension. Masks of each channel were 

762 

Journal Pre-proof

a-html.html
background image

created for each surface to detect colocalization of Brp or ChAT. Images were acquired in volume 

763 

view and exported.   

764 

 

765 

Computational model 

766 

To study the impact of axo-axonic projections onto DNp01 (GF), we constructed an 

in-silico

 model 

767 

of  the  ventral  nerve  cord  (VNC)  by  utilizing  the  entire  MANC  v1.2.1  connectome.  First,  we 

768 

scrubbed the connectivity data by omitting connections with a total strength less than 6, then we 

769 

excluded  all  connectivity  data  where  the  neurotransmitter  type,  neuron  type,  or  neuron  ID  was 

770 

unknown or invalid. This resulted in a total of 23,437 valid neurons and 1,152,548 connections 

771 

between  them,  with  619,684  excitatory  (cholinergic)  and  532,864  inhibitory  (glutamatergic  or 

772 

GABAergic) connections. In the fly, cholinergic receptors are excitatory, whereas glutamatergic 

773 

and GABAergic receptors are inhibitory

60

.  

774 

 

775 

Neuron model 

776 

To achieve biological plausibility while avoiding computational intractability, leaky integrate-and-

777 

fire (LIF) neuron models were used:  

778 

𝐶

𝑚

𝑑𝑣

𝑑𝑡

=

  − 𝑔

𝐿

(

𝑣 − 𝑉

𝑟𝑒𝑠𝑡

) 

𝑔

𝑎𝑐ℎ

( 𝑣 −

𝐸

𝑎𝑐ℎ

 ) 

𝑔

𝑔𝑎𝑏𝑎

(

𝑣 −

𝐸

𝑔𝑎𝑏𝑎

 ) 

− 𝑔

𝑔𝑙𝑢𝑡

(

𝑣 −

𝐸

𝑔𝑙𝑢𝑡

 ),

(1)

 

779 

 

780 

Unlike  other  models

61

,  we  employ  distinct  parameters  for  the  GF  compared  to  the  rest  of  the 

781 

neurons in the connectome, i.e., the membrane resistance. In Eq. (1), 

𝑣

 is the neuron membrane 

782 

potential,

⁡𝑔

𝐿

𝑔

𝑎𝑐ℎ

, 𝑔

𝐺𝐴𝐵𝐴

,  and 

𝑔

𝑔𝑙𝑢𝑡

  are  the  conductances  for  leak  channels  and  acetylcholine 

783 

(nicotinic), GABA (GABA

A

), and glutamate ionotropic receptors (nAChR, GABA

A

R, and GluCl, 

784 

respectively).  Similarly,   

𝑉

𝑟𝑒𝑠𝑡

𝐸

𝑎𝑐ℎ

,  ⁡𝐸

𝐺𝐴𝐵𝐴

,  and 

𝐸

𝑔𝑙𝑢𝑡

  are  their  respective  reversal  potentials. 

785 

Since GABA

A

R and GluR are chloride-permeable channels, their reversal potentials were obtained 

786 

from chloride reversal potential

62

𝐶

𝑚

 is the membrane capacitance. These are parameterized with 

787 

values  obtained  from  the  literature,  which  investigates  the  biophysical  properties  of  fruit  fly 

788 

synapses.  Furthermore,  we  collected  physiologically  relevant  values  for  the  membrane 

789 

capacitance, resistance, and leak reversal potential

Simulations of these neurons were made using 

790 

the BRIAN2 simulator

 63

791 

 

792 

Synapse model 

793 

For each of the synaptic currents (

𝑥 = 𝑎𝑐ℎ, 𝑔𝑎𝑏𝑎, 𝑔𝑙𝑢𝑡

), the conductance obeys 

794 

 

795 

𝑑𝑔

𝑥

𝜏

𝑥

= −𝑔

𝑥

,

(2)

 

796 

which increases by 

𝐽

𝑥

 upon a presynaptic spike. For parameters, see table.  

797 

 

798 

Journal Pre-proof

a-html.html
background image

Parameter 

Symbol 

Value 

Ref. 

Acetylcholine receptor (nAChR) 

conductance 

𝐽

𝑎𝑐ℎ

 

0.27 nS 

64

 

nAChR decay time 

𝜏

𝑎𝑐ℎ

 

1.1 ms 

64

 

nAChR reversal potential 

𝐸

𝑎𝑐ℎ

 

0 mV 

65

 

GABA receptor (GABA

A

R) 

conductance 

𝐽

𝐺𝐴𝐵𝐴

 

0.8 nS 

Estimated 

GABA

A

R decay time 

𝜏

𝐺𝐴𝐵𝐴

 

5.4 ms 

66

 

GABA

A

R reversal potential 

𝐸

𝐺𝐴𝐵𝐴

 

-60 mV 

60,62

  

Glutamate receptor (GluCl) conductance 

𝐽

𝑔𝑙𝑢𝑡

 

0.8 nS 

Estimated 

GluCl decay time 

𝜏

𝑔𝑙𝑢𝑡

 

5 ms 

67

 

GluCl reversal potential 

𝐸

𝑔𝑙𝑢𝑡

 

-60 mV 

62

 

Membrane Resistance (GF) 

𝑅

𝑚

 

25 MOhm 

64

 

Membrane Resistance (other neurons) 

𝑅

𝑚

 

300 MOhm 

68 

Resting membrane potential 

𝑉

𝑟𝑒𝑠𝑡

 

-55 mV 

61,68

 

Action potential threshold 

𝑉

𝑡ℎ

 

-40 mV 

68

 

Reset potential 

𝑉

𝑟𝑒𝑠𝑒𝑡

 

-55 mV 

Estimated 

Refractory period 

𝜏

𝑟𝑒𝑓

 

2 ms 

Estimated 

Membrane capacitance 

𝐶

𝑚

 

72 pF 

68

 

List of parameters used in the connectome simulation of the VNC in this paper. For each of our simulations, we ran 

799 

the entire VNC network with a step-size of 0.1 ms during 2000 ms. Furthermore, for each simulation, each neuron in 

800 

the VNC network was provided with an excitatory Poisson input of 30 Hz at a synaptic conductance of 5 nS to simulate 

801 

typical  endogenous  activity  driven  by  neurons  in  the  fly  brain.  During  stimulation  experiments,  neurons  DNp01, 

802 

DNg02, and/or DNd03 were stimulated with additional Poisson input at 10 Hz at a synaptic conductance of 40 nS. In 

803 

Figure 8, the same network  was used, but  the GF  was electrically stimulated just below threshold  with a Poisson-

804 

distributed stimulation at 24 Hz. 

805 

 

806 

 

807 

QUANTIFICATION AND STATISTICAL ANALYSIS 

808 

 

809 

Data acquisition and analysis 

810 

Data for VNC neurons used in the study came from the publicly available 

Drosophila

 male adult 

811 

nerve  cord  connectome

14

.  NeuPrint+  API

26,28

  access  is  granted  to  registered  users,  and  Python 

812 

accessibility is maintained through the neuPrint-python package

27

. The latest 

Drosophila

 MANC 

813 

data can be accessed here: https://www.janelia.org/project-team/flyem/manc-connectome.  

814 

 

815 

Journal Pre-proof

a-html.html
background image

Connectivity analysis 

816 

We  retrieved  all  simple  synaptic  connections  using  neuprint.fetch_simple_connections

26–28

 

817 

separately for: outputs (presynaptic AN, IN, and DN as presynaptic) and Inputs (postsynaptic DN). 

818 

Connections were summed by partner neuron and filtered to those with total strength ≥ 6. For each 

819 

DN, we then counted the number of distinct AN, IN, and DN partners in both the output and input 

820 

directions. 

821 

 

822 

Network analysis 

823 

Network analysis was performed using Python with the NetworkX

69

  library to extract quantitative 

824 

measures of connectivity. From the structural connectivity matrix, we calculated a comprehensive 

825 

set  of  graph-theoretical  metrics  to  characterize  the  network  topology.  These  included  basic 

826 

properties  (number  of  nodes  and  edges,  network  density),  integration  measures  (average  path 

827 

length,  diameter),  segregation  indices  (clustering  coefficient,  modularity  with  community 

828 

detection using the  Louvain  algorithm), centrality metrics (degree, betweenness,  closeness,  and 

829 

eigenvector centrality), and organizational principles (degree assortativity, rich club coefficient).  

830 

 

831 

The  rich  club  analysis  was  specifically  conducted  across  multiple  degree  thresholds  to  identify 

832 

potential hierarchical organization among high-degree hub regions. All weighted graph measures 

833 

incorporated the synaptic strengths from the original connectivity matrix. This multimodal graph-

834 

theoretical approach allowed for a detailed characterization of both local and global properties of 

835 

the  network's  structural  connectome,  revealing  important  aspects  of  neural  communication 

836 

efficiency, functional segregation, and network resilience. 

837 

 

838 

Statistical and visual analysis 

839 

SWC  analysis  was  conducted  in  Python  using  the  Navis  client

70

.  We  stored  morphology  and 

840 

input/output counts using the Pandas library. Relationships between morphology metrics (cable 

841 

length, branch points, node count) and partner counts were assessed with Pearson correlation and 

842 

linear  regression  (scipy.stats.pearsonr,  linregress).  Results  were  visualized  with  Matplotlib

71

843 

Network‐style connection diagrams were rendered interactively with ipycytoscape. 

844 

 

845 

Software and libraries 

846 

NeuPrint+ analyses were performed in Python 3.12.4 using the neuprint-python API. We used the 

847 

Janelia NeuPrint client (neuprint), and Navis (v1.10.0) for data access and network building; data 

848 

manipulation  and  grouping  were  done  with  pandas  v2.2.2  and  NumPy  v1.26.4;  graph‐based 

849 

operations  with  NetworkX  v3.2.1;  interactive  visualization  with  ipycytoscape  v1.3.3  and 

850 

ipywidgets  v8.1.5;  plotting  and  PDF  export  with  Matplotlib  v3.10.1;  and  statistical  analyses 

851 

(Pearson’s r, linear regression) with SciPy

72

 v1.13.1. Auxiliary parsing and utility functions relied 

852 

on Python’s built-in json, re, itertools, and warnings modules. 

853 

 

854 

Journal Pre-proof

a-html.html
background image

Table S1. 

Curated dataset where we manually investigated axo-axonic contacts from 1000 pairs 

855 

based on the presence of axonal blebs. The table lists the presynaptic and postsynaptic cell 

856 

names, their IDs, and the type of connection. We also provide statistics of the collected data.

 

857 

 

 

858 

Journal Pre-proof

a-html.html
background image

References  

859 

1. 

Brette, R. Theory of axo-axonic inhibition. 

PLoS Comput. Biol.

 

21

860 

e1013047 (2025). 

861 

2. 

Schneider-Mizell, C. M. 

et al.

 Structure and function of axo-axonic 

862 

inhibition. 

Elife

 

10

, (2021). 

863 

3. 

Stretton, A. O. W. 

et al.

 Structure and physiological activity of the 

864 

motoneurons of the nematode Ascaris. 

Proc. Natl. Acad. Sci. U. S. A.

 

75

865 

(1978). 

866 

4. 

Pearson, K. G. & Goodman, C. S. Presynaptic inhibition of transmission 

867 

from identified interneurons in locust central nervous system. 

J. 

868 

Neurophysiol.

 

45

, (1981). 

869 

5. 

Atwood, H. L. & Kwan, I. Reciprocal axo-axonal synapses between 

870 

excitatory and inhibitory neurons in crustaceans. 

Brain Res.

 

174

, (1979). 

871 

6. 

Altrup, U., Speckmann, E. J. & Caspers, H. Differentiation between anti- and 

872 

orthodromic responses to nerve stimulation in neurons with axo-axonal 

873 

synapses (Helix pomatia). 

Neurosci. Lett.

 

11

, (1979). 

874 

7. 

Andersen, P., Eccles, J. C., Schmidt, R. F. & Yokota, T. Depolarization of 

875 

presynaptic fibers in the cuneate nucleus. 

J. Neurophysiol.

 

27

, (1964). 

876 

8. 

Wendell-Smith, C. P., Blunt, M. J., Baldwin, F. & Paisley, P. B. Neurone - 

877 

Satellite cell relationship. 

Nature

 

205

, (1965). 

878 

9. 

Gobel, S. & Dubner, R. Fine structural studies of the main sensory trigeminal 

879 

nucleus in the cat and rat. 

Journal of Comparative Neurology

 

137

, (1969). 

880 

10. 

Cover, K. K. & Mathur, B. N. Axo‐axonic synapses: Diversity in neural 

881 

circuit function. 

Journal of Comparative Neurology

 

529

, 2391–2401 (2021). 

882 

11. 

Dudok, B. 

et al.

 Recruitment and inhibitory action of hippocampal axo-

883 

axonic cells during behavior. 

Neuron

 

109

, (2021). 

884 

12. 

Lacoste, A. M. B. 

et al.

 A Convergent and Essential Interneuron Pathway for 

885 

Mauthner-Cell-Mediated Escapes. 

Current Biology

 

25

, 1526–1534 (2015). 

886 

13. 

Takemura, S.-Y. 

et al.

 A Connectome of the Male \textit{Drosophila} 

887 

Ventral Nerve Cord. 

bioRxiv

 (2023). 

888 

14. 

Cheong, H. S. J. 

et al.

 Transforming descending input into behavior: The 

889 

organization of premotor circuits in the Drosophila Male Adult Nerve Cord 

890 

connectome. 

bioRxiv

 (2023). 

891 

15. 

Marin, E. C. 

et al.

 Systematic annotation of a complete adult male 

892 

Drosophila nerve cord connectome reveals principles of functional 

893 

organisation. 

Elife

 

13

, (2024). 

894 

16. 

Lin, A. 

et al.

 Network statistics of the whole-brain connectome of 

895 

Drosophila. 

Nature 2024 634:8032

 

634

, 153–165 (2024). 

896 

17. 

Clements, J. 

et al.

 neuPrint: Analysis Tools for EM Connectomics. 

bioRxiv

 

897 

2020.01.16.909465 (2020) doi:10.1101/2020.01.16.909465. 

898 

18. 

Allen, M. J., Godenschwege, T. A., Tanouye, M. A. & Phelan, P. Making an 

899 

escape: Development and function of the Drosophila giant fibre system. 

900 

Seminars in Cell and Developmental Biology

 vol. 17 Preprint at 

901 

https://doi.org/10.1016/j.semcdb.2005.11.011 (2006). 

902 

19. 

Asinof, S. K. & Card, G. M. Neural Control of Naturalistic Behavior 

903 

Choices. 

Annu. Rev. Neurosci.

 

47

, 369–388 (2024). 

904 

Journal Pre-proof

a-html.html
background image

20. 

Cheong, H. S. J. 

et al.

 Transforming descending input into behavior: The 

905 

organization of premotor circuits in the Drosophila Male Adult Nerve Cord 

906 

connectome. 

bioRxiv

 (2023). 

907 

21. 

Stürner, T. 

et al.

 Comparative connectomics of Drosophila descending and 

908 

ascending neurons. 

Nature 2025

 1–15 (2025) doi:10.1038/s41586-025-

909 

08925-z. 

910 

22. 

Takemura, S. 

et al.

 A Connectome of the Male Drosophila Ventral Nerve 

911 

Cord. 

Elife

 

13

, (2024). 

912 

23. 

Marin, E. C. 

et al.

 Systematic annotation of a complete adult male 

913 

Drosophila nerve cord connectome reveals principles of functional 

914 

organisation. 

Elife

 

13

, (2024). 

915 

24. 

Schneider-Mizell, C. M. 

et al.

 Quantitative neuroanatomy for connectomics 

916 

in Drosophila. 

Elife

 

5

, (2016). 

917 

25. 

Plaza, S. M. 

et al.

 neuPrint: An open access tool for EM connectomics. 

918 

Front. Neuroinform.

 

16

, (2022). 

919 

26. 

Berg, S. & Schlegel, P. neuprint-python. Preprint at 

920 

https://doi.org/10.5281/zenodo.7592899 (2017). 

921 

27. 

Clements, J. 

et al.

 neuPrint: Analysis Tools for EM Connectomics. 

bioRxiv

 

922 

2020.01.16.909465-2020.01.16.909465 (2020) 

923 

doi:10.1101/2020.01.16.909465. 

924 

28. 

Bates, A. S. 

et al.

 Distributed control circuits across a brain-and-cord 

925 

connectome. Preprint at https://doi.org/10.1101/2025.07.31.667571 (2025). 

926 

29. 

Allen, M. J. & Godenschwege, T. A. Electrophysiological recordings from 

927 

the Drosophila giant fiber system (GFS). 

Cold Spring Harb. Protoc.

 

5

928 

(2010). 

929 

30. 

Klapoetke, N. C. 

et al.

 Independent optical excitation of distinct neural 

930 

populations. 

Nat. Methods

 

11

, (2014). 

931 

31. 

Ache, J. M. 

et al.

 Neural Basis for Looming Size and Velocity Encoding in 

932 

the Drosophila Giant Fiber Escape Pathway. 

Current Biology

 

29

, (2019). 

933 

32. 

Scheffer, L. K. 

et al.

 A connectome and analysis of the adult drosophila 

934 

central brain. 

Elife

 

9

, (2020). 

935 

33. 

Manoim, J. E., Davidson, A. M., Weiss, S., Hige, T. & Parnas, M. Lateral 

936 

axonal modulation is required for stimulus-specific olfactory conditioning in 

937 

Drosophila. 

Current Biology

 

32

, 4438-4450.e5 (2022). 

938 

34. 

Gruber, L. 

et al.

 The unique synaptic circuitry of specialized olfactory 

939 

glomeruli in Drosophila melanogaster. Preprint at 

940 

https://doi.org/10.7554/eLife.88824.1 (2023). 

941 

35. 

Calle-Schuler, S. A., Santana-Cruz, A. E., Kmecová, L., Hampel, S. & 

942 

Seeds, A. M. A comprehensive mechanosensory connectome reveals a 

943 

somatotopically organized neural circuit architecture controlling stimulus-

944 

aimed grooming of the 

Drosophila

 head. Preprint at 

945 

https://doi.org/10.1101/2025.05.19.654894 (2025). 

946 

36. 

Oleskevich, S., Descarries, L., Watkins, K. C., Se´gue´la, P. & Daszuta, A. 

947 

Ultrastructural features of the serotonin innervation in adult rat 

948 

hippocampus: An immunocytochemical description in single and serial thin 

949 

sections. 

Neuroscience

 

42

, 777–791 (1991). 

950 

Journal Pre-proof

a-html.html
background image

37. 

Séguéla, P., Watkins, K. C. & Descarries, L. Ultrastructural relationships of 

951 

serotonin axon terminals in the cerebral cortex of the adult rat. 

Journal of 

952 

Comparative Neurology

 

289

, 129–142 (1989). 

953 

38. 

Lin, A. 

et al.

 Network statistics of the whole-brain connectome of 

954 

Drosophila. 

Nature 2024 634:8032

 

634

, 153–165 (2024). 

955 

39. 

Lu, J. 

et al.

 Selective inhibitory control of pyramidal neuron ensembles and 

956 

cortical subnetworks by chandelier cells. 

Nat. Neurosci.

 

20

, (2017). 

957 

40. 

Woodruff, A. R., Anderson, S. A. & Yuste, R. The Enigmatic Function of 

958 

Chandelier Cells. 

Front. Neurosci.

 

4

, (2010). 

959 

41. 

Cuntz, H., Forstner, F., Borst, A. & Häusser, M. One rule to grow them all: 

960 

A general theory of neuronal branching and its practical application. 

PLoS 

961 

Comput. Biol.

 

6

, (2010). 

962 

42. 

Lacin, H. & Truman, J. W. Lineage mapping identifies molecular and 

963 

architectural similarities between the larval and adult Drosophila central 

964 

nervous system. 

Elife

 

5

, (2016). 

965 

43. 

Rajagopalan, S., Nicolas, E., Vivancos, V., Berger, J. & Dickson, B. J. 

966 

Crossing the midline: Roles and regulation of Robo receptors. 

Neuron

 

28

967 

(2000). 

968 

44. 

Harriger, L., van den Heuvel, M. P. & Sporns, O. Rich Club Organization of 

969 

Macaque Cerebral Cortex and Its Role in Network Communication. 

PLoS 

970 

One

 

7

, e46497 (2012). 

971 

45. 

Liang, X. 

et al.

 The Rich-Club Organization in Rat Functional Brain 

972 

Network to Balance Between Communication Cost and Efficiency. 

Cerebral 

973 

Cortex

 

28

, 924–935 (2018). 

974 

46. 

Card, G. & Dickinson, M. H. Visually Mediated Motor Planning in the 

975 

Escape Response of Drosophila. 

Current Biology

 

18

, (2008). 

976 

47. 

Kramer, P. F. 

et al.

 Synaptic-like axo-axonal transmission from striatal 

977 

cholinergic interneurons onto dopaminergic fibers. 

Neuron

 

110

, 2949-

978 

2960.e4 (2022). 

979 

48. 

Ammer, G., Vieira, R. M., Fendl, S. & Borst, A. Anatomical distribution and 

980 

functional roles of electrical synapses in Drosophila. 

Current Biology

 

32

981 

(2022). 

982 

49. 

Lopez, J., Boerner, J., Robbins, K., Pena, R. F. O. & Murphey, R. 

983 

Frazzled/DCC regulates gap junction formation at a Drosophila giant 

984 

synapse through transcription. Preprint at 

985 

https://doi.org/10.1101/2025.04.08.647628 (2025). 

986 

50. 

Holcroft, C. E. 

et al.

 Innexins Ogre and Inx2 are required in glial cells for 

987 

normal      postembryonic development of the Drosophila central nervous 

988 

system. 

J. Cell Sci.

 

126

, 3823–3834 (2013). 

989 

51. 

Phelan, P. 

et al.

 Molecular mechanism of rectification at identified electrical 

990 

synapses in      the Drosophila giant fiber system. 

Curr. Biol.

 

18

, 1955–1960 

991 

(2008). 

992 

52. 

Orr, B. O., Borgen, M. A., Caruccio, P. M. & Murphey, R. K. Netrin and 

993 

frazzled regulate presynaptic gap junctions at a Drosophila giant synapse. 

994 

Journal of Neuroscience

 

34

, (2014). 

995 

Journal Pre-proof

a-html.html
background image

53. 

Winding, M. 

et al.

 The connectome of an insect brain. 

Science (1979).

 

379

996 

(2023). 

997 

54. 

Gu, H. & O’Dowd, D. K. Cholinergic Synaptic Transmission in Adult 

998 

Drosophila

 Kenyon Cells 

In Situ

The Journal of Neuroscience

 

26

, 265–272 

999 

(2006). 

1000 

55. 

Clements, J. 

et al.

 NeuronBridge: an intuitive web application for neuronal 

1001 

morphology search across large data sets. 

BMC Bioinformatics

 

25

, (2024). 

1002 

56. 

McCarthy, E. V 

et al.

 Synchronized bilateral synaptic inputs to Drosophila 

1003 

melanogaster neuropeptidergic rest/arousal neurons. 

Journal of Neuroscience

 

1004 

31

, (2011). 

1005 

57. 

Shiu, P. K. 

et al.

 A Drosophila computational brain model reveals 

1006 

sensorimotor processing. 

Nature

 

634

, (2024). 

1007 

58. 

Schnizler, K. 

et al.

 A novel chloride channel in Drosophila melanogaster is 

1008 

inhibited by protons. 

Journal of Biological Chemistry

 

280

, (2005). 

1009 

59. 

Stimberg, M., Brette, R. & Goodman, D. F. M. Brian 2, an intuitive and 

1010 

efficient neural simulator. 

Elife

 

8

, (2019). 

1011 

60. 

Moreno-Sanchez, A. 

et al.

 Morphology and synapse topography optimize 

1012 

linear encoding of synapse numbers in Drosophila looming responsive 

1013 

descending neurons. Preprint at https://doi.org/10.7554/eLife.99277.1 

1014 

(2024). 

1015 

61. 

Lee, D. & O’Dowd, D. K. Fast excitatory synaptic transmission mediated by 

1016 

nicotinic acetylcholine receptors in Drosophila neurons. 

Journal of 

1017 

Neuroscience

 

19

, (1999). 

1018 

62. 

Lee, D., Su, H. & O’Dowd, D. K. GABA receptors containing Rdl subunits 

1019 

mediate fast inhibitory synaptic transmission in Drosophila neurons. 

Journal 

1020 

of Neuroscience

 

23

, (2003). 

1021 

63. 

Saumweber, T. 

et al.

 Behavioral and synaptic plasticity are impaired upon 

1022 

lack of the synaptic protein SAP47. 

Journal of Neuroscience

 

31

, (2011). 

1023 

64. 

Churgin, M. A. 

et al.

 A neural correlate of individual odor preference in 

1024 

Drosophila. 

Elife

 

12

, (2025). 

1025 

65. 

Hagberg, A. A., Schult, D. A. & Swart, P. J. Exploring Network Structure, 

1026 

Dynamics, and Function using NetworkX. in 

Proceedings of the 7th Python 

1027 

in Science Conference

 (2008). doi:10.25080/tcwv9851. 

1028 

66. 

Schlegel, P. 

et al.

 navis-org/navis: Version 1.10.0. Preprint at (2025). 

1029 

67. 

Hunter, J. D. Matplotlib: A 2D graphics environment. 

Comput. Sci. Eng.

 

9

1030 

(2007). 

1031 

68. 

Virtanen, P. 

et al.

 SciPy 1.0: fundamental algorithms for scientific 

1032 

computing in Python. 

Nat. Methods

 

17

, (2020). 

1033 

  

1034 

 

1035 

Journal Pre-proof

a-html.html
background image

HIGHLIGHTS 

 

Axo-axonic connections made with descending neurons (DNs) are rare in the VNC. 

 

There is a correlation between the number of synapses and the number of partners. 

 

Axo-axonic neurons form exclusive connections with the Giant Fibers. 

 

Axo-axonic neuron activity influences DN excitability 

in silico

 and 

in vivo.

 

 

Journal Pre-proof

a-html.html
background image

KEY RESOURCES TABLE 

REAGENT or RESOURCE 

SOURCE 

IDENTIFIER 

Antibodies 

 

Mouse Anti-Drosophila choline acetyltransferase  

DSHB 

RRID:AB_528122 

Mouse anti-Bruchpilot (nc82) 

DSHB 

RRID:AB_2314866 

Rabbit anti-GFP 

Invitrogen 

RRID:AB_221569 

Goat anti-rabbit secondary 

Jackson 
ImmunoResearch 

RRID:AB_2338021 

Goat anti-mouse Alexa Fluor 647 secondary 

Jackson 
ImmunoResearch 

RRID:AB_2338902 

Anti-mVenus antibody (conjugated) 

MilliporeSigma 

MABE1906 

Bacterial and virus strains  

N/A 

N/A 

N/A 

Biological samples 

 

 

N/A 

N/A 

N/A 

Chemicals, peptides, and recombinant proteins 

All trans retinal 500mg 

MilliporeSigma 

R2500-500MG 

Tetramethylrhodamine-labeled dextran (10,000 MW) 

Invitrogen 

D1817 

O'Dowd's Drosophila saline 

57

 

N/A 

Formaldehyde, Para 

Fisher Scientific 

T353-500 

Triton X-100 

MilliporeSigma 

T8787-100ML 

Critical commercial assays 

N/A 

N/A 

N/A 

Deposited data  

N/A 

 

 

Experimental models: Cell lines 

N/A 

N/A 

N/A 

Experimental models: Organisms/strains 

SS25451: w[1118]; VT063643-p65.AD; VT059224-
GAL4.DBD 

Bloomington 
Drosophila Stock 
Center 

RRID: BDSC_89495 

w[1118]; P{y[+t7.7] w[+mC]=20XUAS-IVS-
CsChrimson.mVenus}attP2 

Bloomington 
Drosophila Stock 
Center 

RRID: BDSC_55136 

w[*]; P{y[+t7.7] w[+mC]=20XUAS-IVS-mCD8::GFP}attP2  Bloomington 

Drosophila Stock 
Center 

RRID: BDSC_32194 

Control- 

Bloomington 
Drosophila Stock 
Center 

RRID:BDSC_ 

Oligonucleotides 

N/A 

N/A 

N/A 

Recombinant DNA 

N/A 

N/A 

N/A 

Software and algorithms 

Python 

http://www.python.org/ 

RRID:SCR_008394 

Anaconda 

https://docs.anaconda.
com/ 

RRID:SCR_025572 

Journal Pre-proof

a-html.html
background image

Jupyter Notebook 

https://jupyter.org/ 

RRID:SCR_018315 

 

neuprint-python API 

27

 

N/A 

NetworkX  

https://networkx.org/ 

RRID:SCR_016864  

MATLAB 

https://www.mathwork
s.com/products/matlab
.html 

RRID:SCR_001622  

MANC 

14

 

N/A 

Inkscape 

https://inkscape.org/en

RRID:SCR_014479 

Brian2  

http://briansimulator.or
g/ 

RRID:SCR_002998 

NeuronBridge v3.2.6 

58

 

N/A 

Other 

Axon Digidata 1440A Data Acquisition System 

Molecular Devices 

Model 1440A 

Clampex software (version 10 and 11) 

http://www.moleculard
evices.com/products/s
oftware/pclamp.html 

RRID:SCR_011323 

Nikon AXR confocal microscope with NSPARC detector 

Nikon 

N/A 

Nikon Eclipse E600FN fluorescence microscope 

Nikon 

N/A 

590 nm optogenetic LED setup  

Thorlabs 

M590F3; M118L02; 
LEDD1B 

 

 

Journal Pre-proof

a-html.html
background image
a-html.html
background image
a-html.html
background image
a-html.html
background image
a-html.html
background image
a-html.html
background image
a-html.html
background image