background image

TRIM4 modulates the ubiquitin-mediated degradation of
hnRNPDL and weakens sensitivity to CDK4/6 inhibitor in
ovarian cancer

Xiaoxia Che

*

, Xin Guan

*

, Yiyin Ruan

*

, Lifei Shen, Yuhong Shen, Hua Liu, Chongying Zhu, Tianyu Zhou,

Yiwei Wang (

), Weiwei Feng (

)

Department  of  Gynecology  and  Obstetrics,  Ruijin  Hospital  Affiliated  to  Shanghai  Jiao  Tong  University  School  of  Medicine,  Shanghai
200025, China

© Higher Education Press 2024

Abstract    Ovarian  cancer  is  the  most  lethal  malignancy  affecting  the  female  reproductive  system.
Pharmacological inhibitors targeting CDK4/6 have demonstrated promising efficacy across various cancer types.
However, their clinical benefits in ovarian cancer patients fall short of expectations, with only a subset of patients
experiencing  these  advantageous  effects.  This  study  aims  to  provide  further  clinical  and  biological  evidence  for
antineoplastic  effects  of  a  CDK4/6  inhibitor  (TQB4616)  in  ovarian  cancer  and  explore  underlying  mechanisms
involved.  Patient-derived  ovarian  cancer  organoid  models  were  established  to  evaluate  the  effectiveness  of
TQB3616.  Potential  key  genes  related  to  TQB3616  sensitivity  were  identified  through  RNA-seq  analysis,  and
TRIM4  was  selected  as  a  candidate  gene  for  further  investigation.  Subsequently,  co-immunoprecipitation  and
GST pull-down assays confirmed that TRIM4 binds to hnRNPDL and promotes its ubiquitination through RING
and  B-box  domains.  RIP  assay  demonstrated  that  hnRNPDL  binded  to  CDKN2C  isoform  2  and  suppressed  its
expression  by  alternative  splicing.  Finally, 

in  vivo  studies  confirmed  that  the  addition  of  siTRIM4  significantly

improved the effectiveness of TQB3616. Overall, our findings suggest that TRIM4 modulates ubiquitin-mediated
degradation of hnRNPDL and weakens sensitivity to CDK4/6 inhibitors in ovarian cancer treatment. TRIM4 may
serve as a valuable biomarker for predicting sensitivity to CDK4/6 inhibitors in ovarian cancer.

Keywords    

TRIM4; CDK4/6 inhibitor; hnRNPDL; ovarian cancer

 

 

Introduction

Ovarian cancer (OC) has the worst prognosis and highest
mortality  rate  among  gynecological  cancers  [1].
Currently,  cytoreductive  surgery  and  platinum-based
chemotherapy  remain  the  most  commonly  used  first-line
treatments  for  OC  [2].  Despite  significant  improvements
in  the  diagnosis  and  treatment  of  OC,  patients  are
typically  diagnosed  at  an  advanced  stage,  resulting  in  a
5-year  survival  rate  of  only  30

%

  [3].  The  recent

introduction  of  poly(ADP-ribose)  polymerase  (PARP)
inhibitors  and  antiangiogenic  drugs  has  sparked  notable
progress  in  clinical  oncology,  with  observed  drug
response  rates  ranging  from  15

%

  to  45

%

  [2].  Therefore,

there is an urgent need for novel and effective therapeutic
strategies for OC.

Cyclin-dependent  kinase-4  and  kinase-6  (CDK4/6)  are

pivotal cell cycle kinases that regulate the G1–S transition
by modulating the activation of the retinoblastoma protein
(Rb). The hyperactivation of CDK4/6 is indispensable for
the

 development

 and

 progression

 of

 numerous

malignancies  [4].  The  discovery  of  CDK4/6  and  their
roles  in  cancer  have  led  to  the  development  of  CDK4/6
inhibitors  (CDK4/6is).  Clinical  trials  have  shown  clear
benefits in adding palbociclib, a small-molecule CDK4/6
inhibitor, to hormone antagonist therapy for breast cancer
treatment,  leading  to  its  FDA  approval  in  early  2015
[5,6].  CDK4/6is  are  also  being  tested  as  single  agents  or
in  combination  with  other  targeted  therapies  in  clinical
trials  for  OC.  A  previous  study  found  that  Rb-deficient
cell  lines  with  low  CCNE1  expression  are  sensitive  to
palbociclib [7]. However, the effectiveness of CDK4/6i in
treating OC has not yet been determined, and biomarkers

 

Received March 26, 2024; accepted July 26, 2024

Correspondence: Yiwei Wang, wyw8Y743@rjh.com.cn;

Weiwei Feng, fww12066@rjh.com.cn

*

These authors contributed equally.

Front. Med. 2025, 19(1): 121−133
https://doi.org/10.1007/s11684-024-1103-5

RESEARCH ARTICLE

s11684-024-1103-5-html.html
background image

indicating  treatment  effectiveness  remain  unidentified.
The  intrinsic  negative  regulation  of  CDK4/6  activity
primarily  occurs  through  mediation  by  the  INK4  family
of  cell  cycle  inhibitors  (INK4A,  encoded  by  CDKN2A;
INK4B,  encoded  by  CDKN2B;  INK4C,  encoded  by
CDKN2C;  and  INK4D,  encoded  by  CDKN2D),  which
bind to monomeric forms of CDK4/6 to form an inactive
binary  complex  [4].  The  inhibition  of  CDK4/6  has  been
demonstrated  to  impede  the  interaction  of  CDK4  and
CDK6  with  CDC37,  a  subunit  of  HSP90  that  targets
kinases, RB1 and other regulated genes [8].

Ubiquitination

 is

 a

 prevalent

 posttranslational

modification  that  regulates  a  wide  range  of  cellular
processes.  The  initiation  of  ubiquitination  involves  the
enzymes  E1,  E2,  and  E3  ubiquitin  (Ub)  activating,
conjugating,  and  ligase  enzymes,  respectively.  These
enzymes  facilitate  the  transfer  of  polyubiquitin  to  the
target  protein  substrate,  thereby  triggering  endocytosis
signaling [9]. Various E3 ligases have been identified for
their significant involvement in pathways associated with
cancer  hallmarks,  functioning  as  both  promoters  and
suppressors of tumorigenesis. These pathways encompass
cell  cycle  progression,  immune  evasion,  and  tumor-
promoting  inflammation  [10].  In  the  context  of  ovarian
cancer,  the  oncogene  MDM2  exhibits  robust  E3
ubiquitin-protein ligase activity and plays a crucial role in
regulating  p53  protein  ubiquitination  [11].  Additionally,
the  E3  ligase  APC/C  primarily  mediates  protein
degradation  associated  with  mitotic  exit  and  acts  as  a
suppressor of ovarian tumor progression [12,13].

TRIM4  is  a  member  of  the  TRIM  family,  which

belongs  to  the  highly  abundant  E3  superfamily  RING
family.  Like  other  TRIM  proteins,  TRIM4  contains  four
distinct  motifs:  the  N-terminal  RING  domain,  followed
by  the  B-box  domain,  the  coiled-coil  (CC)  core  domain,
and the splA kinase of dictyostelium and rabbit ryanodine
receptor  (SPRY)  domain  [14,15].  Some  evidence
suggests  that  TRIM4  is  overexpressed  with  DNA
hypomethylation  in  hepatocellular  carcinomas  and  is
associated  with  poor  prognosis  [16].  A  recent  study  has
revealed  that  TRIM4  induces  cisplatin  resistance  in
osteosarcoma  through  an  undisclosed  pathway  [17].
However,  the  roles  of  TRIM4  in  OC  have  not  been
characterized.

In  this  study,  we  report  that  TRIM4  was  weakly

expressed

 in

 CDK4/6is-sensitive

 OC

 organoids.

Mechanistically,  we  demonstrate  that  TRIM4  binds  to
and  ubiquitinates  hnRNPDL  to  activate  CDKN2C.
Furthermore,  we  confirm  that  hnRNPDL  degrades
CDKN2C  mRNA  in  OC.  We  also  observe  a  negative
correlation  between  TRIM4  expression  and  both
hnRNPDL  and  CDK4/6  expression  levels  in  clinical
specimens.  Collectively,  our  findings  suggest  that
targeting  CDK4/6  inhibitors  might  be  effective  for
treating OC patients with low levels of TRIM4.

 

Materials and methods

 

Clinical specimens

A  paraffin  tissue  microarray  comprising  74  high-grade
serous OC (HGSC) samples and 10 normal samples from
patients  undergoing  operations  at  Ruijin  Hospital  from
July  2018  to  January  2022  was  used.  Fifteen  HGSC
specimens  were  obtained  from  patients  who  underwent
surgery at Ruijin Hospital from October 2022 to February
2023 and were used to establish organoid models.

 

Cell lines and reagents

The  HEK293T  (RRID:CVCL_0063),  A2780  (RRID:
CVCL_0134),  OVCAR-3  (RRID:CVCL_0465),  HEY
(RRID:CVCL_0297),  OVCA433  (RRID:CVCL_0475),
SKOV-3  (RRID:CVCL_0532)  cell  lines  were  purchased
from  Fuheng  Biotech,  China.  HEK293T  cells  were
maintained  in  DMEM  (Gibco,  USA),  and  the  other  cell
lines were maintained in RPMI-1640 medium (BioAgrio,
China)  containing  10

%

  fetal  bovine  serum  (Gibco)  and

1

%

  penicillin‒streptomycin  (Gibco)  in  a  humidified

incubator containing 5

%

 CO

2

 at 37 °C. All cell lines were

authenticated  using  short  tandem  repeat  (STR)  profiling
within  the  last  three  years.  All  experiments  were
performed with mycoplasma-free cells. Cell viability was
determined  using  the  Cell  Counting  Kit-8  (CCK-8,
Dojindo, Japan) assay. TQB3616 was obtained from Chia
Tai Tianqing Co., Ltd. (China).

 

Organoid cultures and assays

For  culturing  organoids,  primary  tumor  tissues  were  cut
into  small  fragments  (<  1  mm),  and  a  single-cell
suspension was prepared by enzymatic digestion, shaking
and  filtration  through  a  100  µm  filter.  The  single-cell
suspension  was  mixed  with  Matrigel  (Yeason,  China),
plated  into  a  24-well  plate  and  solidified  in  an  incubator
for  30  min.  Ovarian  Cancer  Organoid  Medium
(BioGenous,  China)  containing  the  necessary  cytokines
and recombinant proteins was then added to each well.

For  drug  screening,  cultured  OC  organoids  with  a

diameter  of  approximately  50  μm  were  collected  and
plated  into  96-well  plates  as  previously  described  [18].
Serially  diluted  TQB3616  or  DMSO  was  added  to
triplicate wells. After 72 h, the medium was removed, and
organoid  viability  was  tested  with  a  Cell  Counting  Lite
3D  Luminescent  Cell  Viability  Assay  (Vazyme,  China).
The  half-maximal  inhibitory  concentration  (IC

50

)  was

then  calculated.  The  rest  of  each  sample  was  stored  in
RNAfollow

 (NCM

 Biotech,

 China)

 until

 RNA

sequencing was performed.

 

122

Intrinsic TRIM4 weakens CDK4/6 inhibitor sensitivity in OC

s11684-024-1103-5-html.html
background image

RNA sequencing analysis

An  Agilent  2100  Bioanalyzer  (Agilent  Technologies,
Inc.)  was  used  to  measure  the  RNA  concentration,  RIN
value, 28S/18S ratio and fragment size to determine RNA
integrity.  Total  RNA  (1  μg)  was  used  for  subsequent
library preparation. We filtered the low-quality reads (the
quality  of  more  than  20

%

  of  the  bases  was  lower  than

10),  reads  with  adaptors,  and  reads  with  unknown  bases
(more  than  5

%

  N  bases)  to  obtain  the  clean  reads.  Gene

counts  were  normalized  and  analyzed  using  the  DESeq2
method.  Volcano  plots  were  used  to  estimate  the
differential expression of genes in the samples.

 

Plasmid construction and transfection

Human  full-length  TRIM4  was  cloned  and  inserted  into
pcDNA3.1  (LncBio  Co.,  Shanghai,  China).  TRIM4  and
hnRNPDL  siRNAs  were  designed  by  LncBio  Co.
(Shanghai,  China),  and  the  sequences  are  provided  in
Table  S1.  siRNA  and  plasmids  were  transfected  into
SKOV-3 cells following incubation for 48 h.

 

Western blotting and immunoprecipitation

Total  protein  was  extracted  from  cells  using  RIPA  lysis
buffer  (New  Cell  &  Molecular  Biotech,  Suzhou,  China)
containing  PMSF  (Biosharp,  Hefei,  China),  and  the
protein  concentration  was  quantified  by  the  BCA  assay
(Biosharp).  The  samples  were  separated  by  10

%

  SDS

polyacrylamide  gel  electrophoresis  and  transferred  to
membranes,  which  were  blocked  with  5

%

  nonfat  milk.

Then,  the  membranes  were  probed  with  one  of  the
following  primary  antibodies:  anti-ubiquitin  (Cell
Signaling  Technology  (CST),  3936,  1:1000),  anti-
DYKDDDDK  Tag  (CST,  14793,  1:1000),  anti-Myc-Tag
(CST,  2276,  1:5000),  anti-TRIM4  (Sino  Biological,
204421,

 1:1000),

 and

 anti-hnRNPDL

 (ABclonal,

A10721,  1:1000).  For  the  IP  assay,  total  protein  lysates
were  incubated  overnight  at  4  °C  with  the  following
primary  antibodies:  anti-DYKDDDDK  Tag,  anti-Myc-
Tag,  anti-TRIM4,  and  anti-hnRNPDL  (ABclonal,
A10721, 1:20). They were then incubated with Magnetic
Bead  Conjugated  IgG  (mouse  mAb,  Cell  Signaling
Technology,  Cat  No.  5873,  1:20).  Then,  protein  A/G
agarose beads (Thermo Fisher Scientific) were added for
3–4  h  before  extensive  washing  with  RIPA  buffer.  The
bands  were  visualized  via  an  electrochemiluminescence
imaging  system  (Tanon,  China)  and  analyzed  using
ImageJ (Fiji).

 

GST pull-down

The recombinant TRIM4-GST and hnRNPDL-His vector
were introduced into 

Escherichia coli

. Protein expression

was  assessed  using  SDS-PAGE  and  Coomassie  bright
blue  staining,  facilitated  by  Zoonbio  Biotech,  Nanjing.
The  enriched  protein  was  then  incubated  with  GST
Magarose  Beads  (BersinBio,  Guangzhou,  China)  at  4  °C
for  4  h.  Subsequently,  the  mixture  was  subjected  to
Western blotting using primary antibodies, including anti-
GST  (Zoonbio,  1:1000)  and  anti-His  (Zoonbio,  1:4000).
The  resulting  bands  were  probed  with  a  secondary
antibody  and  visualized  using  electrochemiluminescence
imaging (Tanon, China).

 

Real-time quantitative PCR (RT-qPCR) analysis

Total  RNA  was  extracted  using  TRIzol  reagent  (Thermo
Fisher  Scientific,  USA).  Reverse  transcription  and  RT-
qPCR  were  performed  using  the  BeyoRT  Kit  and  qPCR
mix  Kit  (Beyotime  Biotech,  China).  The  relative  mRNA
levels  of  genes  were  normalized  to  the  expression  of
GAPDH  and  calculated  using  the  2-ΔΔCT  method.  All
primers  used  were  synthesized  by  BioTNT,  and  their
sequences are provided in Table S1.

 

RNA immunoprecipitation (RIP)

We  performed  RIP  with  an  anti-hnRNPDL  antibody
according  to  the  instructions  of  the  RIP  kit  (BersinBio,
Guangzhou,  China).  Cells  were  collected  and  lysed  with
RIP  lysis  buffer,  and  then  50  μL  of  magnetic  beads
conjugated  with  anti-IgG  antibodies  were  added.  The
mixture  was  incubated  overnight  at  4  °C  with  rotation.
Then,  the  supernatant  was  purified,  and  RNA  was
extracted for RT-qPCR.

 

Mass spectrometry

Liquid  chromatography-tandem  mass  spectrometry  (LC-
MS)  was  performed  by  Novogene  (Beijing,  China)  as
previously  described  [19].  The  detailed  procedures  are
provided in the supplementary data.

 

Tissue microarray (TMA) staining

IHC was performed on formalin-fixed tissue microarrays
containing  74  HGSC  and  10  normal  specimens  from
patients  at  Ruijin  Hospital.  IHC  staining  was  conducted
with  primary  antibodies  against  CDK4  (Bioss,  52028,
1:200),  CDK6  (Bioss,  0568,  1:200),  TRIM4  (ABclonal,
A15922,  1:200),  hnRNPDL  (Bioss,  17343,  1:300),  and
CDKN2C (rabbit pAb, Bioss, Cat No. 4270, 1:200). The
expression level of each target protein was quantified by
2  pathologists  blinded  to  the  clinical  conditions  and
assessed  using  the  modified  H-score  ([{

%

  of  weak

staining} 

×

 1] + [{

%

 of moderate staining} 

×

 2] + [{

%

 of

strong  staining} 

×

  3])  [20].  Pearson  product-moment

correlation  analysis  was  used  to  estimate  correlations

Xiaoxia Che 

et al

.

123

s11684-024-1103-5-html.html
background image

among  target  protein  expression  (r  =  correlation
coefficient).

 

Flow cytometry analysis

After  treatment,  cells  were  collected  and  permeabilized
with  cold  75

%

  ethanol  overnight  at  −20  °C.  Then,  the

cells were incubated with RNase I (10 μg/mL) in PBS at
37  °C  for  30  min  and  stained  with  propidium  iodide
(50  μg/mL)  for  15  min  at  room  temperature.  The
proliferation  index  (PI)  was  calculated  to  evaluate  the
percentage  of  cells  in  proliferative  phases  according  to
the following formula:

 

PI

=

S

+

G2

M

G0

G1

+

S

+

G2

M

For  the  apoptosis  assay,  cells  were  stained  with  an

Alexa  Fluor  488  Annexin  V/Dead  Cell  Apoptosis  Kit
(Thermo  Fisher  Scientific).  Briefly,  samples  were
resuspended  in  1

×

  annexin  binding  buffer  and  incubated

with  5  µL  Annexin  V-PE  (phycoerythrin)  and  5  µL
7-AAD  (7-amino-actinomycin)  at  room  temperature  for
15  min  in  the  dark.  All  samples  were  subjected  to  flow
cytometry  (Beckman  Coulter,  Miami,  FL,  USA)  and
analyzed with FlowJo software.

 

Ovarian cancer subcutaneous tumor model

To  establish  a  subcutaneous  tumor  model  of  ovarian
cancer,  female  BALB/c  nude  mice  (4–5  weeks  old)
obtained  from  Shanghai  Lingchang  Biology  Co.,  LTD,
China,  were  housed  in  a  specific  pathogen-free
environment at Shanghai Jiao Tong University School of
Medicine. The animal license number for this experiment
is  SYXK  2018–0027.  The  mice  were  randomly  assigned
to four groups (

n

 = 6 per group) and were inoculated with

SKOV-3  cells.  A  total  of  2 

×

  10

6

  cells  were  injected

intraperitoneally  into  the  mice  along  with  matrigel.
Following  a  complete  28-day  administration  period,  the
mice  were  euthanized  and  the  tumors  were  collected,
quantified,  and  visually  documented.  Tumor  tissue  and
samples  from  affected  organs  were  preserved  in  a  4

%

paraformaldehyde  solution,  subsequently  embedded  in
paraffin,  and  subjected  to  sectioning  and  staining  with
hematoxylin  and  eosin  (H&E).  The  resulting  slides  were
evaluated  using  a  Digital  Pathology  Slide  Scanner  (KF-
PRO-120, KFBIO, China).

 

Statistical analysis

All analyses were performed in triplicate in 3 independent
experiments.  IBM  SPSS  22.0  software  (SPSS  Inc.,
Chicago,  IL,  USA)  and  GraphPad  Prism  software

(Version 6.01, GraphPad Software, Inc., USA) were used
for data analysis. The results are presented as the mean ±
SD.  The  significance  of  differences  was  determined  by
Student’s 

t

-tests  unless  otherwise  stated.  Survival  rates

were  assessed  using  Kaplan‒Meier  analysis.  Numerical
data  were  evaluated  using  the  χ

2

  test  or  Fisher’s  exact

probability  test.  A 

P

  value  <  0.05  was  considered  to

indicate statistical significance.

 

Availability of data

Next-generation  sequencing  data  and  clinical  data  from
The  Cancer  Genome  Atlas  (TCGA)  and  International
Cancer  Genome  Consortium  (ICGC)  were  obtained  and
analyzed  via  ACLBI.  The  splicing  RNA-seq  data  from
the cell line used were obtained from an article published
by Li 

et al

. [21]. The RNA-seq data reported in this paper

have been deposited in the OMIX, China National Center
for  Bioinformation/Beijing  Institute  of  Genomics,
Chinese  Academy  of  Sciences  under  accession  number
OMIX005044.  The  mass  spectrometry  data  generated  in
this  study  have  been  deposited  in  the  OMIX  database
under

 accession

 number

 OMIX005043.

 Further

information  is  available  from  the  corresponding  author
upon request.

 

Results

 

TRIM4 is a predictive marker of the response to
CDK4/6i in ovarian cancer, and its expression is
inversely correlated with CDK4/6 expression

To explore potential genes that may modify the effect of
CDK4/6is, we initially established 15 patient-derived OC
organoid  models  (Fig. 1A  and  1B).  A  portion  of  each
sample was utilized to evaluate the efficacy of TQB3616,
a novel CDK4/6i currently undergoing clinical trials. The
remaining tissue was then subjected to RNA-seq analysis
(Fig. 1A).  The  IC

50

  values  of  TQB3616  ranged  from  9.7

to 2200 nmol/L, with the median value used as a cut-off
point  for  grouping  the  organoids.  Specifically,  organoids
with IC

50

 values above the median were categorized into

the  “poor  response”  group  (

n

  =  8),  while  those  below

were included in the “good response” group (

n

 = 7).

RNA-seq  analysis  of  organoid-derived  tissues  treated

with  TQB3616  revealed  319  upregulated  genes  and  363
downregulated  genes  in  the  poor  response  group
compared  with  the  good  response  group  (Fig. 1C  and
1D).  GO  enrichment  analysis  of  upregulated  genes
identified several protein ubiquitination genes in the gene
ontology  (GO)  database  (GO:  0016567),  which  includes

TRIM4

CAND1

TRIM33

RNF11

,  and 

NEDD4

(Fig. 1C). Notably, TRIM4 exhibited the most significant
upregulation  with  a  log

2

(fold  change)  value  of  10.7  and

P

-value  of  0.005,  hence,  we  focus  on  TRIM4.

124

Intrinsic TRIM4 weakens CDK4/6 inhibitor sensitivity in OC

s11684-024-1103-5-html.html
background image

Furthermore,  we  observed  that  OC  samples  exhibiting  a
poor  response  to  TQB3616  displayed  higher  levels  of
TRIM4  (

P

  =  0.003)  (Fig. 1E).  We  also  examined  the

TRIM4 expression levels in 40 OC cell lines with diverse
responses to CDK4/6 inhibitors in GSE26805 data set [7]
and  found  significantly  increased  TRIM4  expression  in

cells  showing  poor  response  to  CDK4/6is  (

P

  =  0.038)

(Fig. 1F).

Subsequently,  we  investigated  the  potential  correlation

between TRIM4 and CDK4/6 expression. By utilizing of
the International Cancer Genome Consortium (ICGC) and
The  Cancer  Genome  Atlas  (TCGA)  databases,  we

 

 

Fig. 1

    TRIM4 is a predictive marker of CDK4/6i response in ovarian cancer. (A) Overview of the study design. After the acquisition of ovarian

cancer tissue, the major part was used to develop patient-derived organoids and went over the drug resistance test of TQB3616 to divide into two
subgroups with poor or good response. The rest part was used for RNA-seq. (B) Representative serial images of ovarian cancer organoids at the
indicated times (day 1, day 5, day 18, day 41). Scale bar, 10 μm. (C) GO enrichment analysis of upregulated genes in OC tissue. (D) Differential
expressed genes between poor versus good response group to TQB3616. (E and F) Relative TRIM4 expression in the OC tissue (E) and cell lines
(F) from subgroups with poor response and good response to TQB3616. *

P

 < 0.05, **

P

 < 0.01.

Xiaoxia Che 

et al

.

125

s11684-024-1103-5-html.html
background image

discovered that TRIM4 expression level in ovarian cancer
patients had an inverse correlation with that of CDK4 and
CDK6 (ICGC, R = −0.37, 

P

 < 0.001; TCGA, R = −0.18,

P

  =  0.02)  (Fig.  S1A  and  S1B).  Secondly,  we  examined

the  expression  of  TRIM4  and  CDK4/6  in  a  tissue  array
consisting of 74 OC tumor tissues and 10 normal ovarian
tissues  (the  clinicopathologic  features  of  the  patients  are
detailed in Table S2). According to the H-score analysis,
TRIM4  expression  was  significantly  higher  in  the  tumor
group  than  in  the  normal  group  (

P

  <  0.05)  (Fig.  S1C).

The  percentage  of  patients  with  high  TRIM4  expression
levels was greater in the tumor group than in the normal
group  (89.2

%

  vs.  37.5

%

P

  <  0.05)  (Fig.  S1D).

Furthermore,  we  observed  that  tumor  tissues  with  low
TRIM4 expression exhibited elevated levels of CDK4 and
CDK6  expression  (

P

  <  0.001)  (Fig.  S1F–S1G).  These

findings  suggest  an  inverse  correlation  between  TRIM4
expression  and  CDK4/6  expression,  sensitivity  to
TQB3616.

 

Decreased TRIM4 expression enhances the sensitivity
to TQB3616 in an OC cell line

Generally,  CDK4/6is  induce  cell  cycle  arrest  in  G0–G1
phase, thereby preventing cells from entering subsequent
phases.  To  elucidate  the  mechanisms  by  which  TRIM4
suppresses  the  effects  of  TQB3616,  we  investigated  cell
cycle progression and the apoptosis rates in SKOV-3 cells
with  a  relatively  high  intrinsic  TRIM4  expression  level
and  a  relatively  low  CDK4/6  expression  level  (Figs. 2A,
S2A, and S2B).

As  expected,  TQB3616  treatment  increased  the

proportions  of  cells  in  G1  phase  (Fig. 2D)  and  apoptotic
cells  (Fig. 2E).  Overexpression  of  TRIM4  elevated  the
proportion of cells in S phase and consequently increased
PI  (Fig. 2B–2D).  When  TQB3616  was  administered  to
cells  overexpressing  TRIM4  at  a  concentration  of
500 nmol/L, there was an increase in PI and a decrease in
apoptotic  cell  percentage  compared  with  TQB3616
treatment  alone,  indicating  that  high  TRIM4  expression
weakened  the  effect  of  TQB3616.  As  shown  in  Fig. 2D,
si-TRIM4 did not alter PI or apoptotic cell proportion. At
the  same  time,  TRIM4  did  not  affect  the  growth  rate  of
ovarian  cancer  cells  (Fig.  S2C).  However,  silencing
TRIM4 combined with TQB3616 treatment (500 nmol/L)
resulted  in  decreased  PI  and  increased  apoptotic  cell
proportion  compared  with  sole  administration  of
TQB3616  (Fig. 2D  and  2E).  These  findings  suggest  that
TRIM4  partially  counteracts  the  ability  of  TQB3616  to
induce  apoptotic  cell  death  and  reduce  OC  cell
proliferation.

 

TRIM4 expression is inversely associated with
hnRNPDL expression

Given  that  TRIM4  functions  as  an  E3  ligase,  we

hypothesized  that  it  exerts  its  effects  by  modulating  a
specific protein substrate. We conducted immunoprecipita-
tion  (IP)  and  LC-MS  analysis  on  TRIM4-overexpressing
HEK293T cells to identify the proteins directly binding to
TRIM4. Our results revealed 97 upregulated proteins out
of  a  total  of  751  differentially  expressed  proteins  that
exhibited a strong association with TRIM4 (Fig. 3A). GO
enrichment  analysis  indicated  that  these  TRIM4  binding
proteins  were  primarily  involved  in  the  mRNA  splicing-
major  pathway  (Fig. 3B),  with  heterogenous  ribonuclear
protein D-like (hnRNPDL) showing the strongest binding
affinity  for  TRIM4  binding  (Fig. 4C).  Additionally,  we
employed  a  tissue  microarray  to  validate  the  correlation
between TRIM4 and hnRNPDL expression. The findings
demonstrated  a  negative  relationship  between  the  two
proteins,  supported  by  an  R-value  of  −0.32  (Fig. 3D  and
3E).  Based  on  these  observations,  we  postulated  that
hnRNPDL serves as the substrate of TRIM4. However, in
SKOV-3  cells  overexpressing  TRIM4,  no  significant
difference  was  observed  in  the  relative  mRNA  level  of
hnRNPDL;  conversely,  there  was  a  notable  decrease  in
the  protein  level  compared  to  the  control  group  (Fig. 3F
and  3G).  Overall,  our  hypothesis  suggests  that  TRIM4
regulates hnRNPDL expression at the post transcriptional
level.

 

TRIM4 directly binds to hnRNPDL and promotes its
ubiquitin-mediated degradation

We  conducted  a  co-IP  assay  to  assess  the  potential
interaction between TRIM4 and hnRNPDL. In HEK293T
cells,  overexpressed  TRIM4  was  found  to  bind  to
hnRNPDL  (Fig. 4A).  Endogenous  co-IP  experiments
further  confirmed  the  binding  of  TRIM4  and  hnRNPDL
in  SKOV-3  cells  (Fig. 4B).  To  demonstrate  the  direct
interaction  between  TRIM4  and  hnRNPDL 

in  vitro

,  we

performed GST pull-down assay with recombinant GST-
TRIM4  and  His-hnRNPDL.  The  GST  blot  showed  a
successful  pulldown  of  both  GST  and  GST-TRIM4,
consistent  with  the  co-IP  results  (Fig. 4C).  Previous
studies have identified four conserved domains of TRIM4
[22].  To  determine  which  specific  domain  interacts  with
hnRNPDL,  we  generated  four  truncation  mutants,
TRIM4ΔRING,

 TRIM4ΔB-box,

 TRIM4ΔCC,

 and

TRIM4ΔSPRY.  These  mutants  were  then  co-transfected
with  FLAG-hnRNPDL  into  HEK293T  cells  (Fig. 4D).  A
coimmunoprecipitation  assay  revealed  that  wild-type
TRIM4,  as  well  as  the  ΔRING  variants,  interacted  with
hnRNPDL;  however,  no  interaction  was  observed
between  hnRNPDL  and  ΔSPRY,  ΔCC  or  the  ΔB-box
variant of TRIM4 (Fig. 4E). Furthermore, we investigated
whether  TRIM4  regulates  the  stability  of  hnRNPDL  or
accelerates

 hnRNPDL

 degradation.

 Our

 results

demonstrated  that  ectopic  expression  of  TRIM4  in
SKOV-3  cells  treated  with  MG132,  a  proteasome

126

Intrinsic TRIM4 weakens CDK4/6 inhibitor sensitivity in OC

s11684-024-1103-5-html.html
background image

inhibitor,  increased  ubiquitination  level  on  hnRNPDL
(Fig. 4F). These findings collectively confirm that TRIM4
interacts  with  hnRNPDL  through  its  RING  and  B-box
domains  to  facilitate  hnRNPDL  ubiquitylation  and
degradation.

 

hnRNPDL regulates the expression of CDKN2C
through alternative splicing

Belonging to the heterogeneous nuclear ribonucleoprotein
(hnRNP) family, hnRNPDL is primarily recognized as an
intronic/exotic  splicing  silencer  (ISS  and  ESS).  To
elucidate the splicing targets of hnRNPDL, Li 

et al

. [22]

conducted  a  transcriptome-wide  study  in  hnRNPDL-
knockdown  HeLa  cells.  By  analyzing  their  publicly
available  RNA-seq  data,  we  discovered  an  upregulation
in the expression of cell cycle-related genes, with cyclin-
dependent  kinase  inhibitor  2  (CDKN2C)  exhibiting  the
highest  expression  level.  As  demonstrated  in  their  study,
CDKN2C interacts with CDK4/6 to inhibit the formation
of  the  cyclin  D-CDK4/6  complex,  thereby  impeding  cell
cycle  progression  [23].  Therefore,  we  hypothesized  that
hnRNPDL  participates  in  the  degradation  of  CDKN2C
mRNA (Fig. 5A). For our mRNA studies, two qRT-PCR
primer  sets  were  designed  for  CDKN2C  spanning,  with
two  different  exon‒exon  junctions,  as  shown  in  Fig. 5A.

 

 

Fig. 2

    TRIM4  expression  affects  sensitivity  to  TQB3616  in  SKOV-3.  (A)  Protein  and  mRNA  levels  of  TRIM4  in  ovarian  cancer  cell  lines.

(B) The efficacy of TRIM4 siRNA. (C) The efficacy of TRIM4 overexpression. (D) Cell-cycle analysis and PI analysis of cell si-TRIM4 and OE-
TRIM4  with  and  without  treatment  of  TQB3616  (500  nmol/L,  24  h).  (E)  Apoptosis  assay  of  cell  si-TRIM4  and  OE-TRIM4  with  and  without
treatment of TQB3616 (500 nmol/L, 24 h). **

P

 < 0.01, ***

P

 < 0.001.

Xiaoxia Che 

et al

.

127

s11684-024-1103-5-html.html
background image

 

 

Fig. 3

    TRIM4 expression is inversely associated with hnRNPDL. (A) The volcano plot of proteins interacting with TRIM4. (B) GO enrichment

analysis of upregulated proteins in proteomics. (C) The bubble plot of proteins enriched in mRNA splicing-major pathway. (D) IHC analysis of
TRIM4 and hnRNPDL in OC tissue microarray. Scale bar, 10 μm. (E) The correlation between the H-score of TRIM4 and hnRNPDL. (F) mRNA
expression of hnRNPDL in OE-TRIM4 SKOV-3 cells. (G) Protein levels of TRIM4 and hnRNPDL in SKOV-3 cells. ns, not significant. ***

P

 < 0.001.

 

 

Fig. 4

    TRIM4  directly  binds  to  hnRNPDL  and  promotes  its  ubiquitin-mediated  degradation.  (A)  Coimmunoprecipitation  assay  of  TRIM4  and

hnRNPDL in HEK293T cells transfected with FLAG-tagged hnRNPDL and Myc-tagged TRIM4. (B) Coimmunoprecipitation assay of TRIM4 and
hnRNPDL  in  SKOV-3  cells.  (C)  GST  pull-down  assay  of  GST-TRIM4  and  hnRNPDL-His.  (D)  Schema  of  the  structural  domains  of  TRIM4.
(E)  Coimmunoprecipitation  assay  of  TRIM4  and  hnRNPDL  in  HEK293T  cells  transfected  with  sequential  segments  of  TRIM4  plasmids.
(F) Coimmunoprecipitation ubiquitination assay of ubiquitinated hnRNPDL using SKOV-3, cells transfected with FLAG-tagged hnRNPDL, Myc-
tagged TRIM4 and/or HA-tagged ubiquitin and treated with MG132 (20 mmol/L, 6 h).

128

Intrinsic TRIM4 weakens CDK4/6 inhibitor sensitivity in OC

s11684-024-1103-5-html.html
background image

We  performed  PCR  analysis  of  SKOV-3  cells  and
observed  an  increase  in  the  levels  of  both  the  inclusion
isoform  transcript  (isoform  1)  and  skipping  isoform

transcript  (isoform  2)  of  CDKN2C  in  cells  transfected
with

 si-hnRNPDL

 (Fig. 5B).

 Subsequently,

 RIP

experiments  were  conducted  to  evaluate  the  binding

 

 

Fig. 5

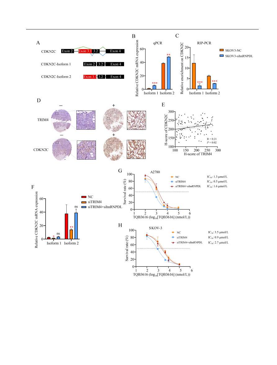
    hnRNPDL regulates CDKN2C expression through alternative splicing. (A) Alternative splicing mechanisms of CDKN2C, colorful lines

show two bridge strategies, including exon 2–exon 3.2–exon 4 (isoform 1, black) and exon 3.1–exon 3.2–exon 4 (isoform 2, red). (B and C) Relative
mRNA expression (B) and relative enrichment (C) of CDKN2C isoform 1 and CDKN2C isoform 2 in SKOV-3 cells transfected with siRNA of
hnRNPDL.  (D)  IHC  analysis  of  TRIM4  and  CDKN2C  in  OC  tissue  microarray.  Scale  bar,  10  μm.  (E)  The  correlation  between  the  H-score  of
TRIM4 and CDKN2C. (F) Relative mRNA expression of CDKN2C isoform 1 and isoform 2 in SKOV-3 cells following transfection with either
siRNA targeting TRIM4 alone or in combination with siRNA targeting both TRIM4 and hnRNPDL. (G and H) The drug sensitivity of TQB3616
was assessed in A2780 cells (G) and SKOV-3 cells (H) following transfection with either siRNA targeting TRIM4 alone or in combination with
siRNA targeting both TRIM4 and hnRNPDL.

Xiaoxia Che 

et al

.

129

s11684-024-1103-5-html.html
background image

between the hnRNPDL protein and CDKN2C transcripts.
RIP  results  indicated  weaker  binding  between  both
CDKN2C isoforms and hnRNPDL protein due to reduced
levels  of  hnRNPDL  expression  (Fig. 5C).  The  combined
findings from RIP analysis and data on CDKN2C isoform
mRNA levels suggest that hnRNPDL binds to CDKN2C
isoform  2  and  suppresses  its  expression.  The  correlation
between  TRIM4  and  CDKN2C  expression  was  also
assessed  using  clinical  specimens  TMA  as  previously
described.  Fig. 5D  and  5E  demonstrates  a  positive
correlation  between  TRIM4  and  CDKN2C  expression
(

P

  =  0.02).  Endogenous  TRIM4  downregulates

hnRNPDL expression leading to alleviation of repression
of CDKN2C translation.

To  confirm  these  findings,  we  conducted  transfection

experiments  with  si-TRIM4  and  si-hnRNPDL  to  restore
the  expression  of  CDKN2C.  We  observed  a  significant
reduction  in  CDKN2C  expression  levels  upon  silencing
TRIM4  alone.  However,  when  hnRNPDL  was  also
silenced,  the  expression  level  of  CDKN2C  was  restored
to  a  level  comparable  to  that  in  the  control  group
(Fig. 5F).  Additionally,  knockdown  of  TRIM4  increased
cell  sensitivity  to  TQB3616,  whereas  simultaneous
silencing  of  both  TRIM4  and  hnRNPDL  normalized  the
IC

50

 of TQB3616 (Fig. 5G and 5H).

 

siTRIM4 and CDK4/6i synergistically attenuates the
growth of ovarian tumor 

in vivo

To  systematically  evaluate  the 

in  vivo

  impact  of  TRIM4

on  OC,  we  conducted  an  experiment  using  siRNA
administration  and  the  jetPEI  delivery  system  approved
by  FDA  for  OC  treatment.  In  this  study,  to  maintain  a
higher  bioavailability,  an  evaluation  was  conducted  on
three modified versions of siTRIM4 in an 

in vivo

 setting.

Notably,  the  modified  siTRIM4  incorporating  advanced
enhanced  stabilization  chemistry  (ESC),  referred  to  as
DV22,  exhibited  a  remarkable  efficacy  in  suppressing
TRIM4  expression 

in  vivo

  (Fig.  S3A).  Female  BALB/c

nude  mice  were  randomly  allocated  into  four  groups
receiving  saline  as  control,  intra-tumoral  injection  of
modified  siTRIM4,  administration  of  TQB3616,  or  a
combined  treatment  involving  siTRIM4  and  TQB3616.
Following a 25-day administration period, the mice were
sacrificed  according  to  the  protocol  outlined  in  Fig. 6A.
Notably,  the  tumor  weight  of  mice  subjected  to  the
combined treatment of siTRIM4 and TQB3616 exhibited
a  significantly  reduced  weight  compared  with  the  other
experimental groups (Fig. 6B and 6C), with lowest tumor
size  observed  in  those  receiving  combination  treatment
while  those  receiving  TQB3616  alone  progressed  slower
than  siTRIM4  group  (Fig. 6D  and  6E).  Histological
examination  demonstrated  a  significant  decrease  in
TRIM4 expression and an increase in CDK4/6 expression
in  the  treatment  group  subjected  to  siTRIM4  (Figs. 6F

and  S3B).  Collectively,  these  findings  provide  evidence
that  TRIM4  hinders  the  splicing  activity  of  hnRNPDL
through

 ubiquitylation,

 thereby

 preventing

 the

suppression  of  CDKN2C  expression,  ultimately  leading
to an inadequate response to TQB3616 (Fig. 6G).

 

Discussion

Elucidating  the  functional  effects  of  CDK4/6is  is  crucial
for developing effective therapeutic strategies for ovarian
cancer. In this study, we have discovered that TRIM4, an
E3 ligase, plays a critical role in regulating the sensitivity
of  OC  cells  to  the  CDK4/6  inhibitor  TQB3616.
Specifically, TRIM4 targets hnRNPDL for ubiquitination
and  subsequent  proteasomal  degradation,  thereby
modulating  CDKN2C  expression  through  splicing
regulation  and  ultimately  reducing  the  therapeutic
efficacy  of  CDK4/6  inhibitors  in  ovarian  cancer.  These
findings  provide  novel  mechanistic  insights  into  the
sensitivity  of  ovarian  cancer  cells  to  CDK4/6  inhibitors
and offer potential therapeutic implications.

Surprisingly,  our  study  reveals  distinct  suppressive

effects  exerted  by  TQB3616,  a  small-molecule  inhibitor
of  CDK4/6,  in  OC.  A  first-generation  CDK4/6  inhibitor
(palbociclib)  was  tested  in  30  patients  with  OC  and
demonstrated a prolonged median PFS of 3.7 months with
good  tolerability  [24].  Similarly,  another  trial  showed
stable  disease  in  50

%

  of  estrogen  receptor-positive

endometrial  and  OC  patients  [25]  treated  with  ribociclib
(a  CDK4/6  inhibitor)  combined  with  letrozole.  Based  on
these phase II data, clinical trials are currently underway
to evaluate the use of CDK4/6 inhibitors in OC patients.
However,  due  to  the  complex  and  highly  heterogeneous
nature  of  OC,  it  is  essential  to  identify  specific  patient
populations  who  would  benefit  from  treatment  with
CDK4/6  inhibitors.  To  address  this  issue  comprehensi-
vely,  we  established  organoids  derived  from  patient
specimens as an 

ex vivo

 model system for evaluating the

sensitivity  of  OC  organoids  to  TQB3616  treatment,  and
identified  TRIM4  as  a  predictive  marker  indicating
responsiveness toward TQB3616.

TRIM4 is a member of the TRIM family, a superfamily

characterized  by  the  highly  conserved  motif  in  the  N-
terminal region. This motif consists of a conserved RING
domain,  one  or  two  B-box  domains  and  a  CC  domain.
Owing  to  their  RING  domain,  most  members  of  the
TRIM  family  possess  Ub-ligase  activity.  Additionally,
several  TRIM  proteins  have  been  implicated  in
oncogenesis and chemoresistance across various types of
cancer  [26,27].  For  instance,  TRIM37  activates  the  NF-
κB  pathway  through  its  interaction  with  PDZ  binding
protein  (PBK)  in  ovarian  cancer,  leading  to  resistance
against  olaparib,  a  PARP  inhibitor  [28].  Unlike  other
members  of  the  TRIM  family,  limited  studies  have
explored  the  role  of  TRIM4,  let  alone  its  role  in

130

Intrinsic TRIM4 weakens CDK4/6 inhibitor sensitivity in OC

s11684-024-1103-5-html.html
background image

 

 

Fig. 6

    siTRIM4 and CDK4/6i synergistically attenuates ovarian tumor 

in vivo

. (A) Overview of the 

in vivo

 study design. After the subcutaneous

tumor formation in one week, DV22-modified siTRIM4 (2OD) with jetPEI delivery system was intratumoral injected per 3 days and TQB3616
(10  mg/kg)  was  administrated  every  day.  Following  a  25-day  administration  period,  the  nude  mice  were  sacrificed.  (B)  Xenograft  tumors  at
endpoints were removed at day 26. (C) Tumor weight of nude mice underwent siTRIM4 and TQB3616 administration at day 26. (D and E) Tumor
volume (D) and mice weight (E) were measured every 3 days. (F) Expression of Ki67 and TRIM4 in xenograft tumor in nude mice underwent
siTRIM4 and TQB3616 administration. Scale bar, 10 μm. (G) Proposed model for the article. Briefly, high TRIM4 level drives to deactivation of
hnRNPDL via ubiquitylation, thus releasing the expression of CDKN2C, which inhibits CDK4/6 and leads to a poor response toward TQB3616, as
its targets are reduced. Otherwise, the loss of TRIM4 is correlated with a high sensitivity to TQB3616. 

N

 = 6 biological replicates. i.t., intratumoral

injection; i.g. imperial gallon; ns, not significant. *

P

 < 0.05, **

P

 < 0.01, ***

P

 < 0.001.

Xiaoxia Che 

et al

.

131

s11684-024-1103-5-html.html
background image

carcinoma.  However,  it  has  been  identified  as  a  positive
regulator  of  virus-triggered  interferon  (IFN)  by  targeting
retinoic  acid-inducible  gene  1  (RIG-1)  [29,30].
Furthermore,  TRIM4  has  been  found  to  interact  with
peroxiredoxin 1 during oxidative stress and with TRPM8
during allodynia. Structurally, TRIM4 comprises a RING
domain  that  facilitates  protein‒protein  interactions  by
forming the catalytic center along with the SYPR domain,
a B-box motif that aids in target protein recognition, and a
CC region responsible for homogenization within TRIM4
[31–33]. We provide evidence suggesting that hnRNPDL
binding  to  TRIM4  is  disrupted  by  its  RING  domain
similar  to  other  TRIM  proteins.  These  findings  support
previous  research  on  this  specific  binding  region  area  of
TRIM4 and its association with target proteins.

hnRNPDL  belongs  to  hnRNPs  subfamily  responsible

for  the  processing  of  heterogeneous  nuclear  pre-mRNA
into  mature  mRNA  and  its  transportation.  Ruth  and  his
team’s  comprehensive  investigation  on  gene  regulation
following  hnRNPDL  depletion  revealed  that  it  regulates
the expression of multiple genes [34]. hnRNPDL contains
two  RNA  binding  domains  and  exhibits  a  preference  for
binding  with  the  ACUAGCA  consensus,  which
distinguishes  it  from  other  similar  hnRNPDs  [35,36].
Previous studies has explored the impact of hnRNPDL on
muscular  dystrophy  [37].  Our  analysis  provides  insights
into  how  TRIM4  modulates  hnRNPDL  using  TRIM4-
adsorbing cell lysates by mass spectrometry. Regretfully,
we  were  unable  to  identify  the  specific  domain  of
hnRNDPL that interacts with TRIM4. hnRNPDL consists
of  two  structurally  similar  RNA  binding  domains.
Truncation mutants of hnRNPDL could not be generated
due  to  failed  protein  expression  in  HEK-293T  cells  and
OC  cells.  We  utilized  sequencing  data  sets  from  Ruth’s
group  and  identified  the  intersection  with  cell  cycle-
related  gene  clusters.  Notably,  our  analysis  revealed
CDKN2C, another endogenous suppressor of CDK4/6, as
a key target of hnRNPDL whose activity is modulated by
TRIM4.  Mechanistically,  during  the  G0–G1  phase,
CDK4/6 activity is inhibited through binding to members
of the INK4 family (CDKN2A, CDKN2B, CDKN2C, and
CDKN2D).  Notably,  previous  studies  on  OC  have
emphasized  the  association  between  CDKN2A  and
overall survival [38,39]. Our research provides additional
evidence  supporting  the  significance  of  another  crucial
member of the INK4 family, namely CDKN2C in OC.

In this study, we employed genomic analysis and drug

sensitivity  tests  using  organoid  models  to  identify  key
genes  involved  in  the  response  to  CDK4/6  inhibitors  in
OC. Our findings unveil a novel regulatory axis involving
TRIM4/RNA  binding  protein  hnRNPDL/CDKN2C  that
mediates  the  efficacy  of  CDK4/6.  Mechanistically,  our
study demonstrates that TRIM4 promotes the degradation
of  hnRNPDL,  leading  to  increased  expression  of
CDKN2C  and  subsequent  resistance  to  CDK4/6i.

Consequently,  OC  patients  with  low  TRIM4  expression
levels  are  more  likely  to  exhibit  deficiency  in  CDKN2C
and  may  benefit  from  treatment  with  CDK4/6is.  We
propose  a  novel  therapeutic  strategy  involving  the
utilization of CDK4/6is for treating OC patients.

 

Acknowledgements

We thank AJE for its linguistic assistance during the preparation of

this  manuscript.  This  study  was  funded  by  the  National  Natural

Science Foundation of China (Nos. 82172601 and 82303640).

 

Compliance with ethics guidelines

Conflicts  of  interest

  Xiaoxia  Che,  Xin  Guan,  Yiyin  Ruan,  Lifei

Shen,  Yuhong  Shen,  Hua  Liu,  Chongying  Zhu,  Tianyu  Zhou,

Yiwei Wang, and Weiwei Feng declare no conflicts of interest.

This study was approved by the Committees for Ethical Review

of  Research  involving  Human  Subjects  at  Shanghai  Jiao  Tong

University  School  of  Medicine.  The  study  was  performed  in

accordance  with  the  ethical  standards  as  laid  down  in  the  1964

Declaration  of  Helsinki  and  its  later  amendments  or  comparable

ethical standards. Informed consent was obtained from all patients

for  being  included  in  the  study.  All  institutional  and  national

guidelines  for  the  care  and  use  of  laboratory  animals  were

followed.

 

Electronic  Supplementary  Material

    Supplementary  material  is

available  in  the  online  version  of  this  article  at  https://doi.org/

10.1007/s11684-024-1103-5 and is accessible for authorized users.

References

 

 

Siegel RL, Miller KD, Wagle NS, Jemal A. Cancer statistics, 2023.
CA Cancer J Clin 2023; 73(1): 17–48

1.

 

Kurnit  KC,  Fleming  GF,  Lengyel  E.  Updates  and  new  options  in
advanced  epithelial  ovarian  cancer  treatment.  Obstet  Gynecol
2021; 137(1): 108–121

2.

 

Lheureux  S,  Gourley  C,  Vergote  I,  Oza  AM.  Epithelial  ovarian
cancer. Lancet 2019; 393(10177): 1240–1253

3.

 

Goel  S,  Bergholz  JS,  Zhao  JJ.  Targeting  CDK4  and  CDK6  in
cancer. Nat Rev Cancer 2022; 22(6): 356–372

4.

 

Spring  LM,  Wander  SA,  Andre  F,  Moy  B,  Turner  NC,  Bardia  A.
Cyclin-dependent  kinase  4  and  6  inhibitors  for  hormone  receptor-
positive  breast  cancer:  past,  present,  and  future.  Lancet  2020;
395(10226): 817–827

5.

 

Fry DW, Harvey PJ, Keller PR, Elliott WL, Meade M, Trachet E,
Albassam  M,  Zheng  X,  Leopold  WR,  Pryer  NK,  Toogood  PL.
Specific inhibition of cyclin-dependent kinase 4/6 by PD 0332991
and associated antitumor activity in human tumour xenografts. Mol
Cancer Ther 2004; 3(11): 1427–1438

6.

 

Konecny  GE,  Winterhoff  B,  Kolarova  T,  Qi  J,  Manivong  K,
Dering J, Yang G, Chalukya M, Wang HJ, Anderson L, Kalli KR,
Finn RS, Ginther C, Jones S, Velculescu VE, Riehle D, Cliby WA,
Randolph S, Koehler M, Hartmann LC, Slamon DJ. Expression of

7.

132

Intrinsic TRIM4 weakens CDK4/6 inhibitor sensitivity in OC

s11684-024-1103-5-html.html
background image

p16 and retinoblastoma determines response to CDK4/6 inhibition
in ovarian cancer. Clin Cancer Res 2011; 17(6): 1591–1602

 

Fassl A, Geng Y, Sicinski P. CDK4 and CDK6 kinases: from basic
science to cancer therapy. Science 2022; 375(6577): eabc1495

8.

 

Roberts JZ, Crawford N, Longley DB. The role of ubiquitination in
apoptosis and necroptosis. Cell Death Differ 2022; 29(2): 272–284

9.

 

Meng  Y,  Qiu  L,  Zhang  S,  Han  J.  The  emerging  roles  of  E3
ubiquitin  ligases  in  ovarian  cancer  chemoresistance.  Cancer  Drug
Resist 2021; 4(2): 365–381

10.

 

Mir  R,  Tortosa  A,  Martinez-Soler  F,  Vidal  A,  Condom  E,  Pérez-
Perarnau  A,  Ruiz-Larroya  T,  Gil  J,  Giménez-Bonafé  P.  Mdm2
antagonists  induce  apoptosis  and  synergize  with 
 cisplatin
overcoming  chemoresistance  in  TP53  wild-type  ovarian  cancer
cells. Int J Cancer 2013; 132(7): 1525–1536

11.

 

Allan  LA,  Skowyra  A,  Rogers  KI,  Zeller  D,  Clarke  PR.  Atypical
APC/C-dependent  degradation  of  Mcl-1  provides  an  apoptotic
timer during mitotic arrest. EMBO J 2018; 37(17): e96831

12.

 

Huang NJ, Zhang L, Tang W, Chen C, Yang CS, Kornbluth S. The
Trim39 ubiquitin ligase inhibits APC/CCdh1-mediated degradation
of the Bax activator MOAP-1. J Cell Biol 2012; 197(3): 361–367

13.

 

Zhao G, Liu C, Wen X, Luan G, Xie L, Guo X. The translational
values  of  TRIM  family  in  pan-cancers:  from  functions  and
mechanisms to clinics. Pharmacol Ther 2021; 227: 107881

14.

 

Ikeda  K,  Inoue  S.  TRIM  proteins  as  RING  finger  E3  ubiquitin
ligases. Adv Exp Med Biol 2012; 770: 27–37

15.

 

Tian  Y,  Arai  E,  Makiuchi  S,  Tsuda  N,  Kuramoto  J,  Ohara  K,
Takahashi  Y,  Ito  N,  Ojima  H,  Hiraoka  N,  Gotoh  M,  Yoshida  T,
Kanai  Y.  Aberrant  DNA  methylation  results  in  altered  gene
expression  in  non-alcoholic  steatohepatitis-related  hepatocellular
carcinomas. J Cancer Res Clin Oncol 2020; 146(10): 2461–2477

16.

 

Li Y, Gao J, Wang D, Liu Z, Zhang H. TRIM4 expression related
to malignant progression and cisplatin resistance in osteosarcoma.
Appl Biochem Biotechnol 2024; 196(1): 233–244

17.

 

Driehuis  E,  Kretzschmar  K,  Clevers  H.  Establishment  of  patient-
derived  cancer  organoids  for  drug-screening  applications.  Nat
Protoc 2020; 15(10): 3380–3409

18.

 

Beccaria  M,  Cabooter  D.  Current  developments  in  LC-MS  for
pharmaceutical analysis. Analyst (Lond) 2020; 145(4): 1129–1157

19.

 

Detre S, Saclani Jotti G, Dowsett MA. A “quickscore” method for
immunohistochemical  semiquantitation:  validation  for  oestrogen
receptor in breast carcinomas. J Clin Pathol 1995; 48(9): 876–878

20.

 

Li  RZ,  Hou  J,  Wei  Y,  Luo  X,  Ye  Y,  Zhang  Y.  hnRNPDL
extensively  regulates  transcription  and  alternative  splicing.  Gene
2019; 687: 125–134

21.

 

Huang Y, Li S, Jia Z, Li S, He W, Zhou C, Zhang R, Xu R, Sun B,
Ali  DW,  Michalak  M,  Chen  XZ,  Tang  J.  TRIM4  interacts  with
TRPM8 and regulates its channel function through K423-mediated
ubiquitination. J Cell Physiol 2021; 236(4): 2934–2949

22.

 

Freeman-Cook  K,  Hoffman  RL,  Miller  N,  Almaden  J,  Chionis  J,
Zhang  Q,  Eisele  K,  Liu  C,  Zhang  C,  Huser  N,  Nguyen  L,  Costa-
Jones  C,  Niessen  S,  Carelli  J,  Lapek  J,  Weinrich  SL,  Wei 
 P,
McMillan E, Wilson E, Wang TS, McTigue M, Ferre RA, He YA,
Ninkovic  S,  Behenna  D,  Tran  KT,  Sutton  S,  Nagata  A,  Ornelas
MA,  Kephart  SE,  Zehnder  LR,  Murray  B,  Xu  M,  Solowiej 
 JE,
Visswanathan R, Boras B, Looper D, Lee N, Bienkowska JR, Zhu
Z,  Kan  Z,  Ding  Y,  Mu  XJ,  Oderup  C,  Salek-Ardakani  S,  White
MA, VanArsdale T, Dann SG. Expanding control of the tumor cell
cycle  with  a  CDK2/4/6  inhibitor.  Cancer  Cell  2021;  39(10):
1404–1421.e11

23.

 

Braal  CL,  Jongbloed  EM,  Wilting  SM,  Mathijssen  RHJ,  Koolen

24.

SLW,  Jager  A.  Inhibiting  CDK4/6  in  breast  cancer  with
palbociclib,

 ribociclib,

 and

 abemaciclib:

 similarities

 and

differences. Drugs 2021; 81(3): 317–331

 

Colon-Otero  G,  Zanfagnin  V,  Hou  X,  Foster  NR,  Asmus  EJ,
Wahner Hendrickson A, Jatoi A, Block MS, Langstraat CL, Glaser
GE, Dinh TA, Robertson MW, Camoriano JK, Butler KA, Copland
JA, Weroha SJ. Phase II trial of ribociclib and letrozole in patients
with  relapsed  oestrogen  receptor-positive  ovarian  or  endometrial
cancers. ESMO Open 2020; 5(5): e000926

25.

 

Gu  J,  Chen  J,  Xiang  S,  Zhou  X,  Li  J.  Intricate  confrontation:
research  progress  and  application  potential  of  TRIM 
 family
proteins in tumor immune escape. J Adv Res 2023; 54: 147–179

26.

 

Huang  N,  Sun  X,  Li  P,  Liu  X,  Zhang  X,  Chen  Q,  Xin  H.  TRIM
family  contribute  to  tumorigenesis,  cancer  development,  and  drug
resistance. Exp Hematol Oncol 2022; 11(1): 75

27.

 

Ma H, Qi G, Han F, Peng J, Yuan C, Kong B. PBK drives PARP
inhibitor  resistance  through  the  TRIM37/NFκB  axis  in  ovarian
cancer. Exp Mol Med 2022; 54(7): 999–1010

28.

 

Okamoto M, Kouwaki T, Fukushima Y, Oshiumi H. Regulation of
RIG-I activation by K63-linked polyubiquitination. Front Immunol
2018; 8: 1942

29.

 

Yan J, Li Q, Mao AP, Hu MM, Shu HB. TRIM4 modulates type I
interferon  induction  and  cellular  antiviral  response  by  targeting
RIG-I  for  K63-linked  ubiquitination.  J  Mol  Cell  Biol  2014;  6(2):
154–163

30.

 

Marín  I.  Origin  and  diversification  of  TRIM  ubiquitin  ligases.
PLoS One 2012; 7(11): e50030

31.

 

Meroni  G,  Diez-Roux  G.  TRIM/RBCC,  a  novel  class  of  ‘single
protein  RING  finger’  E3  ubiquitin  ligases.  BioEssays  2005;
27(11): 1147–1157

32.

 

Lorick KL, Jensen JP, Fang S, Ong AM, Hatakeyama S, Weissman
AM.  RING  fingers  mediate  ubiquitin-conjugating  enzyme  (E2)-
dependent  ubiquitination.  Proc  Natl  Acad  Sci  USA  1999;  96(20):
11364–11369

33.

 

Batlle  C,  Yang  P,  Coughlin  M,  Messing  J,  Pesarrodona  M,  Szulc
E,  Salvatella  X,  Kim  HJ,  Taylor  JP,  Ventura  S.  hnRNPDL  phase
separation  is  regulated  by  alternative  splicing  and  disease-causing
mutations  accelerate  its  aggregation.  Cell  Rep  2020;  30(4):
1117–1128.e5

34.

 

Tsuchiya  N,  Kamei  D,  Takano  A,  Matsui  T,  Yamada  M.  Cloning
and  characterization  of  a  cDNA  encoding  a  novel  heterogeneous
nuclear  ribonucleoprotein-like  protein  and  its  expression 
 in
myeloid leukemia cells. J Biochem 1998; 123(3): 499–507

35.

 

Kamei  D,  Yamada  M.  Interactions  of  heterogeneous  nuclear
ribonucleoprotein  D-like  protein  JKTBP  and  its  domains  with
high-affinity binding sites. Gene 2002; 298(1): 49–57

36.

 

Garcia-Pardo  J,  Bartolome-Nafria  A,  Chaves-Sanjuan  A,  Gil-
Garcia M, Visentin C, Bolognesi M, Ricagno S, Ventura S. Cryo-
EM  structure  of  hnRNPDL-2  fibrils,  a  functional  amyloid
associated with limb-girdle muscular dystrophy D3. Nat Commun
2023; 14(1): 239

37.

 

Lu HM, Li S, Black MH, Lee S, Hoiness R, Wu S, Mu W, Huether
R,  Chen  J,  Sridhar  S,  Tian  Y,  McFarland  R,  Dolinsky  J,  Tippin
Davis B, Mexal S, Dunlop C, Elliott A. Association of breast and
ovarian cancers with predisposition genes identified by large-scale
sequencing. JAMA Oncol 2019; 5(1): 51–57

38.

 

Wang Z, Gao J, Zhou J, Liu H, Xu C. Olaparib induced senescence
under P16 or P53 dependent manner in ovarian cancer. J Gynecol
Oncol 2019; 30(2): e26

39.

Xiaoxia Che 

et al

.

133