background image

Journal Pre-proof

Neuronal Igfbp2 deficiency in the prefrontal cortex impairs cognition through synaptic

dysfunction in male mice

Weiming Zhao, Yanan Gao, Yichan Wang, Ke Peng, Shaoyong Song, Yufan Yang,

Baojian Zhao, Xisheng Shan, Li Deng, Ruixia Weng, Hong Liu, Xiaowen Meng,

Huayue Liu, Fuhai Ji
PII:

S2589-0042(26)01004-7

DOI:

https://doi.org/10.1016/j.isci.2026.115629

Reference:

ISCI 115629

To appear in:

iScience

Received Date: 25 October 2025
Revised Date: 2 February 2026
Accepted Date: 2 April 2026

Please cite this article as: Zhao, W., Gao, Y., Wang, Y., Peng, K., Song, S., Yang, Y., Zhao, B., Shan,

X., Deng, L., Weng, R., Liu, H., Meng, X., Liu, H., Ji, F., Neuronal Igfbp2 deficiency in the prefrontal

cortex impairs cognition through synaptic dysfunction in male mice, 

iScience

 (2026), doi: 

https://

doi.org/10.1016/j.isci.2026.115629

.

This is a PDF of an article that has undergone enhancements after acceptance, such as the addition

of a cover page and metadata, and formatting for readability. This version will undergo additional

copyediting, typesetting and review before it is published in its final form. As such, this version is no

longer the Accepted Manuscript, but it is not yet the definitive Version of Record; we are providing

this early version to give early visibility of the article. Please note that Elsevier’s sharing policy for the

Published Journal Article applies to this version, see: 

https://www.elsevier.com/about/policies-and-

standards/sharing#4-published-journal-article

. Please also note that, during the production process,

errors may be discovered which could affect the content, and all legal disclaimers that apply to the

journal pertain.

© 2026 Published by Elsevier Inc.

1-s2.0-S2589004226010047-main-html.html
background image

Journal Pre-proof

1-s2.0-S2589004226010047-main-html.html
background image

Neuronal  Igfbp2  deficiency  in  the  prefrontal  cortex  impairs  cognition  through 

synaptic dysfunction in male mice 

 

Weiming  Zhao

1,2,7

, Yanan  Gao

1,2,7

, Yichan  Wang

1,2,7

,  Ke  Peng

1,2

,  Shaoyong  Song

1,2

Yufan Yang

1,2

, Baojian Zhao

4

, Xisheng Shan

1,2

, Li Deng

1,2

, Ruixia Weng

6

, Hong Liu

5

Xiaowen Meng

1,2

, Huayue Liu

1,2,3

, Fuhai Ji

1,2,8 

 

1

Department  of  Anesthesiology,  First  Affiliated  Hospital  of  Soochow  University, 

Suzhou, Jiangsu, China 

2

Institute of Anesthesiology, Soochow University, Suzhou, Jiangsu, China 

3

 Ambulatory Surgery Center, First Affiliated Hospital of Soochow University, Suzhou, 

Jiangsu, China 

4

Department of Anesthesiology, Nanjing Stomatological Hospital, Affiliated Hospital 

of Medical School, Nanjing University, Nanjing, Jiangsu, China 

5

Department  of Anesthesiology  and  Pain  Medicine,  University  of  California  Davis 

Health System, Sacramento, CA 95817, USA 

6

Department  of  Gastroenterology,  First  Affiliated  Hospital  of  Soochow  University, 

Suzhou, Jiangsu, China 

7

These authors contributed equally 

8

Lead contact 

*Correspondence:  jifuhaisuda@163.com  (F-H.J.);  docliu.hy@163.com  (H-Y.L.); 

lingximxw@163.com (X-W.M.). 

 

 

Journal Pre-proof

1-s2.0-S2589004226010047-main-html.html
background image

SUMMARY 

Insulin-like growth factor binding protein 2 (Igfbp2) is known to participate in brain 

development and synaptic regulation, but its specific contribution to prefrontal cortex 

(PFC)-dependent  cognitive  function  remains  unclear.  Here,  we  demonstrate  that 

neuronal Igfbp2 in the PFC plays a critical role in maintaining cognitive performance 

and  synaptic  integrity. Neuron-specific  Igfbp2  knockdown  impaired  recognition  and 

spatial  memory  without altering  emotional  or  locomotor  behaviors.  Mechanistically, 

loss of Igfbp2 reduced dendritic spine density, downregulated synapsin-1 and PSD-95 

expression, and weakened excitatory synaptic transmission. Remarkably, local infusion 

of  recombinant  Igfbp2  protein  restored  synaptic  architecture  and  rescued  cognitive 

deficits. Together, these findings identify neuronal Igfbp2 as an essential regulator of 

PFC-dependent cognition and highlight its potential as a therapeutic target for cognitive 

dysfunction. 

 

 

Journal Pre-proof

1-s2.0-S2589004226010047-main-html.html
background image

Introduction 

The  insulin-like  growth  factor  binding  protein  (Igfbp)  family  regulates  cell  growth, 

differentiation,  and  metabolism  by  modulating  the  bioavailability  and  activity  of 

insulin-like growth  factors.

1-3

 Among these  proteins, Igfbp2 is  the  most  abundant in 

cerebrospinal fluid and exhibits high expression levels in the central nervous system 

throughout  development,  from  the  embryonic  period  into  adulthood.

4

  Igfbp2  is 

primarily synthesized by neurons and astrocytes, functioning through autocrine and/or 

paracrine pathways to regulate neuronal excitability, synaptic transmission, as well as 

central  nervous  system  injury  and  repair.

5

  Recent  evidence  indicates  that  Igfbp2  in 

hippocampal neurons is critical for early cognitive development through the regulation 

of neuronal plasticity.

6

 Our previous study demonstrated that Igfbp2 in glutamatergic 

neurons  within  paraventricular  thalamus  afferents  to  the  central  amygdala  mediates 

neonatal  anesthesia-induced  fear  memory  deficits.

7

  In  addition,  Igfbp2  exerts 

neuroprotective  effects  by  reducing  Aβ-induced  tau  phosphorylation  and  neuronal 

death  in  Alzheimer’s  disease.

8

  Another  study  also  demonstrated  that  exogenous 

supplementation  of  recombinant  Igfbp2  protein  can  alleviate  posttraumatic  stress 

disorder  by  facilitating  brain  plasticity.

9

  Collectively,  these  findings  underscore  the 

broad and pivotal role of Igfbp2 in regulating cognitive processes across multiple brain 

regions and pathological conditions. 

The prefrontal cortex (PFC) plays a pivotal role in cognition and higher-level executive 

functions. Accumulating evidence indicates that neural network disturbances within the 

PFC are major contributors to cognitive dysfunction.

10, 11

 Ageing-related structural and 

functional  changes  in  the  PFC,  including  reduced  connectivity  and  volumetric  loss, 

frequently  precede  the  broader  cognitive  impairments

 

observed  in  dementia 

syndromes.

12

  PFC  dysfunction  is  also  a  prominent  feature  of  neurodegenerative 

diseases  such  as Alzheimer's  disease,  where  it contributes  to  early  cognitive  decline

 

characterized  by  deficits  in  executive  function  and  memory  retrieval.

13

  However, 

whether  Igfbp2  in  the  PFC  directly  regulates  cognitive  function  remains  largely 

unknown. 

In  this  study,  we  investigated  the  role  of  neuronal  Igfbp2  in  the  PFC  in  mediating 

Journal Pre-proof

1-s2.0-S2589004226010047-main-html.html
background image

cognitive  function.  Using  adeno-associated  virus  (AAV)-mediated  gene  knockdown, 

we  found  that  neuron-specific  depletion  of  Igfbp2  in  the  PFC  resulted  in  cognitive 

dysfunction  in  mice.  Mechanistically,  Igfbp2  knockdown  decreased  dendritic  spine 

density  and  impaired  excitatory  synaptic  transmission  within  the  PFC.  Importantly, 

local  supplementation  with  exogenous  recombinant  Igfbp2  protein  rescued  the 

cognitive deficits induced by Igfbp2 knockdown through restoration of dendritic spine 

density and excitatory synaptic transmission. Therefore, our results reveal that Igfbp2 

in  PFC  neurons  is  essential  for  cognitive  function  and  highlight  its  potential  as  a 

therapeutic target for cognitive impairment. 

 

 

Journal Pre-proof

1-s2.0-S2589004226010047-main-html.html
background image

Results 

Igfbp2 is predominantly expressed in PFC neurons 

Although Igfbp2 in hippocampal pyramidal neurons has been shown to be essential for 

early cognitive development,

6

 its role in cognitive regulation within the PFC remains 

poorly understood. To address this question, we first examined the cellular distribution 

of  Igfbp2  in  the  PFC.  Brain  tissue  sections  were  prepared  and  subjected  to  double 

immunofluorescence staining for Igfbp2 (Santa Cruz, sc-515134) in combination with 

NeuN (neuronal marker), Sox9 (astrocytic marker), or IBA1 (microglial marker). Our 

results showed that Igfbp2 was predominantly colocalized with NeuN, while exhibiting 

sparse colocalization with Sox9 or IBA1 in the PFC (Figure 1A-D). To further validate 

antibody  specificity  and  assess  staining  reproducibility,  we  performed  co-

immunostaining  using  a  second  independent  anti-Igfbp2  antibody  (R&D  Systems, 

AB5535)  together  with  the  same  neuronal,  astrocytic,  and  microglial  markers. 

Consistent with our initial observation, Igfbp2 signal was predominantly detected in 

NeuN-positive neurons, with minimal colocalization with Sox9 or IBA1 (Figure S1). 

Together,  the  concordant  results  obtained  using  two  independent  Igfbp2  antibodies 

indicate that Igfbp2 is primarily localized to neurons in the PFC. These findings indicate 

that Igfbp2 is primarily localized to neurons in the PFC, providing a cellular basis for 

investigating its potential role in cognitive function. 

 

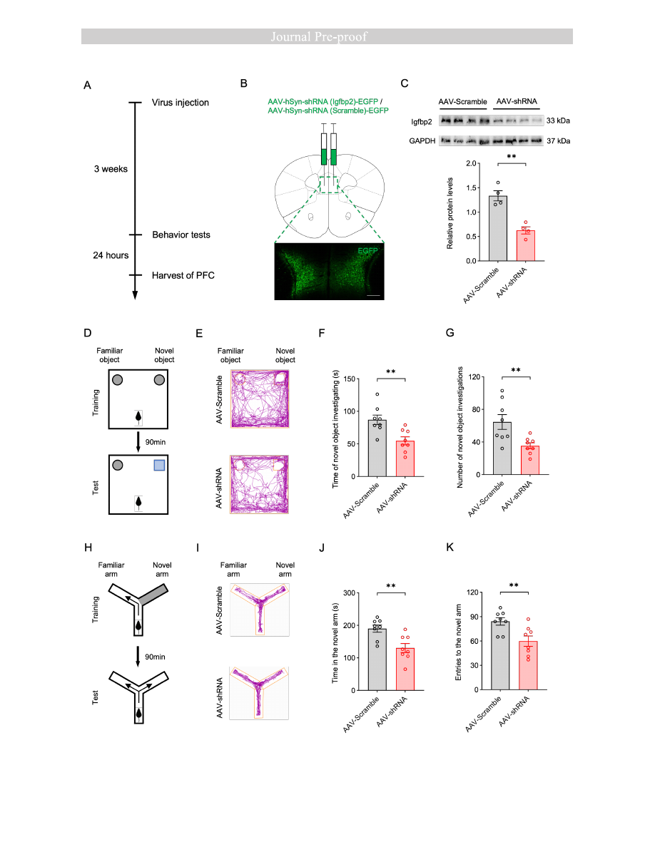
Neuron-specific Igfbp2 deficiency in the PFC induces cognitive dysfunction. 

To  examine  the  functional  consequences  of  Igfbp2  deficiency  in  PFC  neurons,  we 

achieved neuron-specific Igfbp2 knockdown by bilaterally injecting AAV-hSyn-shRNA 

(Igfbp2)-EGFP (AAV-shRNA) into the PFC of wild-type mice, with AAV-hSyn-shRNA 

(Scramble)-EGFP  (AAV-Scramble)  serving  as  a  control.  Mice  then  underwent  a 

comprehensive battery of behavioral assays (Figure 2A). All behavioral experiments 

were performed in adult mice.

 

At 3 weeks post-injection, PFC tissue was collected 24 

h  after  completion  of  the  behavioral  tests  to  assess  knockdown  efficiency.  Viral 

infection  in the  PFC was confirmed by EGFP  fluorescence  (Figure  2B), and Igfbp2 

knockdown  efficiency  was  quantified  at  the  protein  level  by  Western  blot  analysis 

Journal Pre-proof

1-s2.0-S2589004226010047-main-html.html
background image

(Figure 2C). In addition, Igfbp2 knockdown was further validated at the mRNA level 

by quantitative RT-PCR and at the cellular level  by Igfbp2 immunofluorescence co-

staining with viral EGFP (Figure S2). 

In the novel object recognition test, AAV-shRNA group spent significantly less time 

investigating  and  made  fewer  approaches  of  the  novel  object  compared  with AAV-

Scramble group (Figure 2D-G). Similarly, in the Y-maze test, the AAV-shRNA group 

exhibited significantly reduced time in and fewer entries into the novel arm compared 

to the AAV-Scramble group (Figure 2H-K). These results indicated that neuron-specific 

knockdown of Igfbp2 in the PFC impairs cognitive performance.   

In contrast, both the forced swim test and tail suspension test revealed no significant 

differences  in  immobility  time  between  the AAV-shRNA  and AAV-Scramble  groups 

(Figure  S3),  suggesting  that  Igfbp2  deficiency  in  PFC  neurons  did  not  induce 

depression-like behavior. Similarly, the elevated plus maze test revealed no significant 

differences  in  open-arm  time  between  groups,  and  the  open  field  test  showed 

comparable time spent in the central zone as well as total distance traveled (Figure S4), 

indicating that neuron-specific Igfbp2 knockdown in the PFC did not affect anxiety-

like behavior or locomotor activity. In addition, body weight remained unaffected by 

Igfbp2 deficiency in PFC (Figure S5). 

Collectively,  these  findings  demonstrate  that  Igfbp2  knockdown  in  PFC  neurons 

selectively  impairs  cognitive  function  without  affecting  mood-related  behaviors, 

locomotor activity, or body weight. 

 

Neuron-specific Igfbp2 deficiency in the PFC leads to synaptic dysfunction 

Synaptic  dysfunction  in  the  PFC  is  strongly  implicated  in  cognitive  decline,

14,  15

 

Previous  studies  have  demonstrated  that  Igfbp2  can  modulate  synaptic  function  by 

regulating  synaptic  connectivity  and  dendritic  spine  density.

16,  17

 

Therefore,  we 

investigated  whether  Igfbp2  deficiency  in  PFC  neurons  alters  synaptic  transmission 

properties. Whole-cell patch-clamp recordings were performed on virus-infected PFC 

neurons to assess synaptic function. We found that both the frequency and amplitude of 

spontaneous excitatory postsynaptic currents (sEPSC) were significantly reduced in the 

Journal Pre-proof

1-s2.0-S2589004226010047-main-html.html
background image

AAV-shRNA group compared with the AAV-Scramble group (Figure 3A-C), indicating 

that  Igfbp2  deficiency  in  PFC  neurons  impairs  excitatory  synaptic  transmission.  In 

contrast,  no  significant  differences  were  detected  in  the  frequency  or  amplitude  of 

spontaneous inhibitory postsynaptic currents (sIPSC) between the two groups (Figure 

3D-F).  Furthermore,  PFC  neurons  in  the  AAV-shRNA  group  exhibited  markedly 

reduced  intrinsic  excitability  compared  with  those  in  the AAV-Scramble  group,  as 

evidenced  by  decreased  action  potential  (AP)  firing  frequency

 

in  response  to 

depolarizing current injections (Figure 3G-H). Importantly, the overall neuronal density 

in the PFC remained unchanged following neuron-specific Igfbp2 knockdown (Figure 

S6), ruling out neuronal loss as a confounding factor. 

To further investigate the structural correlates of impaired synaptic transmission, we 

assessed  dendritic  spine  densities  in  the  PFC  using  Golgi-Cox  staining.  The AAV-

shRNA group showed a significantly lower dendritic spine density compared with the 

AAV-Scramble  group  (Figure  4A-B),  suggesting  that  reduced  spine  density  may 

contribute to the observed alterations in synaptic transmission. Given that synapsin-1 

(a  presynaptic  marker)  and  PSD-95  (a  postsynaptic  marker)  are  key  regulators  of 

synaptic  plasticity

 

through  their  respective  roles  in  neurotransmitter  release  and 

glutamate receptor trafficking,

18-20

 we next examined their expression levels. Consistent 

with  the  reduction  in  spine  density,  Western  blot  analysis  revealed  that  the  protein 

expression levels of both synapsin-1 and PSD-95 were significantly decreased in the 

AAV-shRNA group compared with the AAV-Scramble group (Figure 4C-D). 

Taken  together,  these  findings  indicate  that  Igfbp2  knockdown  in  PFC  neurons 

contributes  to  synaptic  dysfunction  characterized  by  impairing  excitatory  synaptic 

transmission,  reducing  neuronal  excitability,  and  decreasing  synaptic  structural 

integrity,  which  may  underlie  the  cognitive  deficits  observed  following  Igfbp2 

depletion. 

 

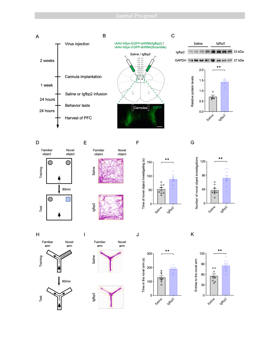
Exogenous  supplementation  of  Igfbp2  in  the  PFC  rescues  cognitive  deficits 

induced by neuron-specific Igfbp2 deficiency. 

Journal Pre-proof

1-s2.0-S2589004226010047-main-html.html
background image

Building  upon  these  findings,  we  next  investigated  whether  exogenous  Igfbp2 

supplementation  in  the  PFC  could  ameliorate  cognitive  deficits  induced  by  neuron-

specific  Igfbp2  deficiency.  Two  weeks  after  viral  injection,  we  stereotaxically 

implanted bilateral guide cannulas into the PFC. One week later, recombinant Igfbp2 

protein  or  vehicle  (saline)  was  locally  infused  24  hours  prior  to  behavioral  testing 

(Figure  5A).  Representative  coronal  brain  sections  confirmed  successful  viral 

transduction and accurate cannula placement within the PFC (Figure 5B). Western blot 

analysis  further  demonstrated  that  Igfbp2  infusion  significantly  increased  Igfbp2 

protein levels in the PFC compared with saline infusion (Figure 5C). 

Behavioral analysis showed that the Igfbp2-treated group spent significantly more time 

exploring  and  made  more  approaches  to  the  novel  object compared with  the  saline-

treated group in the novel object recognition test (Figure 5D-G). Similarly, in the Y-

maze  test,  Igfbp2-treated  mice  exhibited  significantly  increased  time  in  and  more 

entries into the novel arm relative to the saline group (Figure 5H-K). By contrast, mice 

infused  with  heat-denatured  Igfbp2  did  not  show  increases  in  exploration  time  or 

approaches to the novel object in the novel object recognition test, nor increases in time 

spent in or entries into the novel arm in the Y-maze test, compared with saline-treated 

mice (Figure S7). These findings indicate that exogenous Igfbp2 supplementation in 

the PFC effectively rescues cognitive dysfunction induced by neuron-specific Igfbp2 

knockdown. 

 

Exogenous  supplementation  of  Igfbp2  in  the  PFC  restores  synaptic  function 

impaired by neuron-specific Igfbp2 deficiency. 

Given that Igfbp2 deficiency impaired synaptic function, we next examined whether 

exogenous  Igfbp2  supplementation  could  reverse  these  deficits.  Whole-cell  patch-

clamp  recordings  revealed  that  the  Igfbp2-treated  group  exhibited  significantly 

increased frequency and amplitude of sEPSC compared with the saline-treated group 

(Figure  6A-C),  indicating  restoration  of  excitatory  synaptic  transmission.  No 

significant  differences were observed in  either  the frequency or  amplitude  of  sIPSC 

between the two groups (Figure 6D-F). Furthermore, Igfbp2 supplementation markedly 

Journal Pre-proof

1-s2.0-S2589004226010047-main-html.html
background image

increased AP firing frequency in PFC neurons compared with saline treatment (Figure 

6G-H), demonstrating recovery of neuronal excitability. 

Morphological  and  molecular  analyses  further  supported  these  electrophysiological 

findings.  Golgi-Cox  staining  revealed  that  the  Igfbp2-treated  group  showed  a 

significantly higher dendritic spine density compared with the saline group (Figure 7A-

B). Consistently, Western blot analysis showed that protein expression levels of both 

synapsin-1 and PSD-95 were significantly increased in the Igfbp2 group relative to the 

saline group (Figure 7C-D). 

Collectively,  these  results  demonstrate  that  exogenous  Igfbp2  supplementation 

effectively restores synaptic structure and function impaired by Igfbp2 knockdown in 

PFC neurons, providing a mechanistic basis for the observed cognitive rescue. 

 

 

Journal Pre-proof

1-s2.0-S2589004226010047-main-html.html
background image

Discussion 

Igfbp2 has been shown to play important roles during brain development, including the 

regulation  of  neuronal  growth  and  synaptic  formation.  However,  its  contribution  to 

cognitive function has remained incompletely understood. In this study, we identified a 

previously  unrecognized  role  for  Igfbp2  in  PFC  neurons  as  a  critical  regulator  of 

cognition (Figure 8). Neuron-specific deficiency of Igfbp2 led to significant cognitive 

deficits in male mice, accompanied by impaired excitatory synaptic transmission and 

compromised  synaptic  structural  integrity,  which  collectively  disrupted  synaptic 

function.  Importantly,  local  supplementation  with  recombinant  Igfbp2  protein  in  the 

PFC reversed both synaptic and cognitive deficits, establishing Igfbp2 as an essential 

factor for sustaining PFC-dependent cognitive processes. 

Our study demonstrates that Igfbp2 is predominantly expressed in neurons within the 

PFC,  with  minimal  expression  in  astrocytes  or  microglia.  To  determine  whether 

neuronal Igfbp2 in the PFC plays a critical role in cognitive function, we employed an 

adeno-associated virus vector expressing Igfbp2 short hairpin RNAs under the neuron-

specific  hSyn  promoter  to  achieve  targeted  Igfbp2  knockdown,  followed  by 

comprehensive behavioral characterization. We validated Igfbp2 knockdown efficiency 

by collecting PFC tissue 24 h after the final behavioral assay, three weeks after AAV 

injection, and confirmed a significant reduction in Igfbp2 expression by quantitative 

RT-PCR, Western blot analysis, and immunofluorescence.

 

Although we did not assess 

this longitudinally beyond our testing window, a prior intracranial rAAV study reported 

that  expression  is  detectable  within  approximately  1  week,  becomes  robust  by 

approximately  3  weeks  post-injection,  and  remains  relatively  stable  thereafter, 

supporting  stable  knockdown  throughout  our  behavioral  testing  period.

21

  We  then 

assessed the behavioral consequences of Igfbp2 reduction in the PFC and found that 

neuron-specific  Igfbp2  knockdown  selectively  impaired  cognitive  performance,  as 

evidenced  by  deficits  in  both  novel  object  recognition  and  Y-maze  tests.  Notably, 

anxiety-like  behavior,  depression-like  behavior,  and  locomotor  activity  remained 

unaffected, indicating that the effects of Igfbp2 deficiency were specific to cognitive 

domains.   

Journal Pre-proof

1-s2.0-S2589004226010047-main-html.html
background image

Although  the  PFC  is  implicated  in  both  cognitive  and  affective  regulation,  Igfbp2 

knockdown  in  our  study  resulted  in  selective  cognitive  deficit  without  significantly 

altering anxiety- or depression-like behaviors.

 

Specifically, Igfbp2 deficiency reduced 

dendritic spine density, decreased synaptic protein expression, and impaired excitatory 

synaptic  transmission  and  neuronal  excitability  in  PFC  neurons.  These  Igfbp2-

dependent  synaptic  and  intrinsic  changes  are  fundamental  for  PFC-dependent 

information  processing  and  are  likely  rate-limiting  for  working  memory  and 

recognition performance. By contrast, affect-related behaviors often rely on broader, 

distributed  networks  and  are  more  context-  or  state-dependent.  Thus,  the  extent  of 

Igfbp2  reduction  achieved  here  may  be  sufficient  to  disrupt  cognitive  computations 

under baseline conditions but insufficient to produce measurable changes in baseline 

anxiety- or depression-like assays. Consistent with this interpretation, our findings align 

with  and  extend  previous  observations.  Earlier  work  demonstrated  that  Igfbp2  in 

hippocampal  neurons  regulates  early  cognitive  development  through  modulating 

neuronal plasticity.

6

 More recently, Igfbp2 in basolateral amygdala (BLA) astrocytes 

was  shown  to  be  essential  for  fear  memory  expression  without  affecting  locomotor 

activity or anxiety-like behaviors, consistent with the behavioral specificity observed 

in  our  findings.

22

  Furthermore,  another  study  demonstrated  that  astrocyte-derived 

Igfbp2 in the amygdala forms a multiday molecular trace that stabilizes fear memory 

and sustains long-term synaptic plasticity.

23

 Our study builds upon this foundation by 

providing direct evidence that Igfbp2 expression in PFC neurons is indispensable for 

adult cognitive function, thereby extending the role of Igfbp2 to higher-order executive 

processes beyond hippocampal- and amygdala-dependent learning and memory. 

Synaptic  dysfunction  in  the  PFC  is  a  cardinal  feature  of  cognitive  decline  in 

neurodegenerative  disorders  such  as Alzheimer’s  disease.

24-26

  Previous  studies  have 

demonstrated  that  Igfbp2  is  critical  for  maintaining  synaptic  function

 

through  its 

contributions  to  synaptic  structural  organization  and  neurotransmission  regulation.

17

 

Our  findings  revealed  that  Igfbp2  knockdown  in  PFC  neurons  impaired  excitatory 

synaptic transmission and reduced neuronal excitability. In addition, Igfbp2 depletion 

disrupted  synaptic  structural  integrity,  as  evidenced  by  decreased  dendritic  spine 

Journal Pre-proof

1-s2.0-S2589004226010047-main-html.html
background image

density and reduced expression of key synaptic markers (synapsin-1 and PSD-95) in 

the PFC. Notably, Igfbp2 knockdown did not alter the overall neuronal density in the 

PFC, ruling out neuronal loss as a contributing factor to the observed deficits. These 

findings are consistent with recent studies demonstrating that Igfbp2 enhances neuronal 

excitability  and  promotes  dendritic  spine  maturation  through  autocrine  or  paracrine 

signaling mechanisms.

16, 17, 27

 Overall, these results strongly suggest that Igfbp2 in PFC 

neurons is essential for cognitive function through its regulation of synaptic structure 

and activity. 

Recent  evidence  has  shown  that  an  Igfbp2-derived  peptide promotes  neuroplasticity 

and  rescues  cognitive  and  behavioral  impairments  in  a  mouse  model  of  Phelan-

McDermid  syndrome.

17

  Consistent  with  these  findings,  our  results  suggest  that 

exogenous Igfbp2 supplementation in the PFC reverses the deficits caused by Igfbp2 

knockdown, as evidenced by restoration of excitatory synaptic transmission, neuronal 

excitability, dendritic spine density, and synaptic protein expression. As a modulator of 

insulin-like  growth  factor  (IGF)  signaling,  Igfbp2  binds  to  IGFs  to  regulate  their 

bioavailability  and  localization.

4

  Previous  studies  have  shown  that  Igfbp2  can 

potentiate  IGF2  receptor  signaling,  leading  to  activation  of  downstream  ERK1/2 

pathways  that  promote  dendritic  spine  maturation  and  upregulates  synaptic  protein 

expression in forebrain neurons, including postsynaptic scaffold proteins such as PSD-

95  and  other  synaptic  components.

28

  These  mechanisms  collectively  explain  how 

Igfbp2 may regulate these synaptic proteins in PFC neurons. 

The  restoration  of  synaptic  integrity  and  excitatory  activity  by  exogenous  Igfbp2 

suggests that this protein serves dual functions in the nervous. First, Igfbp2 acts as a 

structural  regulator  of  synaptic  architecture  by  maintaining  of  dendritic  spines  and 

stabilization  of  synaptic  proteins.  Second,  it  functions  as  a  functional  modulator  of 

neuronal excitability and synaptic transmission. These dual roles are consistent with 

previous reports showing that Igfbp2 can interact with extracellular matrix components 

to  modulate  growth  factor  bioavailability  while  simultaneously  influencing  intrinsic 

neuronal membrane properties.

29

 Notably, Igfbp2 deficiency in hippocampal pyramidal 

neurons  has been  shown to  cause cognitive impairments that can  be ameliorated by 

Journal Pre-proof

1-s2.0-S2589004226010047-main-html.html
background image

recombinant Igfbp2 supplementation.

6

 Our findings parallel these observations in the 

hippocampus,  demonstrating  that  Igfbp2  supplementation  can  similarly  rescue 

cognitive dysfunction resulting from Igfbp2 deficiency in PFC neurons. Collectively, 

these findings underscore the importance of Igfbp2 across multiple brain regions for 

maintaining synaptic function and cognitive integrity. 

In  summary,  our  study  reveals  that  Igfbp2  in  PFC  neurons  is  critical  for  cognitive 

function  through  its  dual  roles  in  maintaining  synaptic  structural  integrity  and 

modulating excitatory neurotransmission. Igfbp2 deficiency disrupts these processes, 

leading  to  cognitive  impairment,  whereas  exogenous  Igfbp2  supplementation 

effectively  restores  synaptic  function  and  rescues  cognitive  deficits.  These  findings 

advance our understanding of Igfbp2 function in the brain and suggest that targeting 

Igfbp2 may hold therapeutic potential for treating cognitive disorders associated with 

synaptic dysfunction. 

 

Limitations of the study

 

Despite  these  strengths,  several  limitations  warrant  consideration.  First,  our  study 

exclusively  examined  male  mice,  which  may  constrain  the  generalizability  of  our 

findings. Therefore, future studies including both sexes will be necessary to determine 

whether these effects extend to females and to directly compare males and females. 

Second, while recombinant Igfbp2 protein effectively rescued behavioral and synaptic 

deficits, the precise downstream  molecular  pathways  mediating these effects  remain 

incompletely defined. Future studies employing cell-type-specific transcriptomic and 

proteomic  approaches  will  be  necessary  to  elucidate  the  signaling  cascades  through 

which  Igfbp2  regulates  synaptic  function  and  cognition.  Third,  the  long-term 

consequences of Igfbp2 modulation on cognitive performance and synaptic plasticity 

are  unknown. Given the dynamic  regulation  of Igfbp2 expression by developmental 

stage, neuronal activity, and environmental factors, it will be important to determine 

whether  transient  Igfbp2  supplementation  yields  sustained  cognitive  benefits  or 

whether continuous treatment is required. Finally, although exogenous supplementation 

of Igfbp2 significantly improved behavioral and synaptic deficits in the present study, 

Journal Pre-proof

1-s2.0-S2589004226010047-main-html.html
background image

tolerability and potential nonspecific adverse effects at the administered dose were not 

systematically evaluated. Thus, subtle or longer-term effects cannot be fully excluded. 

Future studies will be required to establish dose-response relationships, determine the 

minimal  effective  dose,  and  define  the  therapeutic  window  through  comprehensive 

safety assessments. 

 

 

Journal Pre-proof

1-s2.0-S2589004226010047-main-html.html
background image

RESOURCE AVAILABILITY 

Lead contact 

Further information and requests for resources and code should be directed to the lead 

contact, Fuhai Ji (jifuhaisuda@163.com), and will be fulfilled by the lead contact. 

 

Materials availability 

This study did not generate new unique reagents. 

 

Data and code availability 

•All data reported in this paper will be shared by the lead contact upon request. 

•This study does not report original code. 

•Any  additional  information  required  to  reanalyze  the  data  reported  in  this  paper  is 

available from the lead contact upon request. 

 

ACKNOWLEDGMENTS 

This work was supported by the National Natural Science Foundation of China (grant 

number:  82471281,  82072130,  82001126  and  82302465),  Key  Medical  Research 

Projects in Jiangsu Province (grant number: ZD2022021), Key R&D Program Projects 

in  Jiangsu  Province  (grant  number:  BE2023709),  Suzhou  Key  Laboratory  of 

Anesthesiology  (SZS2023013),  Suzhou  Clinical  Medical  Center  for  Anesthesiology 

(grant number: Szlcyxzxj202102), Health Talent Plan Project in Suzhou (grant number: 

GSWS2022007)  and  Suzhou  Basic  Research  Pilot  Youth  Project  (grant  number: 

SSD2024065). The funders had no role in the study design, data collection and analysis, 

decision to publish, or preparation of the manuscript. 

 

AUTHOR CONTRIBUTIONS 

 

W-M. Z, Y-N. G and Y-C. W contributed equally to this work. F-H. J, H-Y. L and X-

W. M conception and design of research. W-M. Z, Y-N. G, Y-C. W, K. P, and S-Y. S 

performed experiments. W-M. Z, B-J. Z, X-S. S, Y-F. Y and L. D analyzed data. W-M. 

Z, K. P and S-Y. S prepared figures. W-M. Z, K. P and B-J. Z drafted the manuscript. 

F-H. J, X-W. M, H-Y. L, and H. L edited and revised the manuscript. All the authors 

have read and approved the paper. 

 

Journal Pre-proof

1-s2.0-S2589004226010047-main-html.html
background image

DECLARATION OF INTERESTS   

All authors declare that there are no conflicts of interest 

 

 

Journal Pre-proof

1-s2.0-S2589004226010047-main-html.html
background image

Figure Legends 

Figure 1. Igfbp2 is predominantly expressed in the PFC neurons. 

(A) Representative immunofluorescence image of Igfbp2 (red) and NeuN (green) in the 

PFC. 

(B)

 

Representative immunofluorescence image of Igfbp2 (red) and IBA1 (green) in the 

PFC. 

(C) Representative immunofluorescence image of Igfbp2 (red) and Sox9 (green) in the 

PFC. 

(D) Quantitative analysis of Igfbp2 colocalization with different cell types in the PFC. 

Scale bar: 100 μm; n = 4 brain sections from 4 mice per group. 

Figure  2.  Neuron-specific  Igfbp2  deficiency  in  the  PFC  induces  cognitive 

dysfunction. 

(A) Schematic of the experimental design. 

(B)  Diagram  of  viral  injection  into  the  PFC  (top)  and  representative  image  of  viral 

expression (bottom); scale bar: 500 μm. 

(C) Representative Western blot bands (top) and quantification of Igfbp2 protein levels 

in the PFC (bottom); n = 4 mice per group. 

(D) Schematic of the novel object recognition test, depicting the training phase (top) 

and the test phase (bottom). 

(E) Representative trajectory plots from the novel object recognition test. 

(F) Quantification of time spent investigating the novel object during the test phase; n 

= 8 mice per group. 

(G) Quantification of the number of investigations of the novel object during the test 

phase; n = 8 mice per group. 

(H) Schematic of the Y-maze test, depicting the training phase (top) and the test phase 

(bottom). 

(I) Representative trajectory plots from the Y-maze test. 

(J) Quantification of time spent in the novel arm during the test phase; n = 8 mice per 

group. 

Journal Pre-proof

1-s2.0-S2589004226010047-main-html.html
background image

(K) Quantification of the number of entries into the novel arm during the test phase; n 

= 8 mice per group. 

Analyzed by unpaired 

t

 test; **

P

 < 0.01. Data are presented as means ± SEM. 

Figure 3. Neuron-specific Igfbp2 deficiency in the PFC reduces excitatory synaptic 

transmission and neuronal excitability. 

(A) Representative traces of sEPSC recorded from PFC neurons

 

in AAV-Scramble (top) 

and AAV-shRNA (bottom) groups. 

(B)  Cumulative  probability  plots  (main  panel)  and  quantification  (insert  panel)  of 

sEPSC frequency in AAV-Scramble and AAV-shRNA groups. 

(C)  Cumulative  probability  plots  (main  panel)  and  quantification  (insert  panel)  of 

sEPSC amplitude in AAV-Scramble and AAV-shRNA groups. 

(D) Representative traces of sIPSC recorded from PFC neurons in AAV-Scramble (top) 

and AAV-shRNA (bottom) groups. 

(E)  Cumulative  probability  plots  (main  panel)  and  quantification  (insert  panel)  of   

sIPSC frequency in AAV-Scramble and AAV-shRNA groups 

(F) Cumulative probability plots (main panel) and quantification (insert panel) of sIPSC 

amplitude in AAV-Scramble and AAV-shRNA groups. 

(G) Representative traces of AP elicited by 200 pA current injections in PFC neurons

 

from AAV-Scramble (left) and AAV-shRNA (right) groups. 

(H) Quantification of AP firing frequency in response to a range of current injections in 

PFC neurons

 

from AAV-Scramble and AAV-shRNA groups. 

Analyzed by unpaired 

t

 test in B, C, E, and F, and two-way repeated-measure ANOVA 

in H; n = 8 neurons from 4 mice per group; ns: not significance, **

P

 < 0.01. Data are 

presented as means ± SEM. 

Figure 4. Neuron-specific Igfbp2 deficiency in the PFC disrupts synaptic integrity. 

(A) Representative images of dendritic spines in the PFC from AAV-Scramble (left) 

and AAV-shRNA (right) groups; scale bar: 10 μm. 

(B) Quantification of dendritic spine density (number per 10 μm) in the PFC from AAV-

Scramble and AAV-shRNA groups; n = 9 brain sections from 3 mice per group. 

(C) Representative western blot bands (top) and quantification of synapsin-1 protein 

Journal Pre-proof

1-s2.0-S2589004226010047-main-html.html
background image

levels (bottom) in the PFC from AAV-scramble and AAV-shRNA groups; n = 4 mice 

per group. 

(D) Representative western blot bands (top) and quantification of PSD-95 protein levels 

(bottom) in the PFC from AAV-Scramble and AAV-shRNA groups; n = 4 mice per group. 

Analyzed by unpaired

 t

 test; *

P

 < 0.05, ***

P

 < 0.001. Data are presented as means ± 

SEM. 

Figure  5.  Exogenous  supplementation  of  Igfbp2  in  the  PFC  rescues  cognitive 

deficits induced by neuron-specific Igfbp2 deficiency.   

(A) Schematic of the experimental design. 

(B) Diagram showing virus injection and cannula placement into the PFC (top), and a 

representative image of cannula position and viral expression in the PFC (bottom); scale 

bar: 500 μm. 

(C) Representative western blot bands (top) and quantification of Igfbp2 protein levels 

in the PFC (bottom); n = 4 mice per group. 

(D) Schematic of the novel object recognition test, depicting the training phase (top) 

and the test phase (bottom). 

(E) Representative trajectory plots from the novel object recognition test. 

(F) Quantification of time spent investigating the novel object during the test phase; n 

= 8 mice per group. 

(G) Quantification of the number of investigations of the novel object during the test 

phase; n = 8 mice per group. 

(H) Schematic of the Y-maze test, depicting the training phase (top) and the test phase 

(bottom). 

(I) Representative trajectory plots from the Y-maze test. 

(J) Quantification of time spent in the novel arm during the test phase; n = 8 mice per 

group. 

(K) Quantification of the number of entries into the novel arm during the test phase; n 

= 8 mice per group. 

Analyzed by unpaired 

t

 test; **

P

 < 0.01. Data are presented as means ± SEM. 

Journal Pre-proof

1-s2.0-S2589004226010047-main-html.html
background image

Figure  6.  Exogenous  supplementation  of  Igfbp2  in  the  PFC  restores  excitatory 

synaptic  transmission  and  neuronal  excitability  impaired  by  neuron-specific 

Igfbp2 deficiency. 

(A) Representative traces of sEPSC recorded from PFC neurons in Saline (top) and 

Igfbp2 (bottom) groups. 

(B)  Cumulative  probability  plots  (main  panel)  and  quantification  (insert  panel)  of 

sEPSC frequency in Saline (top) and Igfbp2 (bottom) groups. 

(C)  Cumulative  probability  plots  (main  panel)  and  quantification  (insert  panel)  of 

sEPSC amplitude in Saline and Igfbp2 groups. 

(D)  Representative  traces  of  sIPSC  recorded  from  PFC  neurons  in  Saline  (top)  and 

Igfbp2 (bottom) groups. 

(E) Cumulative probability plots (main panel) and quantification (insert panel) of sIPSC 

frequency in Saline and Igfbp2 groups. 

(F) Cumulative probability plots (main panel) and quantification (insert panel) of sIPSC 

amplitude in Saline and Igfbp2 groups. 

(G) Representative traces of AP elicited by 200 pA current injections in PFC neurons 

from Saline (left) and Igfbp2 (right) groups. 

(H) Quantification of AP firing frequency in response to a range of current injections in 

PFC neurons

 

from Saline (left) and Igfbp2 (right) groups. 

Analyzed by unpaired

 t

 test in B, C, E, and F, and two-way repeated-measure ANOVA 

in H; n = 8 neurons from 4 mice per group; ns: not significance, **

P

 < 0.01. Data are 

presented as means ± SEM. 

Figure  7.  Exogenous  supplementation  of  Igfbp2  in  the  PFC  restores  synaptic 

integrity disrupted by neuron-specific Igfbp2 deficiency. 

(A) Representative images of dendritic spines in the PFC from Saline (left) and Igfbp2 

(right) groups; scale bar: 10 μm. 

(B)  Quantification  of  dendritic  spine  density  (number  per  10  μm)  in  the  PFC  from 

Saline and Igfbp2 groups; n = 9 brain sections from 3 mice per group. 

(C) Representative western blot bands (top) and quantification of synapsin-1 protein 

levels (bottom) in the PFC from AAV-Scramble and AAV-shRNA groups; n = 4 mice 

Journal Pre-proof

1-s2.0-S2589004226010047-main-html.html
background image

per group. 

(D) Representative western blot bands (top) and quantification of PSD-95 protein levels 

(bottom) in the PFC from AAV-Scramble and AAV-shRNA groups; n = 4 mice per group. 

Analyzed by unpaired

 t

 test; *

P

 < 0.05, ***

P

 < 0.001. Data are presented as means ± 

SEM. 

Figure 8. Schematic summary of this study.   

Neuron-specific Igfbp2 deficiency in the PFC impairs cognitive function by disrupting 

synaptic integrity, excitatory transmission, and neuronal activity, whereas exogenous 

Igfbp2  supplementation  mitigates  cognitive  deficits  by  restoring  synaptic  integrity, 

excitatory  transmission,  and  neuronal  activity.  PFC  prefrontal  cortex,  sEPSC 

spontaneous excitatory postsynaptic currents, Igfbp2 Insulin-like growth factor-binding 

protein 2. 

 

Supplementary information 

Document S1. Figures S1-S7. 

 

 

 

Journal Pre-proof

1-s2.0-S2589004226010047-main-html.html
background image

STAR

METHODS 

 

EXPERIMENTAL MODEL AND SUBJECT DETAILS 

 

Animals 

All  experiments  were  performed  in  adult  male  mice  to  reduce  potential  sex-related 

variability. C57BL/6J male mice (8 weeks old, 20-25 g) were purchased from Slaccas 

Laboratory (Shanghai, China). Animals were housed in specific pathogen-free facilities 

under standard laboratory conditions (23-25 °C, 40–60% relative humidity, 12-h light 

/12-h  dark  cycle)  with  ad  libitum  access  to  food  and  water.  Mice  were  randomly 

assigned to experimental groups, and sample sizes were determined based on previous 

behavioral, molecular, and electrophysiological studies conducted in our laboratory.

30

 

Investigators were blinded to

 

experimental conditions during both data collection and 

analysis.  All  experimental  procedures  were  approved  by  the  Ethics  Committee  of 

Soochow  University  (Suzhou,  Jiangsu,  China;  approval  No.:  202408A0217)  and 

conducted in strict accordance with the ARRIVE guidelines. 

 

METHOD DETAILS 

Behavioral tests 

Mice were acclimated to the testing room for 1 h prior to each behavioral assay. All 

behavioral tests were performed and analyzed in a blinded manner, with experimenters 

unaware of group assignments throughout testing and data analysis. 

Novel Object Recognition Test 

The  novel  object  recognition  test  was  performed  following  procedures  described  in 

previous study.

31

 An open-topped arena (40 × 40 × 30 cm) was placed in a dimly lit 

room. During the training phase, mice were placed in the arena and allowed to freely 

explore two identical objects for 10  min.

 

After a 90-min  inter-trial interval, one the 

familiar object was replaced with a novel object during the test phase. The time spent 

exploring the novel object and the number of novel object investigations were recorded 

Journal Pre-proof

1-s2.0-S2589004226010047-main-html.html
background image

over a 10-min period using the ANY-maze behavioral tracking system (Stoelting Co., 

USA). 

Y-maze test 

The Y-maze test was conducted as previously described.

31

 The apparatus consisted of 

three arms arranged at 120° angles (each arm: 30 × 4.5 cm, wall height: 15 cm). Distinct 

visual cues were affixed to the walls at the distal end of each arm. The three arms were 

designated as the start arm, familiar arm, and novel arm. During the training phase, the 

novel arm was blocked, and mice freely explored the start and familiar arms for 5 min. 

Following a 90-min inter-trial interval, the novel arm was opened during the test phase,, 

allowing access to all three arms. The number of entries into and time spent in the novel 

arm were recorded using the ANY-maze system. 

Open field test 

The open field test was performed as previously described.

32

 Mice were gently placed 

in  a  corner  of  an  open-field  chamber  (40 × 40 × 30 cm),  and  locomotor  activity  was 

recorded for 10 min using an overhead camera coupled with the ANY-maze tracking 

system. Total distance traveled and time spent in the central zone (20 × 20 cm) were 

quantified. 

Elevated plus maze test 

The elevated plus maze test was conducted as previously described.

32

 The apparatus 

consisted of two open arms (30 × 6) and two closed arms (30 × 6 cm, wall height: 15 

cm), elevated 60 cm above the floor. Each mouse was placed at the center of the maze, 

facing an open arm, and allowed to explore freely for 5 min. Time spent in the open 

arms was recorded and analyzed using the ANY-maze system. 

Forced swim test 

The forced swim test was performed as previously described.

33

 Mice were individually 

placed in a transparent glass cylinder (height: 70 cm; diameter: 30 cm) filled with water 

to a depth of 30 cm, maintained at 23 ± 1°C. Sessions were videotaped for 6 min, and 

immobility time was quantified during the last 5 min. 

Tail suspension test 

The  tail  suspension  test  was  conducted  as  previously  described.

33

  Each  mouse  was 

Journal Pre-proof

1-s2.0-S2589004226010047-main-html.html
background image

individually suspended by the tail using adhesive tape

 

positioned 1 cm from the tail tip, 

at a height of 30 cm above the floor. The test duration was 6 min, and immobility time 

during  the  final  5  min  was  quantified.  Behavior  was  video-recorded  throughout  the 

entire session. 

 

Stereotaxic surgery 

Stereotaxic  procedures  were  performed  as  previously  described.

34

  Mice  were 

anesthetized with 1% sodium pentobarbital (100 mg/kg, intraperitoneally) and placed 

in a stereotaxic frame (RWD Life Science Inc., Shenzhen, China). rAAV-hSyn-EGFP-

5′miR-30a-shRNA (Igfbp2)-3′miR-30a-WPREs (AAV2/9, 5.00E+13 vg mL

−1

, 150 nL; 

BrainVTA  Co.  Ltd.,  Wuhan,  China)  or

 

rAAV-hSyn-EGFP-5′miR-30a-shRNA 

(Scramble)-3′miR-30a-WPREs (AAV2/9, 5.00E+13 vg mL

−1

, 150 nL) were bilaterally 

microinjected into the PFC (coordinates relative to bregma: anterior-posterior, + 2.20 

mm; medial-lateral, ± 0.20 mm; dorsal-ventral, + 2.35 mm) at a flow rate of 20 nL/min 

using a microinjection pump. Following injection, needles remained in place for 10 min 

before  being  slowly  withdrawn  to  minimize  viral  reflux.  For  cannula  implantation 

experiments,  guide  cannulas  (internal  diameter:  0.25  mm;  RWD)  were  bilaterally 

implanted  into  the  PFC  at  identical  stereotaxic  coordinates  immediately  after  viral 

injection. Dummy cannulas (RWD), secured with dust caps were inserted into the guide 

cannulas to maintain patency during the recovery period. 

 

Drug administration 

Recombinant Igfbp2 protein (MCE; Cat# HY-P74846) was dissolved in sterile saline at 

10 μg/μL. Igfbp2 was bilaterally infused into the PFC (0.5 μL per side; 5.0 μg, 152 

pmol  per  side)  24  h  prior  to  behavioral  testing  in  mice  with  neuron-specific  Igfbp2 

deficiency.

35

 An equal volume of sterile saline was bilaterally infused into the PFC as a 

vehicle control. Heat-denatured Igfbp2 was infused using the same volume and infusion 

parameters as an additional protein control. Microinjectors extending 0.5 mm beyond 

the guide cannula tips were inserted and left in place for 1 min to stabilize. Either sterile 

saline,  Igfbp2  solution,  or  heat-denatured  Igfbp2  was  then  infused  over  1  min. 

Journal Pre-proof

1-s2.0-S2589004226010047-main-html.html
background image

Microinjectors were kept in place for an additional 1 min to allow diffusion before being 

replaced with obturators. 

 

Western blotting 

Western blot analysis was performed according to established protocols.

36

 PFC tissues 

were rapidly dissected and homogenized in ice-cold Radio-Immunoprecipitation Assay 

(RIPA)  lysis  buffer  supplemented  with  protease  inhibitor  cocktail.  Protein 

concentrations  were  quantified  using  the  bicinchoninic  acid  (BCA)  assay.  Equal 

amounts of protein were separated on 10-15% SDS-PAGE gels and electrotransferred 

onto polyvinylidene fluoride (PVDF) membranes. Membranes were blocked with 5% 

non-fat milk in Tris-buffered saline containing 0.1% Tween-20 (TBST) for 2 h at room 

temperature, then incubated with primary antibodies overnight at 4 °C. Following three 

15-min  washes  with TBST,  membranes  were  incubated  with  horseradish  peroxidase 

(HRP)-conjugated secondary antibodies for 2 h at room temperature. Immunoreactive 

bands  were  visualized  using  enhanced  chemiluminescence  (ECL)  reagent  (Thermo 

Fisher Scientific) and quantified by densitometry using ImageJ software (NIH). 

Primary antibodies included rabbit anti-Igfbp2 (1:500, ab188200, Abcam), rabbit anti-

PSD95 (1:500, ab238135, Abcam), rabbit anti-Synapsin-1 (1:500, ab64581, Abcam), 

and rabbit anti-GAPDH (1:1000, AB-P-R001, GoodHere). The secondary antibody was 

goat  anti-rabbit  IgG  (1:50,000,  111-035-003,  Jackson  ImmunoResearch).  Protein 

expression levels were normalized to GAPDH as an internal loading control. 

 

Whole-cell electrophysiological recording 

Electrophysiological recordings were performed as previously described.

37

 Mice were 

deeply anesthetized with 1% sodium pentobarbital (100 mg/kg, intraperitoneally) and 

transcardially perfused with 20 mL of ice-cold, oxygenated (95% O₂ and 5% CO₂) slice-

cutting solution containing (in mM): 93 N-methyl-D-glucamine, 93 HCl, 2.5 KCl, 1.25 

NaH₂PO₄,  10  MgSO₄,  30  NaHCO₃,  25  glucose,  20  HEPES,  5  sodium  ascorbate,  3 

sodium pyruvate, and 2 thiourea (pH 7.3-7.4, 300-310 mOsm). Following decapitation, 

brains were rapidly extracted and 300-μm

 

-thick coronal sections containing the PFC 

Journal Pre-proof

1-s2.0-S2589004226010047-main-html.html
background image

were prepared using a vibrating microtome (VT1200S; Leica, Germany). Brain slices 

were initially incubated in oxygenated artificial cerebrospinal fluid (aCSF) at 32 °C for 

at  least  30  min,  then  gradually  equilibrated  to  room  temperature  (24-26  °C)  before 

recording. The aCSF contained (in mM): 126 NaCl, 2.5 KCl, 1.25 NaH₂PO₄, 2 MgSO₄, 

10 glucose, 26 NaHCO₃, and 2 CaCl₂ (pH 7.3-7.4, 300-310 mOsm). 

For recordings, individual slices were transferred to a submerged recording chamber 

continuously  perfused  with  oxygenated  aCSF  (1-2  mL/min)  at  room  temperature. 

Neurons in the PFC were visualized using infrared differential interference contrast (IR-

DIC) video microscopy  with  a 40× water-immersion  objective (BX51WI, Olympus, 

Japan). Patch pipettes with resistances of 3-5 MΩ were  fabricated from  borosilicate 

glass capillaries using a horizontal pipette puller (P-1000, Sutter Instrument, USA). The 

internal  pipette  solution  contained  (in  mM):  133  potassium  gluconate,  18  NaCl,  0.6 

EGTA, 10 HEPES, 2 Mg-ATP, and 0.3 Na₃-GTP (pH 7.2 adjusted with KOH, 280-300 

mOsm).  Whole-cell  recordings  were  acquired  using  a  MultiClamp  700B  amplifier 

(Molecular Devices, USA) controlled by Clampex 10.6 software. Signals were low-

pass filtered at 2 kHz and digitized at 10 kHz using a Digidata 1440A analog-to-digital 

converter  (Axon  Instruments,  USA).  Recordings  were  excluded  if  series  resistance 

exceeded 20 MΩ or changed by more than 20% during recording.   

For  current-clamp  recordings,  action  potentials  (APs)  were  evoked  by  injecting 

depolarizing current pulses of increasing amplitude (500 ms duration, 40-320 pA, in 

40-pA increments). For voltage-clamp recordings, neurons were held at −70 mV, and 

spontaneous excitatory and inhibitory postsynaptic currents (sEPSC and sIPSC) were 

continuously recorded for 4 min. 

 

Immunofluorescence staining 

Mice  were  transcardially  perfused  with  ice-cold  0.9%  saline  followed  by  4% 

paraformaldehyde in 0.1 M phosphate buffer (pH 7.4). Brain sections were post-fixed 

overnight in 4% paraformaldehyde at 4°C, cryoprotected in 30% sucrose solution, and 

sectioned  coronally  at  30  μm  thickness  using  a  cryostat  microtome.  Free-floating 

sections  were  washed  three  times  in  phosphate-buffered  saline  (PBS;  10  min  each), 

Journal Pre-proof

1-s2.0-S2589004226010047-main-html.html
background image

blocked in PBS containing 5% normal donkey serum and 0.3% Triton X-100 for 1 h at 

room temperature, then incubated with primary antibodies diluted in blocking solution 

overnight at 4 °C. Following three PBS washes (10 min each), sections were incubated 

with  fluorophore-conjugated  secondary  antibodies  diluted  in  PBS  for  1  h  at  room 

temperature in the dark. After three additional PBS washes (10 min each), sections were 

counterstained  with  4',6-diamidino-2-phenylindole  (DAPI;  1:5000)  for  nuclear 

visualization,  mounted  on  glass  slides,  and  coverslipped  with  anti-fade  mounting 

medium. 

Primary  antibodies  included  mouse  anti-Igfbp2  (1:200,  sc-51534,  Santa  Cruz 

Biotechnology), anti-Igfbp2 (1:500, MAB797, R&D System), rabbit anti-Sox9 (1:500, 

AB5535, Sigma), rabbit anti-IBA1 (1:200, ab178847, Abcam), and rabbit anti-NeuN 

(1:200, 24307, Cell Signaling Technology). Secondary antibodies were donkey anti-

rabbit Alexa  Fluor  488  (1:500,  Invitrogen)  and  donkey  anti-mouse Alexa  Fluor  555 

(1:500, Invitrogen). Fluorescence images were acquired using a confocal laser scanning 

microscope (Zeiss, LSM900) with appropriate excitation and emission filters. 

 

Golgi staining 

Golgi  staining  was  performed  using  the  FD  Rapid  Golgi  Staining  Kit  (PK401,  FD 

NeuroTechnologies, USA) according to the manufacturer’s instructions. Briefly, freshly 

dissected  brain  samples  were  immersed  in  a  1:1  mixture  of  solutions A  and  B  and 

incubated in the dark at room temperature for 14 days with solution changes every 3-4 

days. Samples were subsequently transferred to solution C and incubated in the dark at 

room temperature for an additional 5 days. Brain tissues were then embedded in optimal 

cutting temperature (OCT) compound and rapidly frozen at −80 °C for 24 h. Coronal 

sections (100 μm) were cut using a cryostat microtome (Leica, Wetzlar, Germany), and 

mounted on gelatin-coated slides, and processed according to the kit protocol. Stained 

sections  were  dehydrated  through  graded  ethanol  series,  cleared  in  xylene,  and 

coverslipped with Permount mounting medium. 

Dendritic spine analysis was performed on layer II/III pyramidal neurons in the PFC. 

For each neuron, three secondary or tertiary basal dendrite segments (minimum 30 μm 

Journal Pre-proof

1-s2.0-S2589004226010047-main-html.html
background image

in length, located >50 μm from the soma) were randomly selected for analysis. High-

magnification images were acquired using a confocal microscope equipped with a 63× 

oil-immersion  objective  lens  (Zeiss,  LSM900).  Dendritic  spine  density  (number  of 

spines per 10 μm dendritic length) was quantified using ImageJ software (NIH) by an 

experimenter blinded to experimental conditions. 

 

QUANTIFICATION AND STATISTICAL ANALYSIS 

Animals with misplaced viral injections or cannula implantations, as verified by post-

hoc histological analysis, were excluded from statistical analysis. All data are presented 

as  mean  ±  standard  error  of  the  mean  (SEM).  Normality  of  data  distribution  was 

assessed using the Shapiro-Wilk test, and homogeneity of variance was evaluated using 

Bartlett’s test. For comparisons between two groups, unpaired two-tailed Student’s t-

test were performed. For comparisons involving multiple groups or repeated measures, 

two-way repeated-measures analysis of variance (ANOVA) followed by Sidak’s post-

hoc multiple comparisons test was used. All statistical analyses were conducted using 

GraphPad  Prism  10.0  (GraphPad  Software).  A  probability  value  of 

P

  <  0.05  was 

considered statistically significant. 

 

 

Journal Pre-proof

1-s2.0-S2589004226010047-main-html.html
background image

References 

1. 

Fernández-Pereira, C. and R.C. Agís-Balboa, The Insulin-like Growth Factor 
Family  as  a  Potential  Peripheral  Biomarker  in  Psychiatric  Disorders:  A 
Systematic 

Review. 

Int 

Mol 

Sci, 

2025. 

26

(6).http://dx.doi.org/10.3390/ijms26062561 

2. 

Allard, J.B. and C. Duan, IGF-Binding Proteins: Why Do They Exist and Why 
Are  There  So  Many?  Front  Endocrinol  (Lausanne),  2018. 

9

:  p. 

117.http://dx.doi.org/10.3389/fendo.2018.00117 

3. 

Fernandez, A.M. and I. Torres-Alemán, The many faces of insulin-like peptide 
signalling  in  the  brain.  Nat  Rev  Neurosci,  2012. 

13

(4):  p.  225-

39.http://dx.doi.org/10.1038/nrn3209 

4. 

Khan, S., IGFBP-2 Signaling in the Brain: From Brain Development to Higher 
Order  Brain  Functions.  Front  Endocrinol  (Lausanne),  2019. 

10

:  p. 

822.http://dx.doi.org/10.3389/fendo.2019.00822 

5. 

Ocrant, I., C.T. Fay, and J.T. Parmelee, Characterization of insulin-like growth 
factor  binding  proteins  produced  in  the  rat  central  nervous  system. 
Endocrinology, 1990. 

127

(3): p. 1260-7.http://dx.doi.org/10.1210/endo-127-3-

1260 

6. 

Khan,  S.,  et  al.,  IGFBP2  Plays  an  Essential  Role  in  Cognitive  Development 
during 

Early 

Life. 

Adv 

Sci 

(Weinh), 

2019. 

6

(23): 

p. 

1901152.http://dx.doi.org/10.1002/advs.201901152 

7. 

Zhao, W.,  et  al.,  Igfbp2  Downregulation  in  PVT-CeA  Glutamatergic  Circuits 
Drives Neonatal Anesthesia-Induced Fear Memory Deficits. Adv Sci (Weinh), 
2025: p. e05025.http://dx.doi.org/10.1002/advs.202505025 

8. 

Stein, T.D., et al., Neutralization of transthyretin reverses the neuroprotective 
effects of secreted amyloid precursor protein (APP) in APPSW mice resulting 
in  tau  phosphorylation  and  loss  of  hippocampal  neurons:  support  for  the 
amyloid 

hypothesis. 

Neurosci, 

2004. 

24

(35): 

p. 

7707-

17.http://dx.doi.org/10.1523/JNEUROSCI.2211-04.2004 

9. 

Burgdorf, J., et al., IGFBP2 Produces Rapid-Acting and Long-Lasting Effects 
in  Rat  Models  of  Posttraumatic  Stress  Disorder  via  a  Novel  Mechanism 
Associated with Structural Plasticity. Int J Neuropsychopharmacol, 2017. 

20

(6): 

p. 476-484.http://dx.doi.org/10.1093/ijnp/pyx007 

10. 

Ji, M.H., et al., Neural network disturbance in the medial prefrontal cortex might 
contribute  to  cognitive  impairments  induced  by  neuroinflammation.  Brain 
Behav 

Immun, 

2020. 

89

p. 

133-

144.http://dx.doi.org/10.1016/j.bbi.2020.06.001 

11. 

Sarikahya,  M.H.,  et  al.,  Prenatal  THC  exposure  induces  long-term,  sex-

Journal Pre-proof

1-s2.0-S2589004226010047-main-html.html
background image

dependent  cognitive  dysfunction  associated  with  lipidomic  and  neuronal 
pathology in the prefrontal cortex-hippocampal network. Mol Psychiatry, 2023. 

28

(10): p. 4234-4250.http://dx.doi.org/10.1038/s41380-023-02190-0 

12. 

Jobson, D.D., et al., The role of the medial prefrontal cortex in cognition, ageing 
and 

dementia. 

Brain 

Commun, 

2021. 

3

(3): 

p. 

fcab125.http://dx.doi.org/0.1016/j.pnpbp.2012.12.013 

13. 

Sun, Q., et al., Acetylcholine deficiency disrupts extratelencephalic projection 
neurons in the prefrontal cortex in a mouse model of Alzheimer's disease. Nat 
Commun, 2022. 

13

(1): p. 998.http://dx.doi.org/10.1038/s41467-022-28493-4 

14. 

Yan, Z. and B. Rein, Mechanisms of synaptic transmission dysregulation in the 
prefrontal cortex: pathophysiological implications. Mol Psychiatry, 2022. 

27

(1): 

p. 445-465.http://dx.doi.org/10.1038/s41380-021-01092-3 

15. 

Krueger,  D.D.,  et  al.,  Cognitive  dysfunction  and  prefrontal  synaptic 
abnormalities in a mouse model of fragile X syndrome. Proc Natl Acad Sci U S 
A, 2011. 

108

(6): p. 2587-92.http://dx.doi.org/10.1073/pnas.1013855108 

16. 

Shigetomi,  E.,  et  al.,  Disease-relevant  upregulation  of  P2Y(1)  receptor  in 
astrocytes  enhances  neuronal  excitability  via  IGFBP2.  Nat  Commun,  2024. 

15

(1): p. 6525.http://dx.doi.org/10.1038/s41467-024-50190-7 

17. 

Burgdorf, J.S., et al., An IGFBP2-derived peptide promotes neuroplasticity and 
rescues  deficits  in  a  mouse  model  of  Phelan-McDermid  syndrome.  Mol 
Psychiatry,  2023. 

28

(3):  p.  1101-1111.http://dx.doi.org/10.1038/s41380-022-

01904-0 

18. 

Tang, J., et al., Crocin Reverses Depression-Like Behavior in Parkinson Disease 
Mice  via  VTA-mPFC  Pathway.  Mol  Neurobiol,  2020. 

57

(7):  p.  3158-

3170.http://dx.doi.org/10.1007/s12035-020-01941-2 

19. 

Sun, Y., et al., Design of anti-depressant phosphodiester amino acidic Keap1-
Nrf2  protein-protein  interaction  inhibitors.  Redox  Biol,  2025. 

82

:  p. 

103620.http://dx.doi.org/10.1016/j.redox.2025.103620 

20. 

Vallejo, D., J.F. Codocedo, and N.C. Inestrosa, Posttranslational Modifications 
Regulate the Postsynaptic Localization of PSD-95. Mol Neurobiol, 2017. 

54

(3): 

p. 1759-1776.http://dx.doi.org/10.1007/s12035-016-9745-1 

21. 

Han, S., E.M. Yang, and E.M. Hur, A brief guide for gene delivery to the brain 
using  adeno-associated  viral  vectors.  Mol  Cells,  2025. 

48

(3):  p. 

100189.http://dx.doi.org/10.1016/j.mocell.2025.100189 

22. 

Sun, W., et al., Spatial transcriptomics reveal neuron-astrocyte synergy in long-
term 

memory. 

Nature, 

2024. 

627

(8003): 

p. 

374-

381.http://dx.doi.org/10.1038/s41586-023-07011-6 

23. 

Dewa, K.I., et al., The astrocytic ensemble acts as a multiday trace to stabilize 
memory. Nature, 2025.http://dx.doi.org/10.1038/s41586-025-09619-2 

Journal Pre-proof

1-s2.0-S2589004226010047-main-html.html
background image

24. 

Zhang, X.Q., et al., Reduced Synaptic Transmission and Intrinsic Excitability 
of a Subtype of Pyramidal Neurons in the Medial Prefrontal Cortex in a Mouse 
Model  of  Alzheimer's  Disease.  J  Alzheimers  Dis,  2021. 

84

(1):  p.  129-

140.http://dx.doi.org/10.3233/jad-210585 

25. 

Goto,  Y.,  C.R.  Yang,  and  S.  Otani,  Functional  and  dysfunctional  synaptic 
plasticity  in  prefrontal cortex:  roles  in  psychiatric  disorders. Biol  Psychiatry, 
2010. 

67

(3): p. 199-207.http://dx.doi.org/10.1016/j.biopsych.2009.08.026 

26. 

Chen, C., et al., Disrupted Maturation of Prefrontal Layer 5 Neuronal Circuits 
in an Alzheimer's Mouse Model of Amyloid Deposition. Neurosci Bull, 2023. 

39

(6): p. 881-892.http://dx.doi.org/10.1007/s12264-022-00951-5 

27. 

Caldwell, A.L.M.,  et  al., Aberrant  astrocyte  protein  secretion  contributes  to 
altered  neuronal  development  in  multiple  models  of  neurodevelopmental 
disorders. 

Nat 

Neurosci, 

2022. 

25

(9): 

p. 

1163-

1178.http://dx.doi.org/10.1038/s41593-022-01150-1 

28. 

Beletskiy, A., E. Chesnokova, and N. Bal, Insulin-Like Growth Factor 2 As a 
Possible  Neuroprotective  Agent  and  Memory  Enhancer-Its  Comparative 
Expression, Processing and Signaling in Mammalian CNS. Int J Mol Sci, 2021. 

22

(4).http://dx.doi.org/10.3390/ijms22041849 

29. 

Russo,  V.C.,  et  al.,  Insulin-like  growth  factor  binding  protein-2  binding  to 
extracellular  matrix  plays  a  critical  role  in  neuroblastoma  cell  proliferation, 
migration,  and  invasion.  Endocrinology,  2005. 

146

(10):  p.  4445-

55.http://dx.doi.org/10.1210/en.2005-0467 

30. 

Zhao,  B.J.,  et  al.,  The  effect  of  sevoflurane  exposure  on  cell-type-specific 
changes in the prefrontal cortex in young mice. J Neurochem, 2024. 

168

(6): p. 

1080-1096.http://dx.doi.org/10.1111/jnc.16068 

31. 

Wan,  J.,  et  al.,  Impaired  synaptic  plasticity  and  decreased  excitability  of 
hippocampal  glutamatergic  neurons  mediated  by  BDNF  downregulation 
contribute  to  cognitive  dysfunction  in  mice  induced  by  repeated  neonatal 
exposure  to  ketamine.  CNS  Neurosci  Ther,  2024. 

30

(2):  p. 

e14604.http://dx.doi.org/10.1111/cns.14604 

32. 

Gao, Z., et al., TET2 deficiency promotes anxiety and depression-like behaviors 
by activating NLRP3/IL-1β pathway in microglia of allergic rhinitis mice. Mol 
Med, 2023. 

29

(1): p. 160.http://dx.doi.org/10.1186/s10020-023-00757-9 

33. 

Fu,  Q.,  et  al.,  Music  prevents  stress-induced  depression  and  anxiety-like 
behavior 

in 

mice. 

Transl 

Psychiatry, 

2023. 

13

(1): 

p. 

317.http://dx.doi.org/10.1038/s41398-023-02606-z 

34. 

Li, H.Y., et al., A thalamic-primary auditory cortex circuit mediates resilience 
to 

stress. 

Cell, 

2023. 

186

(7): 

p. 

1352-1368 

e18.http://dx.doi.org/10.1016/j.cell.2023.02.036 

Journal Pre-proof

1-s2.0-S2589004226010047-main-html.html
background image

35. 

An,  J.,  et  al.,  Insulin-Like  Growth  Factor  Binding  Protein  2  Drives 
Neurodegeneration in Parkinson's Disease: Insights From In Vivo and In Vitro 
Studies. 

CNS 

Neurosci 

Ther, 

2024. 

30

(10): 

p. 

e70076.http://dx.doi.org/10.1111/cns.70076 

36. 

Li,  M.G.,  et  al.,  Upregulation  of  NR2A  in  Glutamatergic  VTA  Neurons 
Contributes  to  Chronic  Visceral  Pain  in  Male  Mice.  Neurosci  Bull, 
2025.http://dx.doi.org/10.1007/s12264-025-01402-7 

37. 

Yu, L., et al., Propofol Alleviates Anxiety-Like Behaviors Associated with Pain 
by Inhibiting the Hyperactivity of PVN(CRH) Neurons via GABA(A) Receptor 
β3 

Subunits. 

Adv 

Sci 

(Weinh), 

2024. 

11

(28): 

p. 

e2309059.http://dx.doi.org/10.1002/advs.202309059 

 

Journal Pre-proof

1-s2.0-S2589004226010047-main-html.html
background image

Journal Pre-proof

1-s2.0-S2589004226010047-main-html.html
background image

Journal Pre-proof

1-s2.0-S2589004226010047-main-html.html
background image

Journal Pre-proof

1-s2.0-S2589004226010047-main-html.html
background image

Journal Pre-proof

1-s2.0-S2589004226010047-main-html.html
background image

Journal Pre-proof

1-s2.0-S2589004226010047-main-html.html
background image

Journal Pre-proof

1-s2.0-S2589004226010047-main-html.html
background image

Journal Pre-proof

1-s2.0-S2589004226010047-main-html.html
background image

Journal Pre-proof

1-s2.0-S2589004226010047-main-html.html
background image

Highlights:   

 

Neuron-specific Igfbp2 knockdown in PFC impairs  cognition in adult  male 

mice. 

 

Loss of Igfbp2 disrupts synaptic integrity and neuronal excitability in PFC. 

 

Exogenous  supplementation

 

with  Igfbp2  in  PFC  rescues  synaptic  and 

cognitive deficits. 

Journal Pre-proof

1-s2.0-S2589004226010047-main-html.html
background image

KEY RESOURCES TABLE 

 

REAGENT or RESOURCE 

SOURCE 

IDENTIFIER 

Antibodies 

 

 

Rabbit anti-Igfbp2 

Abcam 

Cat#  ab188200;  RRID: 
AB_2938998 

Rabbit anti-PSD95 

Abcam 

Cat#  ab238135;  RRID: 
AB_2895158 

Rabbit anti- Synapsin-1 

Abcam 

Cat#  ab64581;  RRID: 
AB_1281135 

Rabbit anti-GAPDH 

GoodHere 

Cat# AB-P-R001; RRID: 
AB_3096355 

Goat anti-rabbit IgG 

Jackson 
ImmunoResearch 

Cat# 

111-035-003; 

RRID: AB_2313567 

Mouse anti-Igfbp2 

Santa Cruz 

Cat#  sc-515134;  RRID: 
AB_3675206

 

Mouse anti-Igfbp2 

R&D Systems 

Cat#  MAB797;  RRID: 
AB_2264599

 

Rabbit anti-Sox9 

Sigma 

Cat#  AB5535;  RRID: 
AB_2239761

 

Rabbit anti-IBA1 

Abcam 

Cat#  ab178847;  RRID: 
AB_2832244

 

Rabbit anti-NeuN 

CST 

Cat# 

24307; 

RRID: 

AB_2651140

 

Alexa  Fluor  488-anti-Rabbit 
secondary antibody 

Invitrogen 

Cat#  A21206;  RRID: 
AB_2535792

 

Alexa  Fluor  555-anti-Mouse 
secondary antibody 

Invitrogen 

Cat#  A31570;  RRID: 
AB_2536180

 

Bacterial and virus strains 

 

 

rAAV-hSyn-EGFP-5′miR-30a-
shRNA 

(Igfbp2)-3′miR-30a-

WPREs 

BrainVTA 

N/A 

rAAV-hSyn-EGFP-5′miR-30a-
shRNA  (Scramble)-3′miR-30a-
WPREs 

BrainVTA 

N/A

 

AAV2/2-Retro-Vglut2-Cre 

BrainVTA 

Cat# PT-1011

 

Chemicals, 

peptides, 

and 

recombinant proteins

 

 

 

Recombinant Igfbp2 protein 

MCE 

Cat# HY-P74846

 

Software and algorithms 

 

 

ANY-maze 

Stoelting 

https://www.any-
maze.com

 

Journal Pre-proof

1-s2.0-S2589004226010047-main-html.html
background image

MATLAB 2017b 

MathWorks 

https://ww2.mathworks.
cn/en/products.html?s_ti
d=gn_ps 

GraphPad Prism 10.0 

GraphPad Software 

https://www.graphpad.co
m/scientific-software/

 

ZEN 

Zeiss 

https://www.zeiss.com/
microscopy/us/products/ 
microscope-
software/zen.html 

ImageJ 

National Institutes of 
Health 

https://imagej.nih.gov/ij/
index.html 

Clampfit 

Molecular Devices 

https://www.molecularde
vices.com/products/axon
patch- 
clamp-
system/acquisition-and-
analysissoftware/ 
pclamp-software-suite 

Continued

 

 

 

REAGENT or RESOURCE

 

SOURCE

 

IDENTIFIER

 

MiniAnalysis 

Synaptosoft 

http://www.synaptosoft.c
om/MiniAnalysis/ 

 

Journal Pre-proof