background image

Journal Pre-proof

PAR2–β-arrestin 2–ERK axis mediates 

Malassezia globosa

-induced IL-17 response

by disrupting ZO-1 in keratinocytes

Jinfeng Tang, Fanggu Li, Jiaqing Hong, Xueying Li, Ying Zhou, Jie Liu, Yiming Fan

PII:

S2589-0042(26)01021-7

DOI:

https://doi.org/10.1016/j.isci.2026.115646

Reference:

ISCI 115646

To appear in:

iScience

Received Date: 2 September 2025
Revised Date: 8 September 2025
Accepted Date: 6 April 2026

Please cite this article as: Tang, J., Li, F., Hong, J., Li, X., Zhou, Y., Liu, J., Fan, Y., PAR2–β-arrestin 2–

ERK axis mediates 

Malassezia globosa

-induced IL-17 response by disrupting ZO-1 in keratinocytes,

iScience

 (2026), doi: 

https://doi.org/10.1016/j.isci.2026.115646

.

This is a PDF of an article that has undergone enhancements after acceptance, such as the addition

of a cover page and metadata, and formatting for readability. This version will undergo additional

copyediting, typesetting and review before it is published in its final form. As such, this version is no

longer the Accepted Manuscript, but it is not yet the definitive Version of Record; we are providing

this early version to give early visibility of the article. Please note that Elsevier’s sharing policy for the

Published Journal Article applies to this version, see: 

https://www.elsevier.com/about/policies-and-

standards/sharing#4-published-journal-article

. Please also note that, during the production process,

errors may be discovered which could affect the content, and all legal disclaimers that apply to the

journal pertain.

© 2026 Published by Elsevier Inc.

t-html.html
background image

Journal Pre-proof

t-html.html
background image

 

PAR2

–β-arrestin 

2

–ERK 

axis 

mediates 

Malassezia  globosa-induced  IL-17  response  by 
disrupting ZO-1 in keratinocytes

 

Jinfeng Tang,

1,2,5

 Fanggu Li,

2,5

 Jiaqing Hong,

2

 Xueying Li,

2

 Ying Zhou,

2

 Jie Liu,

3

 and Yiming 

Fan

2,4,6,

1

Clinical Research Center, Affiliated Hospital of Guangdong Medical University, Zhanjiang, 524001, China 

2

Department of Dermatology, Affiliated Hospital of Guangdong Medical University, Zhanjiang, 524001, China  

3

Experimental Animal Center, Affiliated Hospital of Guangdong Medical University, Zhanjiang, 524001, China 

4

Dermatology,  Plastic  and  Cosmetic  Surgery  Center,  the  First  Dongguan  Affiliated  Hospital  of  Guangdong  Medical 

University, Dongguan, 523106, China 

5

These authors contributed equally 

6

Lead contact

 

*Correspondence: ymfan1963@163.com 

10 

 

11 

 

12 

SUMMARY 

13 

Malassezia

,  a  lipid-dependent  commensal  yeast  of  human  skin,  also  functions  as  an  opportunistic 

14 

pathogen  contributed  to  the  pathogenesis  of  various  skin  and  systemic  diseases.  Although  the 

15 

association  between  protease-activated  receptor  2  (PAR2)  and  fungal  infections  has  been  partially 

16 

characterized, its specific role in 

Malassezia

-related dermatoses remains poorly elucidated. In this study, 

17 

we demonstrated that PAR2 interacted with zonula occludens-1 (ZO-

1) and β-arrestin 2 to cooperatively 

18 

regulate 

M.  globosa

-infected  keratinocytes  by  Co-IP,  PLA,  and  MbYTH.  Utilizing 

Malassezia

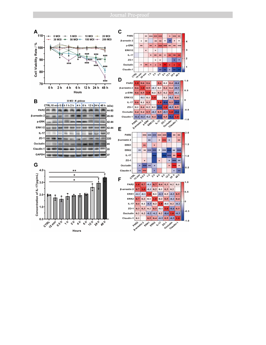
  folliculitis 

19 

patient samples, cellular infection models, and murine infection models, we demonstrated that 

M. globosa

 

20 

exploited  the  PAR2

–β-arrestin 2–ERK signaling axis by disrupting ZO-1, consequently amplifying IL-17-

21 

mediated  inflammatory  responses.  Notably,  pharmacological  inhibition  or  genetic  ablation  of  PAR2 

22 

attenuated  the 

Malassezia

-induced  IL-17  inflammation.  Collectively,  our  results  clarify  PAR2  as  a 

23 

potential  therapeutic  target  for 

Malassezia

-infected  diseases,  while  providing  new  insights  into  the 

24 

pathogenic mechanisms of commensal fungi. 

25 

 

26 

KEYWORDS 

27 

Protease-activated receptor 2, 

Malassezia

 

globosa

, Tight junction, Interleukin-17, Inflammation 

28 

 

29 

INTRODUCTION 

30 

The  genus 

Malassezia

  currently  comprises  18  recognized  species  and  is  the  most  abundant  symbiotic 

31 

fungus  on  the  skin  of  humans  and  homeothermic  animals.

1,2

  As  both  commensals  and  opportunistic 

32 

pathogens,  they  can  cause  several  skin  conditions  including 

Malassezia

  folliculitis  (MF),  pityriasis 

33 

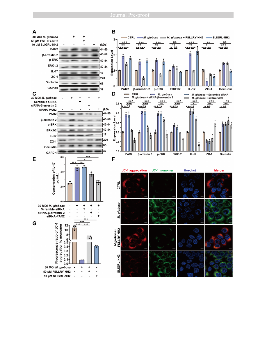
versicolor  and  seborrheic  dermatitis,  and  aggravate  atopic  dermatitis,  psoriasis,  and  even  systemic 

34 

diseases  (such  as  respiratory,  neurological,  gastrointestinal,  and  genital  infections).

3-5

  Among  these 

35 

species, 

M.  globosa

  is  the  main  pathogen  causing  MF,  pityriasis  versicolor,  and  psoriasis.

6-10

 

36 

Nevertheless,  the  precise  pathogenic  mechanisms  underlying 

M.  globosa

-mediated  diseases  remain 

37 

poorly understood. 

Malassezia

 is a lipid-dependent dimorphic yeast that lacks lipid metabolism genes, but 

38 

it  modifies  the  cutaneous  microenvironment  by  secreting  various  hydrolytic  enzymes  such  as  protease, 

39 

lipase, phospholipase, and sphingomyelinase, which disrupt the epidermal barrier and facilitate microbial 

40 

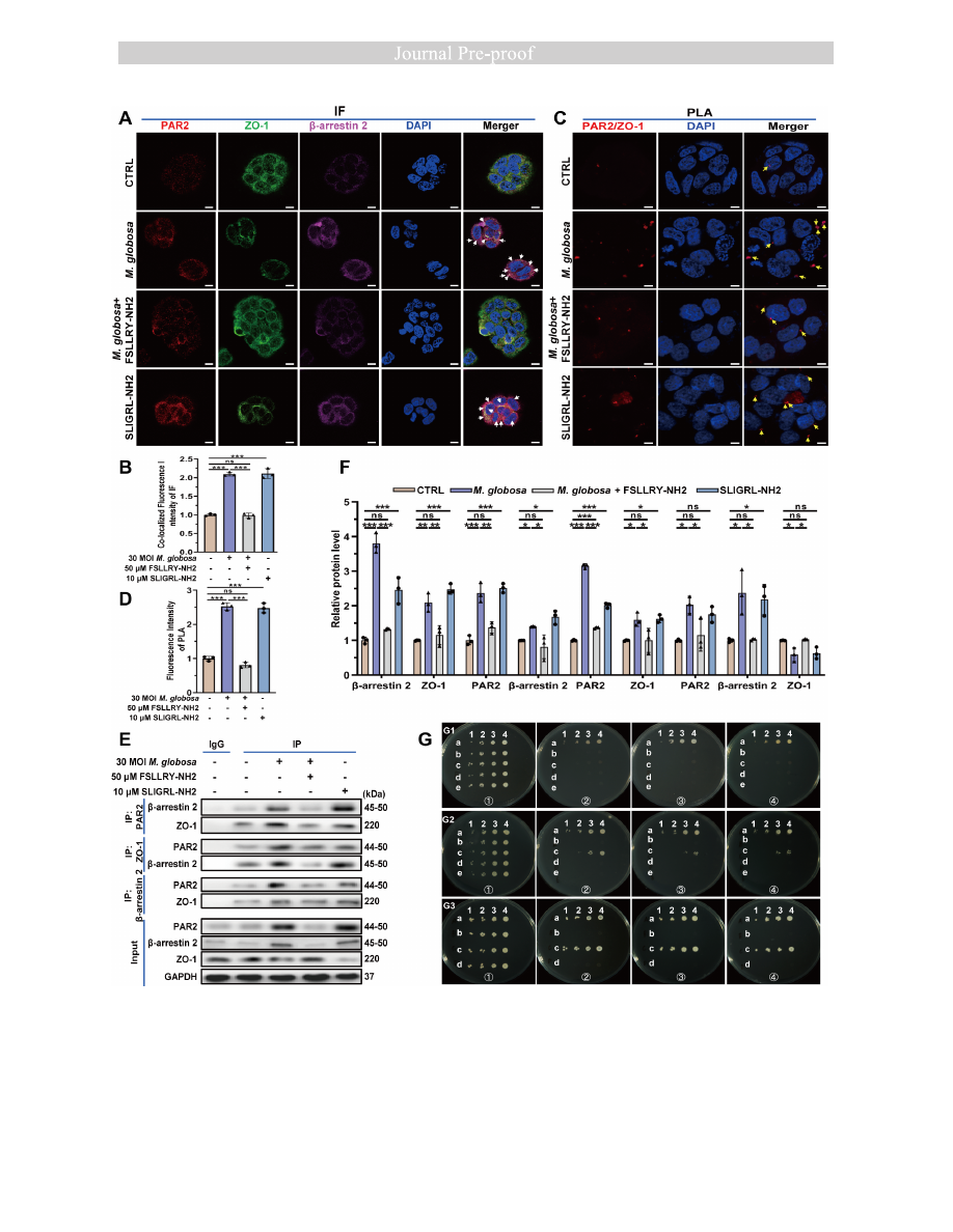
colonization.

11

  These  fungi  primarily  colonize  the  stratum  corneum  and  hair  follicle  infundibula. 

41 

Keratinocytes  and  immunocytes  recognize 

Malassezia

  through  pattern  recognition  receptors  (PRRs), 

42 

subsequently initiating inflammatory signaling pathways.

12

 

43 

Journal Pre-proof

t-html.html
background image

 

Keratinocytes  are  major  epidermal  components  that  play  a  crucial  role  in  maintaining  the  intact  skin 

44 

barrier  and  harmonious  immune  responses.

13-15

  As  active  innate  immunocytes,  keratinocytes  express 

45 

multiple  PRRs  that  activate  the  microbial  and  host  danger  molecules  and  induce  the  release  of 

46 

inflammatory  cytokines,  chemokines,  and  antimicrobial  peptides,  thereby  initiating  various  immune 

47 

responses.

16 

Malassezia

  infection  involves  Th1,  Th2,  and  Th17  immune  responses.

1,17

  Previous  studies 

48 

found  that 

M.  globosa

  was  the  main 

Malassezia

  species  in  MF  and  promoted  Th1  response  of  HaCaT 

49 

cells  through NLRP3 inflammasome.

9,17

  Emerging  evidence  suggests  that 

Malassezia

 can  trigger  an  IL-

50 

17-dependent  inflammatory  cascade  in  keratinocytes,

18

  contributing  to  the  pathogenesis  of  some  skin 

51 

diseases  including  contact  dermatitis,  chronic  pruritus,  dust  mites-induced  atopic  dermatitis,  and 

52 

Staphylococcus  aureus

  infection.

19-23

 

Malassezia

  can  aggravate  skin  inflammation  through  Th17-biased 

53 

immune response.

10,19

 Keratinocytes participate in this process via IL-36/MYD88 axis, which drives IL-17-

54 

dependent  inflammation  induced  by 

M.  globosa

.

18

  In  addition, 

M.  globosa

  promotes  IL-23  secretion  of 

55 

keratinocytes,  which  further  amplifies  pathogenic  Th17  differentiation  through  TLR2/MYD88/NF-

κB 

56 

pathway.

24

  Although  cumulative  data  confirm  the  association  between 

Malassezia

  infection  and  IL-17 

57 

signaling in keratinocytes,

15

 the exact regulatory mechanism on this inflammatory response remains to be 

58 

clarified. 

Malassezia

-evoked  Th17  immune  response  has  a  dual  effect  on  the  host,  both  antifungal  and 

59 

proinflammatory,  possibly  hinging  on  its  symbiosis  and  pathogenicity.

25,26

  In  mouse  model  of  skin 

60 

infection, 

Malassezia

 prevented fungal overgrowth through IL-23/IL-17 axis in intact skin but aggravated 

61 

IL-23/IL-17  axis-dependent  skin  inflammation  in  damaged  skin.

19

  In  atopic  dermatitis  and  psoriasis,

 

62 

Malassezia 

can

 

promote keratinocyte proliferation  and  exacerbate skin  inflammation via  triggering  Th17 

63 

immune  response.

27 

Furthermore,  the  fungal  infection  (especially  MF)  risk  increased  following 

64 

administration of IL-17 inhibitors, implying that IL-17 is crucial for antifungal immunity.

28

 

65 

Protease-activated  receptor  2  (PAR2)  belongs  to  the  rhodopsin  G  protein-coupled  receptors  (GPCR) 

66 

receptor and is widely expressed in epithelial/endothelial cells, platelets, smooth muscle cells, nerve cells, 

67 

immunocytes.

29-32

  PAR2  is  primarily  activated  by  serine  proteases  and  plays  a  significant  role  in  the 

68 

pathogenesis  of  coagulation,  cardiovascular  diseases,  cancer,  inflammatory  skin  diseases.

33

  During 

69 

PAR2 activation, its N-terminal is firstly cleaved by proteases to expose a new N-terminal sequence TL, 

70 

followed  by  molecular  docking  with  transmembrane  receptors,  resulting  in  intracellular  signal 

71 

transduction.

32

  PAR2  can  act  as  a  non-classical  PRR,  exerting  immunoregulatory  role  in  various  fungal 

72 

infections.

34-36

 

Aspergillus  fumigatus

  and 

Alternaria

  can  promote  IL-6,  TNF-

α  and  GM-CSF  secretion  in 

73 

airway  epithelium  via  PAR2,  inducing  airway  epithelial  inflammation  and  allergic  asthma.

34,36

 

Alternaria

 

74 

serine protease can not only rapidly release IL-

33 by activating PAR2, but also activate PAR2/β-arrestins 

75 

pathway to induce Th2 immune response, thereby aggravating airway inflammatory response.

37

 

Candida 

76 

albicans

  Sap6  activated  PAR2  through  RGD  domain  to  initiate  release  of  IL-

1β and  IL-8 in human oral 

77 

epithelial  cells;

38

 

Paracoccidioides  brasiliensis

  induced  secretion  of  IL-6  and  IL-8  in  lung  epithelial  cells 

78 

A549 by activating PAR2.

35

 At present, the role of PAR2 in fungal infections mainly focuses on Th1 and 

79 

Th2 immune responses, with little attention to Th17 immune responses. It is unknown whether PAR2 is 

80 

involved in the pathogenicity of 

Malassezia

 infection. 

81 

In this study, we systematically investigated the effect of PAR2 on IL-17-driven inflammatory response in 

82 

Malassezia

-infected keratinocytes and mice. 

83 

 

84 

RESULTS  

85 

Expression of PAR2, IL-17 and tight junction (TJ) proteins in Malassezia folliculitis 

86 

To  elucidate  the  underlying  mechanism  of  MF,  we  performed  liquid  chromatography-tandem  mass 

87 

spectrometry  (LC-MS/MS)  analysis  on  three  paired  MF  lesions  and  normal  skin  samples,  followed  by 

88 

comprehensive  bioinformatics  analysis  to  identify  differentially  expressed  proteins  (DEPs). Proteomic 

89 

Journal Pre-proof

t-html.html
background image

 

profiling  revealed  significant  enrichment  of  DEPs  in  several  pathways,  including  complement  and 

90 

coagulation cascades, cell adhesion, extracellular matrix (ECM) receptor interactions, cytokines signaling, 

91 

and viral infection responses (Figure S2A-F). The most prominent DEPs were PAR2, IL-17, and key TJ 

92 

proteins  (ZO-1,  Occludin,  Claudin-1),  which  were  confirmed  by  immunohistochemistry.  Compared  with 

93 

normal  skin  (CTRL),  PAR2,  IL-17,  and  Occludin  expression  was  increased,  while  ZO-1  and  Claudin-1 

94 

expression was decreased in six MF lesions (Figure 1A, B). Therefore, these results suggest that PAR2, 

95 

IL-17, and TJ dysregulation may contribute to the pathogenesis of MF. Furthermore, periodic acid

–Schiff 

96 

(PAS)  staining  revealed  that  skin-colonizing  spores  were  more  abundant  in  MF  than  in  normal  skin 

97 

(Figure 1C, D). 

98 

Impact  of  M.  globosa  infection  on  PAR2  activation,  IL-17  production  and  TJ  integrity  in  HaCaT 

99 

cells 

100 

M.  globosa

,  the  predominant  pathogent  in  MF,

9

  elicits  diverse  proinflammatory  responses  in 

101 

keratinocytes.

39

  Emerging  evidence  suggests  that  keratinocytes  orchestrate 

Malassezia

-induced,  IL-17-

102 

mediated  cutaneous  inflammation  via  IL-36  and  IL-23  signaling.

18,24

  To  delineate  the  functional 

103 

consequences  of 

M.  globosa

  infection  on  keratinocyte,  we  first  evaluated cellular  viability  under  varying 

104 

multiplicities of infection (MOI). CCK-8 assays revealed a significant dose-dependent reduction in HaCaT 

105 

cell  viability  at  50-200  MOI,  whereas  0-30  MOI  exhibited  no  detectable  cytotoxicity  (Figure  2A). 

106 

Consequently,  30  MOI  was  chosen  for  subsequent  experiments  to  maximize  infection  efficiency  and 

107 

preserve cellular homeostasis.  

108 

PAR2 has been implicated in the regulation of IL-17 across multiple infections and inflammatory contexts, 

109 

including 

Helicobacter  pylori

  and 

Porphyromonas  gingivalis

  infections,  as  well  as  chronic  pain 

110 

disorders.

40-42

 We therefore postulated that 

M. globosa 

might

 

similarly engage

 

PAR2-dependent pathways 

111 

in  keratinocytes.  Notably,  PAR2  is  known  to  modulate  TJ  dynamics  in  keratinocytes  and 

112 

pulmonary/intestinal 

epithelial cells through β-arrestin-mediated ERK1/2 phosphorylation, influencing both 

113 

barrier integrity and inflammatory responses.

43-46

 To investigate this mechanism, we performed temporal 

114 

profiling of PAR2, β-arrestin 2, phospho-ERK (p-ERK), IL-17, and TJ proteins (ZO-1, Occludin, Claudin-1) 

115 

in 

M. globosa-

infected HaCaT cells. Western blotting and qRT-PCR assays revealed significant temporal 

116 

modulation of these markers at 0.5, 4, and 24 hours post-infection (Figure 2B-F).  

117 

Furthermore, ELISA revealed a significant increase in IL-17 secretion 12 hours post-infection (Figure 2G), 

118 

indicating  a  time-dependent  induction  of  IL-17  by 

M.  globosa

  at  30  MOI.  The  peak  IL-17  response 

119 

abserved at 24 hours post-infection paralleled our  previous findings on 

M. globosa

-driven Th1-polarized 

120 

immunity,

17

 further hightlighting 

the yeast’s ability to skew keratinocyte-mediated inflammatory networks. 

121 

Collectively,  these  data  demonstrate  that 

M.  globosa

  infection  may  potentiate  PAR2  signaling, 

122 

compromise TJ integrity, and enhance IL-17 release in keratinocytes, thereby fostering a proinflammatory 

123 

microenvironment conductive to MF pathogenesis. 

124 

Ultrastructural characterization of HaCaT cells and M. globosa interaction during infection  

125 

M. globosa

 typically maintains skin homeostasis through complex microenvironmental interactions,

47

 but 

126 

can  transition  into  a  pathogenic  state  under  cutaneous  dysbiosis,  leading  to 

Malassezia

-associated 

127 

dermatoses.

24

  To  characterize  the  cytopathological  effects  of  this  transition,  transmission  electron 

128 

microscopy (TEM) was performed on HaCaT cells infected with 30 MOI

 M. globosa

 at 0, 0.5, 4, and 24 

129 

hours  post-infection.  Infected  keratinocytes  exhibited  distinct  time-dependent  morphological  alterations: 

130 

(1) Desmosome formation and extracellular vesicles were dramatically escalatory at 0.5 hours, suggestive 

131 

of the initiation of immediate cellular defense; (2) Secondary lysosomes and electron-dense lipid droplets 

132 

were  prominent  at  4  hours,  indicative  of  active  metabolic  and  phagocytic  responses;  (3)  Mitochondrial 

133 

structures were severely damaged at 24 hours, such as complete disintegration of the outer membrane,  

134 

Journal Pre-proof

t-html.html
background image

 

dissolution  of  inner  cristae  into  monolayered  annular  structures,  and  dispersion  of    inner  membrane 

135 

remnants in the cytoplasm (Figure 3A).  

136 

Concurrently, some 

M. globosa 

spores entered HaCaT cells at 4 hours post-infection. Intracellular spores 

137 

exhibited nuclear chromatin condensation and increased electron density; intravacuolar spores remained 

138 

spherical with attenuated cell wall staining; and extracellular spores were polymorphic, with some partially 

139 

engulfed  by  keratinocyte  pseudopodia  through  undulated  electron-dense  contact  zones.  At  24  hours, 

140 

intracellular spores underwent further degradation, releasing fine electron-dense granules, some of which 

141 

escaped from necrotic keratinocytes. However, extracellular spores retained a morphology similar to that 

142 

of  intravacuolar  spores  at  4  hours  (Figure  3B).  Collectively,  these  ultrastructural  alterations  were 

143 

progressive and conspicuous at 24 hours post-infection, suggesting the underlying interaction between 

M. 

144 

globosa

 and keratinocytes during infection. 

145 

Activation of PAR2

–β-arrestin 2–ERK signaling axis and IL-17 in M. globosa-infected HaCaT cells 

146 

The PAR2 signaling pathway has been shown to function through a 

β-arrestin-mediated mechanism that 

147 

is independent of G protein coupling.

48,49

 The 

β-arrestin acts as a critical regulator, not only terminating G 

148 

protein  signaling  but  also  facilitating  PAR2  internalization  and  scaffolding  the  formation  of  the  PARs

–β-

149 

arrestin

–Raf-1–MEK-1–ERK1/2 complex. This process prolongs cytosolic ERK1/2 activity by delaying its 

150 

nuclear  translocation.

50

 

Given  PAR2’s  role  in  IL-17  regulation  across  various  diseases,

51,52

  we 

151 

investigated  its  involvement  in 

M.  globosa

-induced  IL-17  production  in  HaCaT  cells.  Our  temporal 

152 

analysis revealed that 

M. globosa

 infection significantly triggered IL-17 release at 12 hours post-infection. 

153 

Western blotting and qRT-PCR correlation analysis indicated that IL-17 production was mediated through 

154 

PAR2 activation, with 

potential involvement of β-arrestin 2, ERK2, and TJ protein ZO-1 (Figure 2B-F). 

155 

Based  on  previous  findings  that  PAR2  enhances  intestinal  barrier  function  through  β-arrestin–ERK1/2-

156 

dependent upregulation of TJs,

45

 we employed pharmacological and genetic approaches to delineate this 

157 

pathway in keratinocytes. HaCaT cells were treated 

with 50 μM PAR2 antagonist FSLLRY-NH2

53,54

 for 1 

158 

hour  (Figure  S3),  followed  by  infection  with  30  MOI 

M.  globosa

  at  24  hours.  Concurrently,  HaCaT  cells 

159 

were  treated  with  10  μM  PAR2  agonist  SLIGRL-NH2  for  24  hours.  The  PAR2  antagonist  reversed 

M. 

160 

globosa

-

induced  upregulation  of  β-arrestin  2,  phospho-ERK,  IL-17,  and  Occludin,  as  well  as  the 

161 

downregulation  of  ZO-1  in  HaCaT  cells  (Figure  4A,  B).  PAR2-specific  siRNA  abolished 

M.  globosa-

162 

induced increases in β-arrestin 2, p-ERK, and IL-17, while β-arrestin 2 siRNA blocked the elevation of p-

163 

ERK and IL-17. Both treatments normalized ZO-1 and IL-17 expression (Figure 4C-E).  

164 

Notably,  although 

M.  globosa

  infection  caused  significant  mitochondrial  damages  of  HaCaT  cells, 

165 

including  outer  membrane  disintegration  and  cristae  dissolution,  the  PAR2  antagonist  FSLLRY-NH2 

166 

effectively prevented 

M. globosa

-induced loss of mitochondrial membrane potential (Figure 4F, G). These 

167 

collective findings indicate that PAR2

–β-arrestin 2–ERK axis may be pivotal in 

M. globosa

-induced IL-17 

168 

release in HaCaT cells. 

169 

PAR2 interacts with β-arrestin 2 and ZO-1 in M. globosa-infected HaCaT cells 

170 

To elucidate the functional interplay between PAR2, β-arrestin 2, and ZO-1 during 

M. globosa 

infection, 

171 

HaCaT  cells  were  pretreated  with  the  PAR2  antagonist  FSLLRY-

NH2  (50  μM)  for  1  hour,  followed  by 

172 

infection with 

M. globosa

 (30 MOI) for 24 hours. Immunofluorescence and PLA tests revealed enhancive 

173 

co-

localizations  of  PAR2  with  both  β-arrestin  2  and  ZO-1  upon 

M.  globosa

  infection  or  stimulation  with 

174 

PAR2 agonist SLIGRL-NH2 (Figure 5A-D). Co-IP assays further confirmed that 

M. globosa

 infection and 

175 

PAR2 agonist pretreatment significantly strengthened the physical interaction among PAR2, ZO-

1, and β-

176 

arrestin 2, which was effectively attenuated by PAR2 antagonist (Figure 5E, F). 

177 

To independently validate these protein interactions, full-length coding sequences of PAR2, ZO-1, 

and β-

178 

arrestin  2  were  cloned  into  plasmid  vectors  and  expressed  in  the  yeast  two-hybrid  strain  NMY51. 

179 

Journal Pre-proof

t-html.html
background image

 

Screening  results  identified  molecular  interactions  among  PAR2,  ZO-

1,  and  β-arrestin  2  (Figure  5G), 

180 

supporting  the  role  of  PAR2  as  a  scaffold  protein  that  facilitates  complex  formation  in  response  to 

M. 

181 

globosa

 challenge. 

182 

Attenuation of PAR2

–β-arrestin 2–ERK signaling and IL-17 responses in Par2

-/-

 mice with skin M. 

183 

globosa infection 

184 

To  evaluate  the  role  of  the  PAR2

–β-arrestin  2–ERK  signaling  axis  and  IL-17  in 

Malassezia

  infection 

in 

185 

vivo

,  we  established  a  cutaneous 

M.  globosa

  infection  model  in  mice,  as  previously  described.

17,24

  This 

186 

model  was  designed  to  delineate  the  mechanism  by  which 

M.  globosa

  induces  IL-17  production  in 

187 

keratinocytes via the PAR2

–β-arrestin 2–ERK signaling axis. Twelve 

Par2

-/-

 

or wild-type (WT) mice were 

188 

randomly assigned to Vehicle and 

M. globosa

 groups. Animals were euthanized on day 7 post-infection.

17

  

189 

In WT mice, infection

 

with

 M. globosa

 induced remarkable clinical and histopathological changes by day 

190 

7,  including  scaling,  crusting,  epidermal  hyperplasia,  spongiosis,  and  dermal  vascular  dilation  with 

191 

lymphohistiocyte  infiltration(Figure  6A).  In  contrast,  these  clinicopathological  manifestations  were 

192 

markedly attenuated in 

Par2

-/-

 

mice. IHC results showed that the expression trends of PAR2, IL-17, and 

193 

ZO-1  in  WT  mice  infected  with 

M.  globosa

  were  similar  to  those  observed  in  MF,  whereas 

Par2

-/-

  mice 

194 

were  not  affected  by 

M.  globosa

  infection.  These  findings  suggest  that  PAR2  plays  a  crucial  regulatory 

195 

role in the pathogenesis of MF(Figure 6B, C). 

196 

Immunofluorescence  analysis  revealed  prominent co-

localization of PAR2 with β-arrestin 2 and ZO-1 in 

197 

WT  mice  following  infection,  which  was  absent  in 

Par2

-/-

  mice  (Figure  6D,  E).  Furthermore,  infection-

198 

induced changes in the 

expression and distribution of PAR2, β-arrestin 2, and ZO-1 were evident in WT 

199 

mice but were negligible in 

Par2

-/-

 mutants. Western blotting found that 

M. globosa

 infection upregulated 

200 

PAR2, β-arrestin 2, p-ERK, and IL-17 expression in WT mice but not in 

Par2

-/-

 mice. Downexpression of  

201 

ZO-1  was  observed  in  both  genotypes,  particularly  in  WT  mice  (Figure  6F,  G).  ELISA  results  indicated 

202 

that  cutaneous  IL-17  levels  was  elevated  in 

M.  globosa

-infected  WT  mice  and  minimal  in 

Par2

-/-

  mice 

203 

(Figure 6H).  

204 

Collectively, these in vivo results substantiate the involvement of the PAR2

–β-arrestin 2–ERK axis in 

M. 

205 

globosa-

induced cutaneous inflammation and IL-17 production.

 

206 

DISCUSSION  

207 

Previous  studies  have  established  the  role  of  Th17  immunity  in 

Malassezia

  infection  and  other  fungal 

208 

infections  of  mouse  skin.

18,19,24,25,55 

However,  the  mechanism  by  which 

Malassezia

  induces  an  IL-17 

209 

response  in  keratinocytes  remains  unclear.  As  a  major  component  of  the  epidermis,  keratinocytes  not 

210 

only  provide  a  physical  barrier  but  also  initiate  immune  responses  by  recruiting  and  activating  immune 

211 

cells,  thereby  triggering  local  inflammation.

56,57

 

Malassezia

  infection  triggers  the  coordinated  antifungal 

212 

immunity  mediated  by  the  IL-17  signaling  pathway  in  keratinocytes,  which  promotes  cell  migration  and 

213 

exacerbates cutaneous inflammation.

15,18,19,24

 Our results demonstrate the presence of an IL-17 immune 

214 

response  in  MF  lesions, 

M.  globosa

-infected  HaCaT  cells,  and  mouse  skin,  consistent  with  previous 

215 

studies. 

216 

The proteases secreted by 

M. globosa

 function as major virulence factors, promoting nutrient acquisition 

217 

through  proteolysis  and  degradation  of  host  tissues,  facilitating  adhesion  by  modifying  host  cells, 

218 

regulating  immune  responses  via  secretion  of  proinflammatory  cytokines,  and  being  directly  recognized 

219 

by  host  membrane-bound  PRRs.

58-63

  This  study  identified  that  PAR2,  a  non-canonical  PRR,  exhibited 

220 

time-dependent  upregulation  during  the  infection  process  in 

M.  globosa

-infected  HaCaT  cells  and  was 

221 

positively  correlated  with  IL-17  levels.  Serine  protease  is  the  primary  protease  secreted  by 

M.  globosa

 

222 

and acts as a key activator of PAR2.

9,64

 The intracellular endocytosis of PAR2 depends on its interaction 

223 

with  β-arrestin,  which  is  crucial  for  the  targeted  regulation  of  ERK1/2.

50,65

  Inhibition  of  the  PAR2

–β-

224 

Journal Pre-proof

t-html.html
background image

 

arrestin

–ERK1/2 axis has been shown to overcome osimertinib resistance in non-small cell lung cancer,

66

 

225 

and  this  signaling  pathway  can  also  regulate  intestinal  inflammation  by  modulating  mucosal  barrier 

226 

integrity  through  TJ  proteins  of  epithelial  cells.

46

  Although  PAR2  mediates  various  physiological  and 

227 

pathological processes via the 

β-arrestin 2–ERK axis, its role in 

M. globosa

 infection remains unreported. 

228 

In both cellular and mouse infection models, we observed that PAR2 inhibition or knockout restored the 

229 

down

regulation  of TJ  proteins, upregulation of β-arrestin 2–ERK1/2 axis, and IL-17-driven inflammatory 

230 

response  in 

M.  globosa

-

infected  keratinocytes.  Further  studies  revealed  that  PAR2  interacted  with  β-

231 

arrestin 2 and ZO-1 to regulate the inflammatory response. Interestingly, we found that ZO-1, Occludin, 

232 

and Claudin-1 were all downregulated in MF, but only ZO-1 was restored by PAR2 intervention, indicating 

233 

that  PAR2  regulates  ZO-1  expression  and  interacts  with  ZO-1  to  modulate  the  infection  process.  This 

234 

differential  regulation  may  be  related  to  the  structural  and  functional  characteristics  of  ZO-1,  Occludin, 

235 

and  Claudin-1.  PAR2-regulated  TJs  are  believed  to  participate  in  the  pathogenesis  of  chronic 

236 

inflammatory diseases.  For instance,  PAR2 downregulates  ZO-1 and  Claudin-1 expression, contributing 

237 

to the epithelial barrier dysfunction in allergic rhinitis.

67

 TJs are composed of transmembrane proteins and 

238 

plaque  proteins:  transmembrane  proteins  include  Claudins,  TJ-related  MARVEL  proteins  (such  as 

239 

Occludin, Tricellulin, MarvelD3), and junction adhesion molecules (JAM); plaque proteins include Cingulin 

240 

(ZO) 1-3, MUPP-1 and Cingulin.

68

 PAR2 activation leads to TJ disruption in epithelial cells and increases 

241 

barrier permeability through p38 MAPK activation.

69

 In contrast, treatment with 

Pseudomonas aeruginosa

 

242 

elastase temporarily disrupts the epithelial barrier, downregulated transmembrane proteins Claudin-1 and 

243 

-4,  Occludin,  and  Tricellulin,  but  does  not  downregulate  scaffold  proteins  ZO-1  and  -2  or  adhesion 

244 

junction proteins E-

cadherin and β-catenin.

70

 Our results indicate that PAR2 regulates the scaffold protein 

245 

ZO-1  in 

Malassezia

-infected  keratinocytes,  while  downregulation  of  membrane  proteins  Occludin  and 

246 

Claudin-1  may  be  directly  related  to  the  destructive  effect  of 

Malassezia

  proteases.  Additionally,  using 

247 

TEM  and  JC-1  staining,  we  first  demonstrated  that 

M.  globosa

  infection  disrupts  the  mitochondrial 

248 

structure  and  membrane  potential  of  HaCaT  cells,  an  effect  reversed  by  PAR2  inhibitor.  The  PAR2 

249 

inhibitor  AZ3451  can  significantly  improve  mitochondrial  function  by  increasing  intracellular  adenosine 

250 

triphosphate  (ATP)  levels,  restoring  mitochondrial  membrane  potential,  and  reducing  mitochondrial 

251 

ROS.

71-73

 The specific mechanism by which PAR2 regulates mitochondria function in 

Malassezia

-infected 

252 

HaCaT cells requires further investigation. 

253 

In  conclusion,  this  study  demonstrates  that  PAR2  disrupts  ZO-1  to  mediate  IL-17-driven  inflammatory 

254 

response  in 

M.  globosa

-infected  HaCaT  cells  and  mouse  skin  via  activation  of  the 

β-arrestin  2–ERK 

255 

signaling  pathway  (Figure  7).  Thus,  PAR2  participates  in  the  pathogenesis  of 

Malassezia

-related  skin 

256 

diseases and may represent a promising therapeutic target. 

257 

 

258 

Limitations of the study 

259 

In this study, we demonstrated that 

M. globosa

 activated the PAR2

–β-arrestin 2–ERK signaling pathway 

260 

in  HaCaT  cells  and  mouse  skin,  thereby  mediating  IL-17-driven  inflammatory  response.  However,  this 

261 

effect  remains  to  be  testified  using  NHEK  and  skin  organoids.  Meanwhile,  the  specific  functional 

262 

interaction regions and mechanisms of PAR2/β-arrestin 2/ZO-1 need to be verified. In addition, the role of 

263 

PAR2 in the transition between commensal and pathogenic

 Malassezia 

is well worth investigating. 

264 

 

 

265 

Journal Pre-proof

t-html.html
background image

 

RESOURCE AVAILABILITY 

266 

Lead contact 

267 

Further information and requests for resources and reagents should be directed to and will be fulfilled by 

268 

the Lead Contact, Yi-Ming Fan (ymfan1963@163.com). 

269 

Materials availability 

270 

Materials used in the study are commercially available. This study did not generate new unique reagents. 

271 

Data and code availability 

272 

All data reported in this paper will be shared by the lead contact upon reasonable request. 

273 

Proteomics data of MF have been deposited at Science Data Bank and are publicly available as of the 

274 

date of publication at https://doi.org/10.57760/sciencedb.29934 (listed in the key resources table). Raw 

275 

data have been deposited at Mendelay Data (https://data.mendeley.com/datasets/ffxppsr7p2/1) 

276 

No new code was generated during the course of this study.  

277 

Any addition information required to reanalyze the data reported in this paper is available from the lead 

278 

contact upon reasonable request. 

279 

ACKNOWLEDGMENTS 

280 

We thank Nicola Lopizzo for scientific editing. We thank Applied protein technology and Shenzhe biotech 

281 

for excellent technical support.  This work was supported by the National Natural Science Foundation of 

282 

China (grant No. 81673071, 82404162).

 

283 

AUTHOR CONTRIBUTIONS 

284 

Conceptualization, Y.M.F. and J.F.T.; methodology, J.Q.H., X.Y.L., and J.L.; Investigation, J.F.T., F.G.L., 

285 

J.Q.H.,  and  Y.Z.;  writing

—original  draft,  J.F.T.  and  F.G.L.;  writing—review  &  editing,  Y.M.F  and  Y.Z.; 

286 

funding acquisition, Y.M.F. and J.L.; resources, J.F.T. and F.G.L.; supervision, Y.M.F. 

287 

DECLARATION OF INTERESTS 

288 

The authors declare no competing interests. 

289 

 

290 

 

291 

 

292 

 

 

293 

Journal Pre-proof

t-html.html
background image

 

SUPPLEMENTAL INFORMATION 

294 

Document S1. Table S1 and Figures S1

–S4. 

295 

 

296 

 

297 

 

 

298 

Journal Pre-proof

t-html.html
background image

 

FIGURE TITLES AND LEGENDS 

299 

Figure 1. Expression of PAR2, IL-17 and tight junction (TJ) proteins in Malassezia folliculitis 

300 

(A,  B)  PAR2,  IL-17,  ZO-1,  Occludin,  and  Claudin-1  were  validated  in  MF  and  CTRL  skin  tissue  by 

301 

Immunohistochemical  staining(IHC).  Values  are  mean  ±  SD  of  six  samples  from  two  independent 

302 

experiments.  Statistical  analysis  was  performed  using  a  two-

way  ANOVA  with  Šídák’s  multiple 

303 

comparisons test (* 

< 0.05; *** 

< 0.001). 

304 

(C,  D)  The  Spores  rate  of  CTRL  and  MF  groups  by  PeriodicAcid

–Schif staining. Purple arrows indicate 

305 

t

he  spores.  Scale  bar:  50  μm..  Data  are  presented  as  mean  ±  SD  of  triplicate  wells  from  three 

306 

independent  experiments.  Statistical  significance  was  determined  using  unpaired  two-

tailed Student’s t-

307 

tests (** 

< 0.01).  

308 

Figure 2. Impact of M. globosa infection on PAR2 activation, IL-17 production and TJ integrity in 

309 

HaCaT cells 

310 

(A) Cell survival rate was detected by CCK8 assay.  

311 

(B, C, D) Protein expression and correiation analysis in HaCaT cells infected with 30 MOI 

M. globosa

 was 

312 

evaluated by Western blot at various time.  

313 

(E, F) mRNA levels and correiation analysis were measured by qRT-PCR. Red indicated up-regulated 

314 

gene expression, green indicated down-regulated gene expression.  

315 

(G) IL-17A levels were detected by ELISA test in the supernatant of HaCaT cells infected with 30 MOI 

M. 

316 

globosa

. Red indicated up-regulated gene expression (C, E) or positive correlation(D, F), blue indicated 

317 

down-regulated gene expression (C, E) or negative correlation (D, F).These experiments (A, B, E, G) 

318 

were representative of 3 independent experiments. Values are means ± SD. a two-way ANOVA with 

319 

Bonferroni’s (A), or Dunnet’s (G) multiple comparisons test was applied. * 

p

 < 0.05, ** 

p

 < 0.01, *** 

p

 < 

320 

0.001. Correlation analysis is performed using Pearson correlation coefficient analysis. See also Figure 

321 

S2. 

322 

Figure 3. Ultrastructural alterations of HaCaT cells and M. globosa interaction during infection 

323 

(A)  Ultrastructural  alterations  of  cells.  Red  arrows  denote  lysosomes  or autophagolysosomes,  light  blue 

324 

arrows  denote  desmosome-like  structures,  dark  blue  arrows  denote  lipid  droplets,  green  arrows  denote 

325 

extracellular vesicles, and yellow arrows denote mitochondria.  

326 

(B)  Ultrastructural  changes  of  intracellular  and  extracellular  spores.  Purple  arrows  indicate  intracellular 

327 

spores. Scale bars: 2 μm, 1 μm, 500 nm. Three biological replicates were conducted. Representative data 

328 

are presented.

 

329 

Figure  4.  Activation  of  PAR2

–β-arrestin  2–ERK  signaling  axis  and  IL-17  in  M.  globosa-infected 

330 

HaCaT cells 

331 

(A, B) Protein expression level following PAR2 antagonist intervention using Western blotting. 

332 

(C, D) PAR2-related pathway proteins expression following siRNA transfection by Western blotting. 

333 

(E) IL-17 levels in cell supernatants after siRNA transfection by ELISA. 

334 

(F, G) Fluorescence of JC-

1 aggregates to monomers. Scale bar: 10 μm. These experiments (A, C, E, F) 

335 

were  representative  of  3  independent  experiments.  Values  are  mean  ±  SD.  Statistical  analysis  was 

336 

performed using a two-

way ANOVA with Šídák’s multiple comparisons test (ns: not satisticant; * 

p

 < 0.05; 

337 

** 

p

 < 0.01; *** 

p

 < 0.001). See also Figure S3. 

338 

Figure 5

. PAR2 interacts with β-arrestin 2 and ZO-1 in M. globosa-infected HaCaT cells 

339 

(A,  B)  Eexpression  and  co-

localization  of  PAR2,  β-arrestin  2,  and  ZO-1  in  HaCaT  cells  by 

340 

immunofluorescence. White arrows: co-

localization. Scale bar: 10 μm. 

341 

Journal Pre-proof

t-html.html
background image

 

(C, D) Expression and co-localization of PAR2 and ZO-1 by PLA. The yellow arrows indicated the PLA-

342 

positive signal, Scale bar: 20 μm.  

343 

(E,  F)  Interaction  regulation  of  PAR2,  β-arrestin  2 and  ZO-1  using  Co-IP.  These  experiments  (A, C,  E) 

344 

were  representative  of  three  independent  experiments.  Data  are  presented  as  mean  ±  SD.  Statistical 

345 

analysis was performed using a two-

way ANOVA with Šídák’s multiple comparisons test (ns: no satistical 

346 

significance; * 

p

 < 0.05; ** 

p

 < 0.01; *** 

p

 < 0.001). 

347 

(G) PAR2 interaction with ZO-

1 and β-arrestin 2 using MbYTH. G1. MbYTH of PAR2 and control NR1I2. 

348 

a.  Positive  control,  b.  Negative  control,  c.  Experimental  group:  pDHB1-PAR2  and  pPR3-N-NR1I2,  d. 

349 

Autoactivation 1: pDHB1-PAR2, e. Autoactivation 2: pPR3-N-NR1I2. G2. MbYTH of PAR2 and ZO-1. a. 

350 

Positive  control;  b.  Negative  control;  c.  Experimental  group:  pDHB1-PAR2  and  pPR3-N-ZO-1;  d. 

351 

Autoactivation 1: pDHB1-PAR2; e. Autoactivating2: pPR3-N-ZO-

1. G3. MbYTH of PAR2 and β-arrestin 2. 

352 

a. Positive control; b. Negative control; c. Experimental group: pDHB1-PAR2 and pPR3-N-

β-arrestin 2; d. 

353 

Autoactivation: pPR3-N-

β-arrestin 2. SD/-Leu/-Trp medium; SD/-Leu/-Trp/-His medium containing 5mM 3-

354 

AT; SD/-Leu/-Trp/-His/-Ade medium; SD/-Leu/-Trp/-His/-Ade medium containing 5mM 3-AT. 1/2/3/4 were 

355 

10000/1000/100/10 times dilution of the original bacterial solution. 

356 

Figure 6. Attenuation of PAR2

–β-arrestin 2–ERK signaling and IL-17 responses in Par2

-/-

 mice with 

357 

skin M. globosa infection 

358 

(A) Skin lesions and pathological staining of mouse skin. Scale bar: 50 μm.  

359 

(B, C) Expression level of PAR2, IL-17, ZO-1 by IHC.  

360 

(D, E) Expression and co-

localization of PAR2, β-Arrestin 2, and ZO-1 by immunofluorescence. White 

361 

dotted line indicated the basement membrane zone. Scale bar: 50 μm.  

362 

(F, G) Expression of related proteins using Western blotting.  

363 

(H) IL-17 levels using ELISA. (B, C, H)n = 6 for each group. These experiments (A, D, E, F, G) were 

364 

representative of 3 independent experiments. Data are presented as mean ± SD. Statistical significance 

365 

was determined using a two-way ANOVA with 

Š

ídák

s multiple comparisons test (ns: no satistical 

366 

significance; * 

p

 < 0.05; ** 

p

 < 0.01; *** 

p

 < 0.001). 

367 

Figure 7. The possible mechanism of PAR2

–β-arrestin 2–ERK signaling pathway on IL-17 release 

368 

in keratinocytes 

369 

On  physiological  state,  PAR2,  β-arrestin  2  and  ZO-1  are  in  resting  state,  and  ZO-1  is  crucial  for  skin 

370 

barrier maintenance. After overgrown 

M. globosa

 

invades keratinocytes, the interaction of PAR2 with β-

371 

arrestin  2  and  ZO-1  is  enhanced  and  internalized,  which  upregulates  ERK1/2  expression  and  ZO-1 

372 

disruption, thus promoting intracellular expression and extracellular release of IL-17.  

373 

 

374 

  

375 

 

 

376 

Journal Pre-proof

t-html.html
background image

 

 

377 

 

378 

REFERENCES 

379 

1. 

Ianiri, G., LeibundGut-Landmann, S., and Dawson, T.L. (2022). 

Malassezia

: a commensal, pathogen, 

380 

and 

mutualist 

of 

human 

and 

animal 

skin. 

Annu. 

Rev. 

Microbiol. 

76

757-782.  

381 

http://doi.org/10.1146/annurev-micro-040820-010114. 

382 

2. 

Cho,  Y.J.,  Shin,  S.Y.,  Yang,  J.,  Kim,  H.K.,  Rintarhat,  P.,  Park,  M.,  Sung,  M.,  Lagree,  K.,  Underhill, 

383 

D.M.,  Lee,  D.W.,  et  al.  (2025).  Live 

Malassezia

  strains  from  the  mucosa  of  patients  with  ulcerative 

384 

colitis: 

pathogenic 

potential 

and 

environmental 

adaptations. 

mBio. 

16

e0140025. 

385 

http://doi.org/10.1128/mbio.01400-25. 

386 

3. 

Tirtiaux, B., Ianiri, G., De Glas, V., Denil, E., Faway, E., and Poumay, Y. (2025). Invasion of human 

387 

epidermis  by 

Malassezia  furfur

  is  strain  dependent.  J.  Invest.  Dermatol. 

145

,  696-699.e8. 

388 

http://doi.org/10.1016/j.jid.2024.07.028. 

389 

4. 

Limon, J.J., Tang, J., Li, D., Wolf, A.J., Michelsen, K.S., Funari, V., Gargus, M., Nguyen, C., Sharma, 

390 

P.,  Maymi,  V.I.,  Iliev,  I.D.,  et  al.  (2019). 

Malassezia

  is  associated  with  Crohn's  disease  and 

391 

exacerbates 

colitis 

in 

mouse 

models. 

Cell 

Host 

Microbe 

25

377-388.e6. 

392 

http://doi.org/10.1016/j.chom.2019.01.007. 

393 

5. 

Kurniadi, I., Hendra, W.W., and Timotius, K.H. (2022). 

Malassezia

 virulence factors and their role in 

394 

dermatological disorders. Acta Dermatovenerol Alp Pannonica Adriat.

 31

, 65-70.  

395 

6. 

Hamdino,  M.,  Saudy,  A.A.,  El-Shahed,  L.H.,  and  Taha,  M.  (2022).  Identification  of 

Malassezia

 

396 

species  isolated  from  some 

Malassezia

  associated  skin  diseases.  J.  Mycol.  Med. 

32

,  101301. 

397 

http://doi.org/10.1016/j.mycmed.2022.101301. 

398 

7. 

Liu,  X.,  Cai,  Q.,  Yang,  H.,  Gao,  Z.,  and  Yang,  L.  (2021).  Distribution  of 

Malassezia

  species  on  the 

399 

skin 

of 

patients 

with 

psoriasis. 

J. 

Mycol. 

Med. 

31

101111. 

400 

http://doi.org/10.1016/j.mycmed.2021.101111. 

401 

8. 

Chebil,  W.,  Rhimi,  W.,  Haouas,  N.,  Romano,  V.,  Belgacem,  S.,  Belhadj  Ali,  H.,  Babba,  H.,  and 

402 

Cafarchia,  C.  (2022).  Virulence  factors  of 

Malassezia

  strains  isolated  from  pityriasis  versicolor 

403 

patients and healthy individuals. Med. Mycol. 

60

, myac060. http://doi.org/10.1093/mmy/myac060. 

404 

9. 

Li, W., Zhang, Z.W., Luo, Y., Liang, N., Pi, X.X., and  Fan, Y.M. (2020). Molecular epidemiology, in 

405 

vitro  susceptibility  and  exoenzyme  screening  of 

Malassezia

  clinical  isolates.  J.  Med.  Microbiol. 

69

406 

436-442. http://doi.org/10.1099/jmm.0.001161. 

407 

10.  Liu,  M.M.,  Zhao,  Y.J.,  Boekhout,  T.,  and  Wang,  Q.M.  (2024).  Exploring  the  antibiofilm  efficacy  of 

408 

cinnamaldehyde  against 

Malassezia  globosa

  associated  pityriasis  versicolor.  Phytomedicine 

130

409 

155542. http://doi.org/10.1016/j.phymed.2024.155542. 

410 

11.  Goh,  J.P.Z.,  Ruchti,  F.,  Poh,  S.E.,  Koh,  W.L.C.,  Tan,  K.Y.,  Lim,  Y.T.,  Thng,  S.T.G.,  Sobota,  R.M., 

411 

Hoon,  S.S.,  Liu,  C.,  O'Donoghue,  A.J.,  et  al.  (2022)  The  human  pathobiont 

Malassezia  furfur

 

412 

secreted  protease  Mfsap1  regulates  cell  dispersal  and  exacerbates  skin  inflammation.  Proc  Natl 

413 

Acad Sci USA. 

119

, e2212533119. http://doi. org/10.1073/pnas.2212533119. 

414 

12.  Vijaya 

Chandra, 

S. 

H, 

Srinivas, 

R., 

Dawson, 

T.L., 

and 

Common, 

J.E. 

(2021). 

415 

Cutaneous 

Malassezia:

 commensal,  pathogen,  or  protector?  Front.  Cell.  Infect.  Microbiol. 

10

416 

614446. http://doi.org/10.3389/fcimb.2020.614446. 

417 

13.  Pedrosa,  A.F.,  Lisboa,  C.,  Branco,  J.,  Pellevoisin,  C.,  Miranda,  I.M.,  and  Rodrigues,  A.G.  (2019). 

418 

Malassezia

  interaction  with  a  reconstructed  human  epidermis:  keratinocyte  immune  response. 

419 

Mycoses 

62

, 932-936. http://doi.org/10.1111/myc.12965. 

420 

14.  Ruchti,  F.,  Zwicky,  P.,  Becher,  B.,  Dubrac,  S.,  and  LeibundGut-Landmann,  S.  (2024).  Epidermal 

421 

barrier impairment predisposes  for  excessive growth  of the allergy-associated  yeast 

Malassezia

  on 

422 

Journal Pre-proof

t-html.html
background image

 

murine skin. Allergy 

79

, 1531-1547. http://doi.org/10.1111/all.16062. 

423 

15.  Mao,  H.,  Jiang,  X.,  Liang,  J.,  Zhang,  L.,  Yang,  Z.,  Chen,  Z.,  Qiao,  J.,  An,  X.,  Li,  X.,  Xie,  G.,  et  al. 

424 

(2025). FOSL1 promotes keratinocyte migration and wound repair by modulating the IL17 signaling 

425 

pathway. Sci. Rep. 

15

, 16457. http://doi.org/10.1038/s41598-025-99128-z. 

426 

16.  Jiang, Y., Tsoi, L.C., Billi, A.C., Ward, N.L., Harms, P.W., Zeng, C., Maverakis, E., Kahlenberg, J.M., 

427 

and  Gudjonsson,  J.E.  (2020)  Cytokinocytes:  the  diverse  contribution  of  keratinocytes  to  immune 

428 

responses in skin. JCI Insight. 

5

, e142067. http://doi.org/ 10.1172/jci.insight.142067. 

429 

17.  Luo, Y., Tang, J.F., Gao, F.F., Quan, J.H., Ma, C.T., Li, S.J., and Fan, Y.M. (2024). NLRP3 regulates 

430 

CIITA/MHC  II  axis  and  interferon-

γ-inducible  chemokines  in 

Malassezia  globosa

-infected 

431 

keratinocytes. Mycoses 

67

, e13680. http://doi.org/10.1111/myc.13680. 

432 

18.  Miyachi, H., Wakabayashi, S.,  Sugihira, T., Aoyama, R., Saijo, S., Koguchi-Yoshioka, H., Fujimoto, 

433 

M., Núñez, G., Matsue, H., and Nakamura, Y. (2021). Keratinocyte IL-36 receptor/MyD88 signaling 

434 

mediates 

Malassezia

-induced  IL-17-dependent  skin  inflammation.  J.  Infect.  Dis. 

223

,  1753-1765. 

435 

http://doi.org/10.1093/infdis/jiab194. 

436 

19.  Sparber, F., De Gregorio, C., Steckholzer, S., Ferreira, F.M., Dolowschiak,  T., Ruchti, F., Kirchner, 

437 

F.R., Mertens, S., Prinz, I., Joller, N., et al. (2019). The skin commensal yeast 

Malassezia

 triggers a 

438 

type 17 response that coordinates anti-fungal immunity and exacerbates skin inflammation. Cell Host 

439 

Microbe 

25

, 389-403.e6. http://doi.org/10.1016/j.chom.2019.02.002. 

440 

20.  Haertlé,  J.,  Kienlin,  P.,  Begemann,  G.,  Werfel,  T.,  and  Roesner,  L.M.  (2023).  Inhibition  of  IL-17 

441 

ameliorates keratinocyte-borne cytokine responses in an in vitro model for house-dust-mite triggered 

442 

atopic dermatitis. Sci. Rep. 

13

, 16628. http://doi.org/10.1038/s41598-023-42595-z. 

443 

21.  Liu, Y., Meng, C., Li, Y., Xia, D., Lu, C., Lai, J., Zhang, Y., Cao,  K., Gao, X., and Yuan, Q. (2023). 

444 

Peptide-protected gold nanoclusters efficiently ameliorate acute contact dermatitis and psoriasis via 

445 

repressing  the  TNF-

α/NF-κB/IL-17A  axis  in  keratinocytes.  Nanomaterials  (Basel) 

13

,  662. 

446 

http://doi.org/10.3390/nano13040662. 

447 

22.  Wang, Z.H., Feng, Y., Hu, Q., Wang, X.L., Zhang, L., Liu, T.T., Zhang, J.T., Yang, X., Fu, Q.Y., Fu, 

448 

D.N., et al. (2023). Keratinocyte TLR2 and TLR7 contribute to chronic itch through pruritic cytokines 

449 

and chemokines in mice. J. Cell. Physiol. 

238

, 257-273. http://doi.org/10.1002/jcp.30923. 

450 

23.  Nakagawa, S., Matsumoto, M., Katayama, Y., Oguma, R., Wakabayashi, S., Nygaard, T., Saijo, S., 

451 

Inohara,  N.,  Otto,  M.,  Matsue,  H.,  et  al.  (2017). 

Staphylococcus  aureus

 

virulent  PSMα  peptides 

452 

induce  keratinocyte  alarmin  release  to  orchestrate  IL-17-dependent  skin  inflammation.  Cell  Host 

453 

Microbe 

22

, 667-677.e5. http://doi.org/10.1016/j.chom.2017.10.008. 

454 

24.  Jia,  Q.,  Hu,  J.,  Wang,  X.,  Deng,  Y.,  Zhang,  J.,  and  Li,  H.  (2024). 

Malassezia  globosa

  induces 

455 

differentiation of pathogenic Th17 cells by inducing IL-23 secretion by keratinocytes. Mycopathologia 

456 

189

, 85. http://doi.org/10.1007/s11046-024-00890-x. 

457 

25.  Zhang, X.E., Zheng, P., Ye, S.Z., Ma, X., Liu, E., Pang, Y.B., He, Q.Y., Zhang, Y.X., Li, W.Q., Zeng, 

458 

J.H., et al. (2024). Microbiome: role in inflammatory skin diseases. J. Inflamm. Res. 

17

, 1057-1082. 

459 

http://doi.org/10.2147/JIR.S441100. 

460 

26.  Sparber,  F.,  Ruchti,  F.,  and  LeibundGut-Landmann,  S.  (2020).  Host  Immunity  to 

Malassezia

  in 

461 

Health and Disease. Front. Cell. Infect. Microbiol. 

10

, 198. http://doi.org/10.3389/fcimb.2020.00198. 

462 

27.  Liang,  X.,  Ou,  C.,  Zhuang,  J.,  Li,  J.,  Zhang,  F.,  Zhong,  Y.,  and  Chen,  Y.  (2021)  Interplay  Between 

463 

Skin Microbiota Dysbiosis and the Host Immune System in Psoriasis: Potential Pathogenesis. Front 

464 

Immunol. 

12

, 764384. http://doi.org/10.3389/fimmu.2021.764384. 

465 

28.  Higashi,  Y.,  Imafuku,  S.,  Tsuruta,  N.,  Murotani,  K;  Western  Japan  Inflammatory  Skin  Disease 

466 

Research  Group.  (2024)  Systemic  therapy  for  psoriasis  and  the  risk  of  cutaneous  infections.  J 

467 

Dermatol. 

51

, 939-949. http://doi.org/10.1111/1346-8138.17245. 

468 

Journal Pre-proof

t-html.html
background image

 

29.  Peach,  C.J.,  Edgington-Mitchell,  L.E.,  Bunnett,  N.W.,  and  Schmidt,  B.L.  (2023).  Protease-activated 

469 

receptors 

in 

health 

and 

disease. 

Physiol. 

Rev. 

103

717-785. 

470 

http://doi.org/10.1152/physrev.00044.2021. 

471 

30.  Périco, L.L., Vegso, A.J., Baggio, C.H., and MacNaughton, W.K. (2024) Protease-activated receptor 

472 

2  drives  migration  in  a  colon  cancer  cell  line  but  not  in  noncancerous  human  epithelial cells.  Am  J 

473 

Physiol Gastrointest Liver Physiol. 

326

, G525-G542. http://doi.org/10.1152/ajpgi.00284.2023. 

474 

31.  Fleischer, M.I., Röhrig, N., Raker, V.K., Springer, J., Becker, D., Ritz, S., Bros, M., Stege, H., Haist, 

475 

M., Grabbe, S., et al. (2022) Protease- and cell type-specific activation of protease-activated receptor 

476 

2 in cutaneous inflammation. J Thromb Haemost. 

20

, 2823-2836. http://doi.org/10.1111/jth.15894. 

477 

32.  Fan,  M.,  Fan,  X.,  Lai,  Y.,  Chen,  J.,  Peng,  Y.,  Peng,  Y.,  Xiang,  L.,  and  Ma,  Y.  (2024)  Protease-

478 

Activated Receptor 2 in inflammatory skin disease: current evidence and future perspectives. Front 

479 

Immunol. 

15

, 1448952. http://doi.org/10.3389/fimmu.2024.1448952. 

480 

33.  Heuberger, D.M., and  Schuepbach, R.A. (2019)  Protease-activated  receptors (PARs): mechanisms 

481 

of action and potential therapeutic modulators in PAR-driven inflammatory diseases. Thromb J. 17:4. 

482 

doi:  10.1186/s12959-019-0194-8.  Erratum  in:  Thromb  J. 

17

,  22.  http://doi.org/10.1186/s12959-019-

483 

0212-x. 

484 

34.  Dietz,  C.J.,  Sun,  H.,  Yao,  W.C.,  Citardi,  M.J.,  Corry,  D.B.,  and  Luong,  A.U.  (2019). 

Aspergillus 

485 

fumigatus

 induction of IL-33 expression in chronic rhinosinusitis is PAR2-dependent. Laryngoscope 

486 

129

, 2230-2235. http://doi.org/10.1002/lary.28000. 

487 

35.  de  Oliveira,  P.,  Juliano,  M.A.,  Tanaka,  A.S.,  Carmona,  A.K.,  Dos  Santos,  S.M.,  de  Barros,  B.C., 

488 

Maza,  P.K.,  Puccia,  R.,  and  Suzuki,  E.  (2017) 

Paracoccidioides  brasiliensis

  induces  cytokine 

489 

secretion in epithelial cells in a protease-activated receptor-dependent (PAR) manner. Med Microbiol 

490 

Immunol. 

206

, 149-156. http://doi.org/10.1007/s00430-016-0490-x. 

491 

36.  Rivas,  C.M.,  Yee,  M.C.,  Addison,  K.J.,  Lovett,  M.,  Pal,  K.,  Ledford,  J.G.,  Dussor,  G.,  Price,  T.J., 

492 

Vagner,  J.,  DeFea,  K.A.,  et  al.  (2022).  Proteinase-activated  receptor-2  antagonist  C391  inhibits 

493 

Alternaria

-induced  airway  epithelial  signalling  and  asthma  indicators  in  acute  exposure  mouse 

494 

models. Br. J. Pharmacol. 

179

, 2208-2222. http://doi.org/10.1111/bph.15745. 

495 

37.  Yee,  M.C.,  Nichols,  H.L.,  Polley,  D.,  Saifeddine,  M.,  Pal,  K.,  Lee,  K.,  Wilson,  E.H.,  Daines,  M.O., 

496 

Hollenberg,  M.D.,  Boitano,  S.,  and  DeFea,  K.A.  (2018)  Protease-activated  receptor-2  signaling 

497 

through β-arrestin-2 mediates 

Alternaria alkaline

 serine protease-induced airway inflammation. Am J 

498 

Physiol Lung Cell Mol Physiol. 

315

, L1042-L1057. http://doi.org/10.1152/ajplung.00196.2018. 

499 

38.  Kumar,  R.,  Rojas,  I.G.,  and  Edgerton,  M.  (2022). 

Candida  albicans

  sap6  initiates  oral  mucosal 

500 

inflammation  via  the  protease  activated  receptor  PAR2.  Front.  Immunol. 

13

,  912748. 

501 

http://doi.org/10.3389/fimmu.2022.912748. 

502 

39.  Park,  H.R.,  Oh,  J.H.,  Lee,  Y.J.,  Park,  S.H.,  Lee,  Y.W.,  Lee,  S.,  Kang,  H.,  and  Kim,  J.E.  (2021). 

503 

Inflammasome-mediated  inflammation  by 

Malassezia

  in  human  keratinocytes:  a  comparative 

504 

analysis with different strains. Mycoses 

64

, 292-299. http://doi.org/10.1111/myc.13214. 

505 

40.  Velin,  D.,  Narayan,  S.,  Bernasconi,  E.,  Busso,  N.,  Ramelli,  G.,  Maillard,  M.H.,  Bachmann,  D., 

506 

Pythoud, C., Bouzourene, H., Michetti, P., et al. (2011). PAR2 promotes vaccine-induced protection 

507 

against 

Helicobacter 

infection 

in 

mice. 

Gastroenterology 

141

1273-82, 

1282.e1. 

508 

http://doi.org/10.1053/j.gastro.2011.06.038. 

509 

41.  Xue,  M.,  Lin,  H.,  Liang,  H.P.H.,  McKelvey,  K.,  Zhao,  R.,  March,  L.,  and  Jackson,  C.  (2021). 

510 

Deficiency of protease-activated receptor (PAR) 1 and PAR2 exacerbates collagen-induced arthritis 

511 

in 

mice 

via 

differing 

mechanisms. 

Rheumatology 

(Oxford) 

60

2990-3003. 

512 

http://doi.org/10.1093/rheumatology/keaa701. 

513 

42.  Dekita,  M.,  Wu,  Z.,  Ni,  J.,  Zhang,  X.,  Liu,  Y.,  Yan,  X.,  Nakanishi,  H.,  and  Takahashi,  I.  (2017). 

514 

Cathepsin S is involved in Th17 differentiation through the upregulation of IL-6 by activating PAR-2 

515 

Journal Pre-proof

t-html.html
background image

 

after  systemic  exposure  to  lipopolysaccharide  from 

Porphyromonas  gingivalis

.  Front.  Pharmacol. 

8

516 

470. http://doi.org/10.3389/fphar.2017.00470. 

517 

43.  Glinka,  D.M.,  and  MacGregor,  G.G.  (2025).  The  PAR2  antagonist  larazotide  can  mitigate  acute 

518 

histamine-stimulated  epithelial  barrier  disruption  in  keratinocytes:  a  potential  adjunct  treatment  for 

519 

atopic dermatitis. JID Innov. 

5

, 100369. http://doi.org/10.1016/j.xjidi.2025.100369. 

520 

44.  Zhao, L., Ren, P., Wang, M., Wang, J., He, X., Gu, J., Lu, Y., Wu, Y., Liu, J., Wang, L., et al. (2022). 

521 

Changes  in  intestinal  barrier  protein  expression  and  intestinal  flora  in  a  rat  model  of  visceral 

522 

hypersensitivity. Neurogastroenterol. Motil. 

34

, e14299. http://doi.org/10.1111/nmo.14299. 

523 

45.  Kim, Y., Lee, Y., Heo, G., Jeong, S., Park, S., Yoo, J.W., Jung, Y., and Im, E. (2022). Modulation of 

524 

intestinal epithelial permeability via protease-activated receptor-2-induced autophagy. Cells 

11

, 878. 

525 

http://doi.org/10.3390/cells11050878. 

526 

46.  Kim,  H.J.,  Lee,  S.H.,  Jeong,  S.,  and  Hong,  S.J.  (2019).  Protease-activated  receptors  2-antagonist 

527 

suppresses asthma by inhibiting reactive oxygen species-thymic stromal lymphopoietin inflammation 

528 

and 

epithelial 

tight 

junction 

degradation. 

Allergy 

Asthma 

Immun. 

11

560-571. 

529 

http://doi.org/10.4168/aair.2019.11.4.560. 

530 

47.  Durack, J., Piceno, Y., Vuong, H., Fanelli, B., Good, D.A., Hasan, N.A., Dadlani, M., Weiss, L., Oh, 

531 

J., Kostic, A.D., et al. (2025). Yanomami skin microbiome complexity challenges prevailing concepts 

532 

of healthy skin. Nat. Commun. 

16

, 5542. http://doi.org/10.1038/s41467-025-60131-7. 

533 

48.  Kespohl, M., Goetzke, C.C., Althof, N., Bredow, C., Kelm, N., Pinkert, S., Bukur, T., Bukur, V., Grunz, 

534 

K.,  Kaur,  D.,  et  al.  (2024).  TF-FVIIa  PAR2-

β-arrestin  signaling  sustains  organ  dysfunction  in 

535 

Coxsackievirus  B3  infection  of  mice.  Arterioscler.  Thromb.  Vasc.  Biol. 

44

,  843-865. 

536 

http://doi.org/10.1161/ATVBAHA.123.320157. 

537 

49. 

Jung,  S.R.,  Jiang,  Y.,  Seo,  J.B.,  Chiu,  D.T.,  Hille,  B.,  and  Koh,  D.S.  (2021).  β-arrestin-dependent 

538 

PI(4,5)P

2

 synthesis  boosts  GPCR  endocytosis.  Proc.  Natl.  Acad.  Sci.  USA. 

118

,  e2011023118. 

539 

http://doi.org/10.1073/pnas.2011023118. 

540 

50.  DeFea,  K.A.,  Zalevsky,  J.,  Thoma,  M.S.,  Déry,  O.,  Mullins,  R.D.,  and  Bunnett,  N.W.  (2000).  Beta-

541 

arrestin-dependent  endocytosis  of  proteinase-activated  receptor  2  is  required  for  intracellular 

542 

targeting of activated ERK1/2. J. Cell Biol. 

148

, 1267-81. http://doi.org/10.1083/jcb.148.6.1267. 

543 

51.  Soeda,  M.,  Ohka,  S.,  Nishizawa,  D.,  Iseki,  M.,  Yamaguchi,  K.,  Arita,  H.,  Hanaoka,  K.,  Kato,  J., 

544 

Ogawa,  S.,  Hiranuma,  A.,  et  al.  (2023).  Single-nucleotide  polymorphisms  of  the  PAR2  and  IL-17A 

545 

genes  are  significantly  associated  with  chronic  pain.  Int.  J.  Mol.  Sci. 

24

,  17627. 

546 

http://doi.org/10.3390/ijms242417627. 

547 

52.  Xiang,  Y.,  Jiang,  Y.,  and  Lu,  L.  (2023).  Low-dose  trypsin  accelerates  wound  healing  via  protease-

548 

activated 

receptor 

2. 

ACS 

Pharmacol. 

Transl. 

Sci. 

7

274-284. 

549 

http://doi.org/10.1021/acsptsci.3c00263. 

550 

53.  Hsieh,  Y.A.,  Hsiao,  Y.H.,  Ko,  H.K.,  Shen,  Y.L.,  Huang,  C.W.,  Perng,  D.W.,  and  Su,  K.C.  (2024) 

551 

House  dust  mites  stimulate  thymic  stromal  lymphopoietin  production  in  human  bronchial  epithelial 

552 

cells  and  promote  airway  remodeling  through  activation  of  PAR2  and  ERK  signaling  pathway.  Sci 

553 

Rep. 

14

, 28649. http://doi.org/10.1038/s41598-024-79226-0. 

554 

54.  Chao,  H.H.,  Chen,  P.Y.,  Hao,  W.R.,  Chiang,  W.P.,  Cheng,  T.H.,  Loh,  S.H.,  Leung,  Y.M.,  Liu,  J.C., 

555 

Chen,  J.J.,  and  Sung,  L.C.  (2017)  Lipopolysaccharide  pretreatment  increases  protease-activated 

556 

receptor-2  expression  and  monocyte  chemoattractant  protein-1  secretion  in  vascular  endothelial 

557 

cells. J Biomed Sci. 

24

, 85. http://doi.org/10.1186/s12929-017-0393-1. 

558 

55.  Tuor,  M.,  Stappers,  M.H.T.,  Desgardin,  A.,  Ruchti,  F.,  Sparber,  F.,  Orr,  S.J.,  Gow,  N.A.R.,  and 

559 

LeibundGut-Landmann,  S.  (2025).  Card9  and  MyD88  differentially  regulate  Th17  immunity  to  the 

560 

commensal  yeast

  Malassezia

  in  the  murine  skin.  Mucosal  Immunol. 

18

,  205-219. 

561 

http://doi.org/10.1016/j.mucimm.2024.11.004. 

562 

Journal Pre-proof

t-html.html
background image

 

56.  Ni, X., and Lai, Y. (2020). Keratinocyte: a  trigger or an executor of psoriasis? J. Leukoc. Biol. 

108

563 

485-491. http://doi.org/10.1002/JLB.5MR0120-439R. 

564 

57.  Wang,  Q.,  Luo,  X.,  Su,  Y.,  Jin,  Y.,  Kuang,  Q.,  Li,  S.,  Shen,  W.,  and  Zhu,  Y.  (2025).  Tanshinone  I 

565 

ameliorates  psoriasis-like  dermatitis  by  suppressing  inflammation  and  regulating  keratinocyte 

566 

differentiation. Drug Des. Devel. Ther. 

19

, 539-552. http://doi.org/10.2147/DDDT.S504485. 

567 

58.  Ugochukwu,  I.C.I.,  Rhimi,  W.,  Chebil,  W.,  Rizzo,  A.,  Tempesta,  M.,  Giusiano,  G.,  Tábora,  R.F.M., 

568 

Otranto,  D.,  and  Cafarchia,  C.  (2023).  Part  2:  understanding  the  role  of 

Malassezia

  spp.  in  skin 

569 

disorders: pathogenesis of 

Malassezia

 associated skin infections. Expert Rev. Anti. Infect. Ther. 

21

570 

1245-1257. http://doi.org/10.1080/14787210.2023.2274500. 

571 

59.  Ugochukwu,  I.C.I.,  Rhimi,  W.,  Chebil,  W.,  Rizzo,  A.,  Tempesta,  M.,  Giusiano,  G.,  Tábora,  RFM., 

572 

Otranto,  D.,  and  Cafarchia,  C.  (2023).  Part  1:  understanding  the  role  of  Malassezia  spp.  in  skin 

573 

disorders:  Malassezia  yeasts  as  commensal  or  pathogenic  organisms  of  human  and  animal  skin. 

574 

Expert Rev. Anti. Infect. Ther. 

21

, 1327-1338. http://doi.org/10.1080/14787210.2023.2276367. 

575 

60.  Billamboz, M., and Jawhara, S. (2023). Anti-

Malassezia

 drug candidates based on virulence factors 

576 

of 

Malassezia

-associated 

diseases. 

Microorganisms 

11

2599. 

577 

http://doi.org/10.3390/microorganisms11102599. 

578 

61.  Park,  M.,  Park,  S.,  and  Jung,  W.H.  (2021).  Skin  commensal  fungus 

Malassezia

  and  its  lipases.  J. 

579 

Microbiol. Biotechnol. 

31

, 637-644. http://doi.org/10.4014/jmb.2012.12048. 

580 

62.  Ianiri,  G.,  Heitman,  J.,  and  Scheynius,  A.  (2018).  The  skin  commensal  yeast 

Malassezia  globosa

 

581 

thwarts  bacterial  biofilms  to  benefit  the  host.  J.  Invest.  Dermatol. 

138

,  1026-1029. 

582 

http://doi.org/10.1016/j.jid.2018.01.008. 

583 

63.  Li,  H.,  Goh,  B.N.,  The,  W.K.,  Jiang,  Z.,  Goh,  J.P.Z.,  Goh,  A.,  Wu,  G.,  Hoon,  S.S.,  Raida,  M., 

584 

Camattari,  A.,  et  al.  (2018).  Skin  commensal 

Malassezia  globosa

  secreted  protease  attenuates 

585 

Staphylococcus 

aureus

 

biofilm 

formation. 

J. 

Invest. 

Dermatol. 

138

1137-1145. 

586 

http://doi.org/10.1016/j.jid.2017.11.034. 

587 

64.  Sébert,  M.,  Sola-Tapias,  N.,  Mas,  E.,  Barreau,  F.,  and  Ferrand,  A.  (2019).  Protease-activated 

588 

receptors in the intestine: focus on inflammation and cancer. Front. Endocrinol (Lausanne) 

10

, 717. 

589 

http://doi.org/10.3389/fendo.2019.00717. 

590 

65.  Thibeault, P.E., and  Ramachandran, R. (2020). Role  of the helix-8  and C-terminal tail in  regulating 

591 

proteinase  activated  receptor  2  signaling.  ACS  Pharmacol.  Transl.  Sci. 

3

,  868-882. 

592 

http://doi.org/10.1021/acsptsci.0c00039.  

593 

66.  Jiang,  Y.,  Zhuo,  X.,  Wu,  Y.,  Fu,  X.,  and  Mao,  C.  (2022).  PAR2  blockade  reverses  osimertinib 

594 

resistance  in  non-small-cell  lung  cancer  cells  via  attenuating  ERK-mediated  EMT  and  PD-L1 

595 

expression. 

Biochim. 

Biophys. 

Acta. 

Mol. 

Cell 

Res. 

1869

119144. 

596 

http://doi.org/10.1016/j.bbamcr.2021.119144. 

597 

67.  Wang, J., Kang, X., Huang, Z.Q., Shen, L., Luo, Q., Li, M.Y., Luo, L.P., Tu, J.H., Han,M., and Ye, J. 

598 

(2021) Protease-Activated Receptor-2 Decreased Zonula Occlidens-1 and Claudin-1 Expression and 

599 

Induced  Epithelial  Barrier  Dysfunction  in  Allergic  Rhinitis.  Am  J  Rhinol  Allergy 

35

,  26-35. 

600 

http://doi.org/10.1177/1945892420932486. 

601 

68.  Bäsler,  K.,  Bergmann,  S.,  Heisig,  M.,  Naegel,  A.,  Zorn-Kruppa, M.,  and  Brandner, J.M.  (2016)  The 

602 

role of tight junctions in skin barrier function and dermal absorption. J Control Release 

242

, 105-118. 

603 

http://doi.org/10.1016/j.jconrel.2016.08.007. 

604 

69.  Enjoji,  S.,  Ohama,  T.,  and  Sato,  K.  (2014)  Regulation  of  epithelial  cell  tight  junctions  by  protease-

605 

activated receptor 2. J Vet Med Sci. 

76

, 1225-9. http://doi.org/10.1292/jvms.14-0191. 

606 

70.  Nomura, K., Obata, K., Keira, T., Miyata, R., Hirakawa, S., Takano, K., Kohno, T., Sawada, N., Himi, 

607 

T.,  and  Kojima,  T.  (2014) 

Pseudomonas  aeruginosa

  elastase  causes  transient  disruption  of  tight 

608 

Journal Pre-proof

t-html.html
background image

 

junctions  and  downregulation  of  PAR-2  in  human  nasal  epithelial  cells.  Respir  Res. 

15

,  21. 

609 

http://doi.org/10.1186/1465-9921-15-21. 

610 

71.  Sun, L., Gai, J., Shi, S., Zhao, J., Bai, X., Liu, B., and  Li, X. (2021) Protease-Activated Receptor  2 

611 

(PAR-2) Antagonist AZ3451 Mitigates Oxidized Low-Density Lipoprotein (Ox-LDL)-Induced Damage 

612 

and 

Endothelial 

Inflammation. 

Chem 

Res 

Toxicol. 

34

2202-2208. 

613 

http://doi.org/10.1021/acs.chemrestox.1c00154. 

614 

72.  Bukowska, A., Schild, L., Bornfleth, P., Peter, D., Wiese-Rischke, C., Gardemann, A., Isermann, B., 

615 

Walles, T., and Goette, A. (2020) Activated clotting factor X mediates mitochondrial alterations and 

616 

inflammatory  responses  via  protease-activated  receptor  signaling  in  alveolar  epithelial  cells.  Eur  J 

617 

Pharmacol. 

869

, 172875. http://doi.org/10.1016/j.ejphar.2019.172875. 

618 

73.  Banfi, C., Brioschi, M., Barbieri, S.S., Eligini, S., Barcella, S., Tremoli, E., Colli, S., and Mussoni, L. 

619 

(2009)  Mitochondrial  reactive  oxygen  species:  a  common  pathway  for  PAR1-  and  PAR2-mediated 

620 

tissue  factor  induction  in  human  endothelial  cells.  J  Thromb  Haemost. 

7

,  206-16. 

621 

http://doi.org/10.1111/j.1538-7836.2008.03204.x. 

622 

74.  Chen, Y., Yang, Y.P., Qiu, F., Wang, Y.J., and Fan, Y.M. (2021) Immunophenotyping comparison of 

623 

inflammatory  cells  between 

Malassezia

  folliculitis  and  pityriasis  versicolor  lesions.  Med  Mycol.  60, 

624 

myab073. http://doi.org/10.1093/mmy/myab073. 

625 

75.  Liang, N., Yang, Y.P., Li, W., Wu, Y.Y., Zhang, Z.W., Luo, Y., and Fan, Y.M. (2018). Overexpression 

626 

of NLRP3, NLRC4 and AIM2 inflammasomes and their priming-associated molecules (TLR2, TLR4, 

627 

Dectin-1, 

Dectin-

and 

NFκB) 

in 

Malassezia

 

folliculitis. 

Mycoses 

61

111-118. 

628 

http://doi.org/10.1111/myc.12711. 

629 

76. 

Wiśniewski,  J.R.,  Zougman,  A.,  Nagaraj,  N.,  and  Mann,  M.  (2009).  Universal  sample  preparation 

630 

method for proteome analysis. Nat. Methods 

6

, 359-62. http://doi.org/10.1038/nmeth.1322. 

631 

77.  Aebersold,  R.,  and  Mann,  M.  (2016).  Mass-spectrometric  exploration  of  proteome  structure  and 

632 

function. Nature 

537

, 347-55. http://doi.org/10.1038/nature19949. 

633 

78.  Mann, M., Kumar, C., Zeng, W.F., and Strauss, M.T. (2021). Artificial intelligence for proteomics and 

634 

biomarker discovery. Cell Syst. 

12

, 759-770. http://doi.org/10.1016/j.cels.2021.06.006. 

635 

79.  Xie, Y., He, Y., Liang, J., Liu, J., Ke, C., Mo, X., Zeng, C., Wang, S., Chen, X., Ao, D., Tang, J., and 

636 

Li,  W.  (2025)  SIRT5  Alleviated  Eosinophilic  Asthma  Through  ROS  Inhibition  and  Nrf2/HO-1 

637 

Activation. Inflammation 

48

, 3169-3179. http://doi.org/10.1007/s10753-025-02257-w. 

638 

80.  Li,  W.,  Wang,  T.,  Huang,  W.B.,  Li,  F.G.,  Quan,  J.H.,  Shi,  G.,  Zouboulis,  C.C.,  Fan,  Y.M.  (2022). 

639 

Malassezia globosa

 activates NLRP3 inflammasome in human sebocytes. J. Invest. Dermatol. 142, 

640 

2042-2046.e11. http://doi.org/10.1016/j.jid.2021.11.038. 

641 

81.  Capaldo, A., De Falco, M., Rosati, L., and Laforgia, V. (2023). Transmission electron microscopy: a 

642 

method  for  studying  the  adrenal  chromaffin  cells.  Methods  Mol.  Biol. 

2565

,  43-55. 

643 

http://doi.org/10.1007/978-1-0716-2671-9_4. 

644 

82.  da Encarnação Sá-Guimarães, T., Salles, T.S., Rocha Dos Santos, C., Moreira, M.F., de Souza, W., 

645 

and  Caldas,  L.A.  (2021).  Route  of 

Zika  virus

  infection  in  Aedes  aegypti  by  transmission  electron 

646 

microscopy. BMC Microbiol. 

21

, 300. http://doi.org/10.1186/s12866-021-02366-0. 

647 

83.  Mourer,  T.,  Sachse,  M.,  Gazi,  A.D.,  d'Enfert,  C.,  and  Bachellier-Bassi,  S.  (2022).  A  protocol  for 

648 

ultrastructural  study  of 

Candida  albicans

  biofilm  using  transmission  electron  microscopy.  STAR 

649 

Protoc. 

3

, 101514. http://doi.org/10.1016/j.xpro.2022.101514. 

650 

84.  Huang,  M.,  Yu,  X.,  and  Li  ,B.  (2024).  Co-immunoprecipitation  assays  to  detect  protein-protein 

651 

interactions. Methods Mol. Biol. 

2724

, 225-233. http://doi.org/10.1007/978-1-0716-3485-1_16. 

652 

85.  Lee, Y.R., Kang, W., Kim, and Y.M. (2016). Detection of interaction between Toll-like receptors and 

653 

Journal Pre-proof

t-html.html
background image

 

other  transmembrane  proteins  by Co-immunoprecipitation  assay.  Methods  Mol.  Biol. 

1390

,  107-20. 

654 

http://doi.org/10.1007/978-1-4939-3335-8_7. 

655 

86.  Evans,  I.M.,  and  Paliashvili,  K.  (2022).  Co-immunoprecipitation  assays.  Methods  Mol.  Biol. 

2475

656 

125-132. http://doi.org/10.1007/978-1-0716-2217-9_8. 

657 

87.  Tower, Z., and Chang, H. (2025). Technical considerations for detecting protein-protein interactions 

658 

using 

proximity 

ligation 

assay. 

J. 

Proteome 

Res. 

24

2564-2568. 

659 

http://doi.org/10.1021/acs.jproteome.4c00855. 

660 

88.  Chakraborty, S., Suresh, S., Buch, H., Panchapakesan, A., and Ranga, U. (2024). Proximity ligation 

661 

assay to detect the proximity between host proteins and viral proteins of HIV-1. Methods Mol. Biol. 

662 

2807

, 245-258. http://doi.org/10.1007/978-1-0716-3862-0_17. 

663 

89.  Wang, P., Yang, Y., Hong, T., and Zhu, G. (2021). Proximity ligation assay: an ultrasensitive method 

664 

for protein quantification and its applications in pathogen detection. Appl. Microbiol. Biotechnol. 

105

665 

923-935. http://doi.org/10.1007/s00253-020-11049-1. 

666 

90.  Karnik,  R.,  and  Blatt,  M.R.  (2023).  Analyzing  protein-protein  interactions  using  the  split-ubiquitin 

667 

system. Methods Mol. Biol. 

2690

, 23-36. http://doi.org/10.1007/978-1-0716-3327-4_3. 

668 

91.  Petschnigg,  J.,  Wong,  V.,  Snider,  J.,  and  Stagljar,  I.  (2012).  Investigation  of  membrane  protein 

669 

interactions  using  the  split-ubiquitin  membrane  yeast  two-hybrid  system.  Methods  Mol.  Biol. 

812

670 

225-44. http://doi.org/10.1007/978-1-61779-455-1_13. 

671 

92.  Iyer, K., Bürkle, L., Auerbach, D., Thaminy, S., Dinkel, M., Engels, K., and Stagljar, I. (2005). Utilizing 

672 

the  split-ubiquitin  membrane  yeast  two-hybrid  system  to  identify  protein-protein  interactions  of 

673 

integral membrane proteins. Sci. STKE. 

2005

, pl3. http://doi.org/10.1126/stke.2752005pl3. 

674 

 

 

675 

Journal Pre-proof

t-html.html
background image

 

STAR

METHODS 

676 

KEY RESOURCES TABLE 

677 

 

678 

EXPERIMENTAL MODEL AND STUDY PARTICIPANT DETAILS 

679 

MF lesions and normal skin 

680 

Nine MF lesions and normal skin (CTRL) were collected from the Department of Dermatology, Affiliated 

681 

Hospital of Guangdong Medical University. The study was approved by the Hospital's Ethics Committee 

682 

(No. PJKT2024-193). Inclusion criteria: (1) Typical manifestations of MF; (2) Calcofluor white stain of skin 

683 

scrapings showing 

Malassezia

 spores and/or hyphae; (3) No systemic antifungal drugs, glucocorticoids or 

684 

immunosuppressants  within  one  month  and  no  topical  antifungal  drugs  within  two  weeks;  (4)  No 

685 

congenital and acquired immunodeficiency. 

686 

Cell lines and culture conditions 

687 

HaCaT  cells  (cat#iCell-h066)  were  purchased  from  the  iCell  Bioscience  Inc.  (Shanghai,  China)  and 

688 

cultured  in  high-glucose  Dulbecco's  modified  Eagle  medium  (Gibco,  NY,  USA)  with  10%  fetal  bovine 

689 

serum  (Gibco)  at  37°C  in  5%  CO

2

.The  HaCaT  cells  have  been  authenticated  by  iCell  Bioscience  Inc., 

690 

using a 21-STR amplification protocal. The cells were no mycoplasma contamination as tested by TEM. 

691 

Fungal culture 

692 

M.  globosa

  type  strain  CBS9597  was  obtained  from  the  Institute  of  Dermatology,  Chinese  Academy  of 

693 

Medical  Sciences  and  Peking  Union  Medical  College  (Nanjing,  China).

17

  The  yeasts  were  cultivated  in 

694 

modified Leeming-Notman broth for 4-

5 days at 32°C, then harvested by centrifugation, washed thrice in 

695 

PBS and diluted in medium. 

696 

Animals 

697 

Par2

-/- 

and  wild-type  (WT)  C57BL/6  mice  were  purchased  from  GenePharma  (Jiangsu,  China).  The 

698 

identification profiles for

 Par2

-/-

 and WT mice are provided in Figure S5. Genotype mice were indentified 

699 

using two pairs of primers(Primers 

: Forward, 5’-CTCAGTGGGAGGATGTTTATGAAG-3’, Reverse, 5’-

700 

CTGACCGTTCTATTCCAGAAATACAG-

3’,    Band  size:  WT:  4100  bp, 

Par2

-/-

:  268  bp

Primers 

701 

Forward,  5’-CTCAGTGGGAGGATGTTTATGAAG-3’,  Reverse,  5’-CAACCACCAGCAGTCTTTGATTG-3’, 

702 

Band size: WT: 380 bp, 

Par2

-/-

: 0 bp)(Figure S4). The PCR program was as follows: 95 

 for 5 min; 98 

 

703 

for 30 s, 65 

 for 30 s,72 

 for 45 s (20 cycles); 98 

 for 30 s, 55 

 for 30 s,72 

 for 45 s (20 cycles); 

704 

72 

  for  5  min,  10 

  hold.  The  animal  experiments  were  approved  by  the  Affiliated  Hospital's  Ethics 

705 

Committee  of  Guangdong  Medical  University  (No.  AHGDMU-LAC-

(1)-2302-A055).  Littermates  of  the 

706 

same sex were randomly assigned to experimental groups, and the breeding was conducted in the SPF-

707 

grade  animal  breeding  facility  of  Guangdong  Medical  University  Affiliated  Hospital.  Previous  multiple 

708 

studies

9,74,75

  by  our  research  group  have  demonstrated  that  males  are  more  susceptible  to  MF  than 

709 

females,  highlighting  a  gender  difference.  Consequently,  subsequent  studies  used  male  mice  as  the 

710 

infection model. Male mice aged 6-

8 weeks were chosen. 

M. globosa

-infected mouse skin models were 

711 

established  as  previous  reports.

17,18

  Mice  were  anesthetized  by  intraperitoneal  injection  of  1% 

712 

pentobarbital sodium. Their dorsal skin was stripped once using 3M Durapore Surgical Tape (3M Health 

713 

Care, MN, USA) after hair shaving, and then treated topically with 200 μL of 10

9

 spores/mL 

M. globosa

 or 

714 

glycerol once daily for seven consecutive days. 

715 

 

716 

METHOD DETAILS 

717 

LC-MS/MS analysis 

718 

Three MF lesions and normal skin were collected from the Department of Dermatology, Affiliated Hospital 

719 

of  Guangdong  Medical  University.  SDT  (4%SDS,  100mM  Tris-HCl,  pH7.6)  buffer  was  used  for  sample 

720 

Journal Pre-proof

t-html.html
background image

 

lysis  and  protein  extraction.  The  amount  of  protein  was  quantified  with  the  BCA  Protein  Assay  Kit 

721 

(Beyotime, Shanghai, China).The proteins were separated on SDS-PAGE gel (constant voltage 180V, 45 

722 

min).  Protein  digestion  by  trypsin  was  performed  according  to  filter-aided  sample  preparation  (FASP) 

723 

procedure  described  by  Matthias  Mann.

76

  The  digest  peptides  of  each  sample  were  desalted  on  C18 

724 

Cartridges  (Sigma-Aldrich,  MI,  USA).  LC-MS/MS  analysis  was  performed  on  a  timsTOF  Pro  mass 

725 

spectrometry  (Bruker,  Karlsruhe,  Germany)  that  was  coupled  to  Evosep  One  system  liquid 

726 

chromatography  (Evosep,  Odense,  Denmark).  Finally,  the  MS  data  of  samples  were  analyzed  by 

727 

bioinformatics as previous reports.

77,78

 

728 

Cell viability and ELISA 

729 

Cell viability was determined with the Cell Counting Kit-8 (CCK8, Beyotime, Shanghai, China), following 

730 

the manufacturer’s protocol. HaCaT cells were plated in 96-well plates at a density of 3,000 cells per well 

731 

and  allowed  to  adhere  for 24 h  before  treatment.  Subsequently,  10 μL  of  CCK-8  solution was  added  to 

732 

each well, and after 2 h of incubation, the absorbance at 450 nm was measured using a microplate reader.  

733 

Interleukin-17  (IL-17)  levels  were  quantified  using  commercial  enzyme-linked  immunosorbent  assay 

734 

(ELISA)  kits  (Me

imian  Industrial,  Jiangsu,  China)  in  strict  adherence  to  the  manufacturer’s  instructions. 

735 

Cell  culture  supernatants,  tissue  culture  supernatants,  and  serially  diluted  standards  were  coated  onto 

736 

microplate wells. Following a washing step, the wells were blocked and then incubated with an anti-IL-17 

737 

primary  antibody  at  37°C  for  2 h.  After  further  washing,  the  wells  were  incubated  with  a  horseradish 

738 

peroxidase  (HRP)-conjugated  secondary  antibody,  washed  again,  and  developed  with  substrate.  The 

739 

reaction was sto

pped, and absorbance at 450 nm was recorded using a microplate reader. 

740 

Quantitative Real-Time  (qRT) - PCR 

741 

qRT-PCR  was  performed  as  previously  described.

79

  Total  RNA  was  extracted  using  TRIzol  reagent 

742 

(Thermo  Fisher  Scientific,  USA)  and  reverse  transcribed  using 

Evo  M-MLV

  reverse  transcription  Kit 

743 

(Aikori  Biological  Engineering  CO.,  Ltd,  Changsha,  China).  mRNA  expression  was  quantified  via  the 

744 

SYBR green method (Aikori Biological Engineering CO., Ltd, Changsha, China) on a reverse transcription 

745 

machine  (LC480,  USA).  Specific  primers  of  PAR2,  β-arrestin  2,  EKR1,  ERK2,  IL-17,  ZO-1,  Occludin, 

746 

Claudin-1  and  GAPDH  were  synthetized  by  Sangon  Biotech  (Shanghai,  China).  All  samples  were 

747 

normalized to endogenous controls  and fold changes  calculated  relative  to control. The  control GAPDH 

748 

was used for normalization, and relative mRNA levels were calculated using the 2

-

△△

CT

 method. 

749 

Western Blotting analysis 

750 

The protein fractions were extracted using Protein Extraction Kit (Beyotime, Shanghai, China). Based on 

751 

our previous experiment,

80

 

the blots were incubated with primary antibodies PAR2, β-arrestin 2, p-ERK, 

752 

ERK1/2,  IL-17,  ZO-1,  Occludin,  Claudin-1,  and  GAPDH  at  a  1:1000  dilution.  They  were  then  incubated 

753 

with HRP-conjugated secondary antibodies (Proteintech, Wuhan, China) and visualized using enhanced 

754 

chemiluminescence  (Millipore,  MA,  USA).  All  experiments  were  conducted  with  three  independent 

755 

repetitions. 

756 

Immunohistochemical staining (IHC) 

757 

Immunostaining  for  PAR2,  IL-17,  ZO-1,  Occludin,  and  Claudin-1  was  performed  on  paraffin-embedded 

758 

sections as previously described.

75 

Following antigen retrieval and blocking, paraffin-embedded sections 

759 

were  incubated  with  primary  antibodies  at  4°C  overnight,  after  which  they  were  treated  with 

760 

corresponding  horseradish  peroxidase  (HRP)-conjugated  secondary  antibodies.  Chromogenic  detection 

761 

was carried out using diaminobenzidine (DAB), and images were acquired using light microscopy.  

762 

Immunofluorescent staining (IF) 

763 

HaCaT  cells  were  cultured  in  confocal  Petri  dishes  and  treated  with  30  MOI 

M.  globosa

 

for  24 hours. 

764 

Immunofluorescence staining for PAR2, β-arrestin 2, and ZO-1 was conducted as previously described.

80 

765 

Specimens (tissues or cells) were fixed in 4% paraformaldehyde (Solarbio, Beijing, China) for 30 minutes, 

766 

Journal Pre-proof

t-html.html
background image

 

followed  by  permeabilization  and  blocking.  The  samples  were  then  incubated  with  appropriate  primary 

767 

antibodies,  followed  by  a  light-protected  incubation  with  fluorophore-conjugated  secondary  antibodies. 

768 

Nuclear  staining  was  performed  using  DAPI,  and  slips  were  mounted  with  an  anti-fade  medium.  Image 

769 

acquisition and observation were carried out on a laser scanning confocal microscope. 

770 

Periodic acid-Schiff staining(PAS) 

771 

The experimental protocol was conducted following the manufacturer’s instructions for the Periodic Acid 

772 

Schiff (PAS) Stain Kit (Solarbio, Beijing, China). Paraffin-embedded tissue sections were deparaffinized in 

773 

xylene and gradually rehydrated through a graded ethanol series. After oxidation in periodic acid solution, 

774 

the  sections  were  incubated  with  Schiff’s  reagent  at  30 °C  for  45 min.  Nuclei  were  counterstained  with 

775 

hematoxylin for 30 s, followed by differentiation in acid-alcohol and bluing in running tap water for 5 min. 

776 

Finally, the sections were dehydrated, cleared, mounted, and imaged using light microscopy. 

777 

siRNA transfection 

778 

PAR2  a

nd  β-arrestin  2-targeted  and  scrambled  siRNAs  were  designed  by  GenePharma  (Shanghai, 

779 

China).  Briefly,  adherent  HaCaT  cells  were  transfected  with  these  siRNAs  for  6-

8 hours  using 

780 

Lipofectamin 3000 reagents and Opti-MEM (Thermo Fisher Scientific, CA, USA). Following transfection, 

781 

the  cells  were  cultured  in  fresh  medium  and  co-cultured  with  30  MOI 

M.  globosa 

for  24 hours.  The 

782 

knockdown efficiency was verified by qRT-PCR and western blotting. 

783 

Transmission electron microscopy (TEM) 

784 

HaCaT  cells  were  cultured  on  pre-sterilized  Aclar  film  (Ted  Pella,  CA,  USA)  or  6-well  cell  cultrure 

785 

plate(Nest, Jiangsu, China), treated according to the experimental settings. The samples were fixed with 

786 

3% glutaraldehyde and 1% osmium tetroxide, followed by gradient ethanol dehydration. They were then 

787 

vacuum-infiltrated with ethanol or acetone resin using a microwave treatment instrument (Ted Pella, CA, 

788 

USA) and polymerized in pure resin. After top buckle embedding, the blocks were trimmed and sectioned. 

789 

The 70 nm ultrathin sections were double-stained with lead citrate and uranyl acetate, and observed at 80 

790 

kV  on  the  JEM1400  (JEOL  Ltd.,  Tokyo,  Japan)  for  photography.  The  method  is  cited  as  previously 

791 

described.

81-83

 

792 

Co-immunoprecipitation (Co-IP) 

793 

Cell lysates were extracted using Western and IP cell lysis buffer (Beyotime, Shanghai, China). Following 

794 

centrifugation,  the  supernatants  were  incubated  overnight  with  Protein  A/G  Magnetic  Beads  (MCE, 

795 

Shanghai, China) and IP antibodies. The beads were then washed four times with the same lysis buffer, 

796 

resuspended  in  40 μL  of  1%  SDS-PAGE  sample  loading  buffer,  and  boiled  at  95°C  for  5 minutes.  The 

797 

method is detailed as previously described.

84-86

 

798 

Proximity ligation assay (PLA) 

799 

HaCaT cells were cultured on sterile slides and prepared according to the experimental design. The PLA 

800 

method  is  cited  as  previously  described.

87-89 

The  cells  were  fixed  with  4%  paraformaldehyde  for  30 

801 

minutes,  followed  by  treatment  with  Duolink

®

  blocking  solution  (Sigma-Aldrich,  MI,  USA).  Two  species-

802 

specific  primary  antibodies  were  added  and  incubated  at  4°C  overnight.  After  incubation  with  Duolink

®

 

803 

PLA  probes,  cells  proceeded  sequentially  with  Duolink

®

  ligase  for  ligation  and  Duolink

®

  polymerase  for 

804 

amplification.  Nuclei  were  stained  using  DAPI-containing  Duolink

®

  in  situ  sealing  agent  (Sigma-Aldrich, 

805 

MI,  USA).  Cells  were  then  observed  and  analyzed  with  an  LSM900  laser  confocal  microscope  (ZEISS, 

806 

Jena, Germany). A negative control without primary antibodies was included. 

807 

Membrane-based yeast two-hybrid (MbYTH) 

808 

After constructing the plasmid vector for the target gene using pDHB1 or pPR3-N (Figure S1, Table S1), 

809 

NMY51  yeast  (LSM  Bio,  Wuhan,  China)  competent  cells  were  prepared  using  LiAc  method.  Then,  the 

810 

plasmid  vectors  were  transfected  into  the  competent  NMY51  yeast.  The  clones  were  successively 

811 

Journal Pre-proof

t-html.html
background image

 

screened using SD/-Leu/-Trp, SD/-Leu/-Trp/-His with 5 mM 3-AT, SD/-Leu/-Trp/-His/-Ade, and SD/-Leu/-

812 

Trp/-His/-Ade  with  5  mM  3-AT.  The  continuously  growing  clones  indicated  the  presence  of  protein 

813 

interactions; otherwise, it would be a false positive result. The experimental groups were detailed in Table 

814 

S2. The method reference remains as previously mentioned.

90-91

 

815 

QUANTIFICATION AND STATISTICAL ANALYSIS 

816 

Statistical  analyses  were  performed  using  GraphPad  Prism  software  (version  9.4.0).  Comparisons 

817 

between two groups were made using unpaired two-

tailed Student’s t-tests (Figure 1B, 1D, 6C, 6D, 6G,  

818 

and  6H).  For  datasets  containing  one  independent  variable  in  multiple  groups,  a  one-way  ANOVA 

819 

followed by Dunnet’s multiple comparisons test was performed (Figures 2G and S3C). For multiple group 

820 

comparisons, a two-way ANOVA 

with Bonferroni’s (Figure 2A, S3B, S3D), or Šídák’s (Figures 4B, 4D, 4E, 

821 

4G, 5B, 5D, 5F, and S3A) multiple comparisons test was applied. *

p

 < 0.05, **

p

 < 0.01, ***

p

 < 0.001, and 

822 

▲▲▲

 

p

  <  0.001(Figure  S3B)  were  considered  statistically  significant. 

A  Pearson’s correlation  analysis 

823 

was conducted, and the values represent the correlation coefficient (Figure 2D, 2F). 

824 

 

825 

Journal Pre-proof

t-html.html
background image

Journal Pre-proof

t-html.html
background image

Journal Pre-proof

t-html.html
background image

Journal Pre-proof

t-html.html
background image

Journal Pre-proof

t-html.html
background image

Journal Pre-proof

t-html.html
background image

Journal Pre-proof

t-html.html
background image

Journal Pre-proof

t-html.html
background image

Highlights 

 

Interaction among PAR2, ZO-1, and β-arrestin 2 modulates fungal infection. 

 

PAR2–β-arrestin 2–ERK signaling axis disrupts ZO-1 in HaCaT cells. 

 

PAR2–β-arrestin 2–ERK signaling axis amplifies IL-17 inflammatory responses. 

 

PAR2 knockdown suppresses 

Malassezia

-

induced IL-17 inflammation. 

 

Journal Pre-proof

t-html.html
background image

 

KEY RESOURCES TABLE 

REAGENT or RESOURCE 

SOURCE 

IDENTIFIER 

Antibodies 

Rabbit monoclonal anti-PAR2 

Abcam 

Cat#ab180953; 
RRID:AB_3674622 

Goat polycional anti-

β-arrestin 2 

Abcam 

Cat#ab31294; 
RRID:AB_2060265 

Mouse monoclonal anti-p-ERK 

Santa cruz 

Cat#sc-7383; 
RRID:AB_627545 

Mouse monoclonal anti-ERK1/2 

Santa cruz 

Cat#sc-514302; 
RRID:AB_2571739 

Rabbit polyclonal anti-IL-17 

Affinity 

Cat#DF6127; 
RRID:AB_2838094 

Rabbit polyclonal anti-ZO-1 

Thermo Fisher 
Scientific 

Cat#61-7300; 
RRID:AB_138452 

Mouse monoclonal anti-Occludin 

Thermo Fisher 
Scientific 

Cat#33-1500; 
RRID:AB_2533101 

Mouse monoclonal anti-Claudin-1 

Thermo Fisher 
Scientific 

Cat#37-4900; 
RRID:AB_2533323 

Mouse monoclonal anti-GAPDH 

Proteintech 

Cat#CL594-
60004;RRID:AB_291
9886 

Alexa Fluor 555-labeled donkey anti-rabbit IgG

 

Beyotime 

Cat#A0453;  
RRID:AB_2890132 

Alexa Fluor 647-labeled Goat Anti-Mouse IgG 

Beyotime 

Cat#A0473; 
RRID:AB_2891322 

Dylight 488-labeled donkey anti-goat IgG 

Abcam 

Cat#ab96935, 
RRID:AB_10679538 

Rabbit anti-goat IgG-HRP  

Santa cruz 

Cat#sc-2768, 
RRID:AB_656964 

Goat anti-mouse IgG-HRP  

Santa cruz 

Cat#sc-2005, 
RRID:AB_631736 

Goat anti-rabbit IgG-HRP 

Proteintech 

Cat#SA00001-2, 
RRID:AB_2722564 

Bacterial and virus strains  

M. globose 

type strain CBS9597 

Luo et al.

 

Error! Reference 

source not found.

 

N/A 

NMY51 yeast 

LSM Biological 

Cat#S0094 

Biological samples 

 

 

Healthy adult skin tissue 

This paper 

N/A 

Human MF lesions 

This paper 

N/A 

Infected mouse skin tissue 

This paper 

N/A 

Chemicals, peptides, and recombinant proteins 

PAR2 antagonist FSLLRY-NH2 

Sigma-Aldrich 

Cat#SML0714 

PAR2 agonist SLIGRL-NH2 

Sigma-Aldrich 

Cat#S9317 

Lipofectamine(RNAiMAX transfection reagent) 

Thermo Fisher 
Scientific 

Cat#13778150 

Critical commercial assays 

TRIzol reagent 

Thermo Fisher 
Scientific 

Cat#12183018A 

Journal Pre-proof

t-html.html
background image

 

Evo M-MLV

 reverse transcription Kit 

Aikori Biological 

Cat#AG11705 

SYBR Green 

Pro Taq

 HS Pre-mixed qPCR Kit (with 

ROX)

 

Aikori Biological 

Cat#AG11718 

Duolink® In Situ red test reagent 

Sigma-Aldrich 

Cat#DUO92008 

Duolink® In-situ PLA® probe anti-Rabbit PLUS 

Sigma-Aldrich 

Cat#DUO92002 

Duolink® in-situ PLA® probe anti-mouse MINUS 

Sigma-Aldrich 

Cat#DUO92004 

Duolink® in-situ PLA® detection mounting medium, 
containing DAPI 

Sigma-Aldrich 

Cat#DUO82040 

Deposited data 

Proteomics data of MF 

This paper, Science 
Data Bank 

https://doi.org/10.57
760/sciencedb.2993

Raw images 

This study 

https://data.mendele
y.com/datasets/ffxpp
sr7p2/1 

Experimental models: Cell lines 

HaCaT cells 

iCell Bioscience Inc. 

Cat# iCell-h066 

Experimental models: Organisms/strains 

C57BL/6JGpt-

F2rl1

em6Cd3832

/Gpt 

Gempharmatech 

Cat#T006568 

Oligonucleotides 
Primer of PAR2 (Forward, 5’-
GGCACTCCAGGAAGAAGGCAAAC-

3’; Reverse, 5’-

CAGGGCAGGAATGAAGATGGTCTG-

3’) 

Sangon Biotech 

N/A 

Primer of β-arrestin 2 (Forward, 5’-
TTTTGTTCTTATGCACCCCAAG-

3’; Reverse, 5’-

ATGTCATCATCTGTGGCATAGT-

3’) 

Sangon Biotech 

N/A 

Primer of ERK1(Forward, 5’-
TCTGCTACTTCCTCTACCAGAT-

3’; Reverse, 5’-

CAGGCCGAAATCACAAATCTTA-

3’) 

Sangon Biotech 

N/A 

Primer of ERK2(Forward, 5’-
ATGGTGTGCTCTGCTTATGATA-

3’; Reverse, 5’-

TCTTTCATTTGCTCGATGGTTG-

3’) 

Sangon Biotech 

N/A 

Primer of IL-

17(Forward, 5’-

GAGATATCCCTCTGTGATCTGG-

3’; Reverse, 5’-

GACAGAGTTCATGTGGTAGTCC-

3’) 

Sangon Biotech 

N/A 

Primer of ZO-

1(Forward, 5’-

ACATTGCCGCCAGCCATCTC-

3’; Reverse, 5’-

ATCTATCCACACCATCAGCTTCAGG-

3’) 

Sangon Biotech 

N/A 

Primer of Occludin (Forward, 5’-
AACTTCGCCTGTGGATGACTTC-

3’; Reverse, 5’-

TTTGACCTTCCTGCTCTTCCCTTTG-

3’) 

Sangon Biotech 

N/A 

Primer of Claudin-1 (Forward, 

5’-

AGGTACGAATTTGGTCAGGCTCTC-

3’; Reverse, 5’-

GGGACAGGAACAGCAAAGTAGGG-

3’) 

Sangon Biotech 

N/A 

Primer of GAPDH (Forward, 5’-
TGCACCACCAACTGCTTAG-

3’; Reverse, 5’-

AGTAGAGGCAGGGATGATGTTC-

3’) 

Sangon Biotech 

N/A 

siRNA of PAR2 (Sense, 5’-
CCAUGUACCUGAUCUGCUUTT-

3’; Antisense, 5’-

AAGCAGAUCAGGUACAUGGTT-

3’) 

GenePharma 

N/A 

siRNA of β-arrestin 2 (Sense, 5’-
GACCGACUGCUGAAGAAGUTT-

3’; Antisense, 5’-

ACUUCUUCAGCAGUCGGUCTT-

3’) 

GenePharma 

N/A 

Journal Pre-proof

t-html.html
background image

 

Scramble siRNA (Sense, 5’-
UUCUCCGAACGUGUGACGUTT-

3’; Antisense, 5’-

ACGUGACACGUUCGGAGAATT-

3’) 

GenePharma 

N/A 

Recombinant DNA 

pDHB1-PAR2 
(TACAATCAACTCCAAGCTGGCCGCTCTAGAATGCG
GAGCCCCAGCGCGGCGTGGCTG;TGGCCGAGGCG
GCCAAGATATACCATGGTCAATAGGAGGTCTTAACA
GTGGTTGAAC) 

Shengzhe Biotech 

N/A 

pPR3-N-

β-arrestin 2 

(CGGGATCCGCATTGGCGCGGGGAGGA;AAAAGTAC
TTGCTTAGTAAAAGATTTATTTTCTTCTT) 

Shengzhe Biotech 

N/A 

pPR3-N-ZO-1 
(ATCCCGGGAAATGTCCGCCAGAGCTGCG;GAGGTC
GACTTAAAAGTGGTCAATAAGGACAGA) 

Shengzhe Biotech 

N/A 

Software and algorithms 

GraphPad prism(version 9.4.0) 

GraphPad Software 

RRID: SCR_002798 

Image J 

NIH 

RRID: SCR_003070 

Adobe Illustrator CS6 

Adobe Inc. 

RRID:SCR_010279 

 

Journal Pre-proof